点击蓝字 关注我们
研究背景
在基因治疗和合成生物学领域,我们常常需要将数千碱基的大片段DNA精确插入到基因组特定位置。但传统方法面临诸多困境:
病毒载体:整合位置随机,安全隐患大;CRISPR-HDR:效率低下(<5%),依赖细胞分裂;
着陆位系统:需要预先基因改造,限制临床应用;片段限制:多数方法只能插入小片段。
大丝氨酸重组酶(LSR)的潜力:LSR是一类天然的“DNA剪接酶”,具有独特优势:直接识别基因组假位点(无需预装);不依赖细胞DNA修复机制;仅需两个组分:重组酶+供体DNA。但野生型LSR存在致命缺陷:效率仅5%;脱靶位点多达80+个;目标位点特异性仅12%。
技术路线
以Dn29重组酶为模型,构建四位一体的优化框架:
定向进化 → 12轮进化筛选出21个效率突变和12个特异性突变
机器学习 → Ridge回归预测高阶突变组合,加速优化
dCas9融合 → 招募重组酶到靶位点,提升效率和特异性
attP优化 → 文库筛选最优DNA底物序列
核心实验结果
定向进化创造三个关键变体
Figure 1
通过12轮进化和2次DNA shuffling,从247个变体中筛选并理性叠加突变,获得三个性能各异的工程化重组酶:
superDn29:效率10×、特异性70×,适合高效整合
goldDn29:效率4×、特异性44×,平衡型变体
hifiDn29:保持WT效率、特异性>100×,超高精准度
机制发现:效率突变集中在卷曲螺旋铰链区,通过引入脯氨酸去稳定化螺旋结构增强活性;特异性突变位于DNA结合界面,用带正电荷残基替换中性氨基酸。全基因组分析显示靶向整合率从12%提升至40-60%。
机器学习加速优化进程
Figure 2
Ridge回归模型表现最优,在效率和特异性预测上NDCG达0.970以上,相关系数分别为0.77和0.84。线性模型的成功反映了LSR突变的可加性本质。团队跳过传统逐代筛选,直接预测Round 7最优组合,实验验证成功率达80-100%。
AlphaFold3结构建模揭示了突变机制:效率热点通过破坏螺旋稳定性增强酶活性,特异性热点通过增加正电荷强化DNA识别。结构与Listeria integrase高度对齐(RMSD 1.3-1.7 Å)。
dCas9融合引发特异性革命
Figure 3
C端融合设计保留活性(N端融合完全失活),单个sgRNA即可将attH1效率提升2.7倍。更重要的是,dCas9能够重编程LSR的整合偏好:通过改变sgRNA靶标,将attH1:attH3的偏好从2:1调整至14:1或1:11。
特异性飞跃:
工程变体与dCas9融合后,goldDn29-dCas9和hifiDn29-dCas9的全基因组特异性达到91%和97%,脱靶位点从~80个降至35和12个,且残余脱靶在重复实验间无重现性。
进阶策略:
多重sgRNA使效率从6%提升至13%;在供体质粒添加sgRNA靶序列使效率从23%跃升至40%,证实同时招募基因组和供体DNA的重要性。
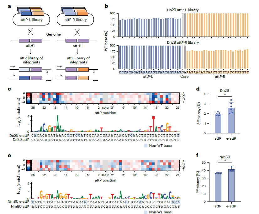
attP序列空间的系统探索
Figure 4
通过包含数千个变体的文库筛选,发现天然attP序列已接近完美优化,仅在6-7个位点存在略优的替代碱基,最终优化的e-attP带来1.1-1.3倍效率提升。
核心发现:距离中心12-15 bp的核心远端区域决定特异性;"鉴别碱基"系统性反选择attB特征,确保重组方向性;RY/YR二核苷酸模式提示DNA柔性参与识别。这些结果揭示了序列和结构共同决定底物识别的机制。
联合策略实现性能突破
Figure 5
所有策略协同作用下,goldDn29-dCas9配合优化的e-attP将效率推至52.7%(12.3倍提升)。单细胞分析约50个克隆显示:hifiDn29-dCas9在95%克隆中实现靶向编辑,50%为单拷贝插入,脱靶率仅9%。
安全性评估:indels发生率0.01-1.4%;特异性增强变体的DNA损伤降至背景水平,低于Bxb1;染色体重排率0-2%且局限于靶点附近50 kb。证实该系统具有优异的安全性特征。
从干细胞到T细胞的广泛应用
Figure 6
人胚胎干细胞:goldDn29-dCas9将效率提升至24.5%(6倍)。12 kb CRISPRi载体整合效率达13%,95%克隆呈精确杂合插入,功能验证显示82-96%的敲低效率。转录组分析表明hifiDn29-dCas9产生最少的差异表达基因,无任何癌基因或必需基因受影响,优于Cas9-HDR在多个安全港位点的表现。分化为造血祖细胞后,70% BFP表达和CRISPRi功能完全保留。
原代T细胞:开发了AAV和非病毒两种递送策略。scAAV递送供体实现17%整合(比ssAAV高2.3-3.3倍),超过98%为真实LSR介导事件。非病毒质粒递送的5.8 kb CD19-CAR整合效率达11%,工程T细胞展现强效抗肿瘤活性。
跨物种潜力:Dn29/goldDn29可识别灵长类中仅1-2个核苷酸差异的attH1同源序列,为IND支持研究提供基础。
非分裂细胞:在细胞周期阻滞条件下,Dn29变体保持整合效率,dCas9融合虽下降35-50%仍达30%,体现独立于HDR机制的独特优势。
技术优势
工程化LSR系统相比传统方法实现了全方位突破:
整合效率从5-10%提升至53%,特异性从20-40%提升至97%,载体容量从5 kb扩展至12 kb。
核心优势:
不产生双链断裂,避免DNA损伤;独立于宿主修复机制,在非分裂细胞中同样高效;无需预装人工着陆位点;仅需重组酶和供体DNA两个组分,简化递送。单细胞脱靶率控制在9%,转录组扰动最小,实现了精准性与实用性的最佳平衡。
应用前景
基础研究:无病毒大规模文库筛选解决慢病毒随机整合的位置效应;hESC中95%克隆一致性使均一稳定细胞系的快速构建成为可能;12 kb载体容量足以整合完整基因回路。
临床转化:“一刀切”策略通过整合全长纠正基因解决遗传病突变异质性问题,无论患者携带何种突变都可使用相同治疗载体;CAR-T疗法中的精准整合优化表达并避免插入突变风险。
转化路径:跨物种活性为临床前评估铺平道路;AAV/LNP配方开发推动体内应用;正交LSR组合实现多位点编辑。
总结
本研究通过蛋白质工程、计算建模和理性设计的有机结合,将天然重组酶改造为精准高效的基因组编辑工具。53%的整合效率和97%的特异性使LSR系统有望成为下一代基因与细胞治疗的核心平台,特别适用于需要大片段基因替换的遗传病治疗和免疫细胞工程。无需双链断裂、独立于宿主修复、简化递送系统等特性,为该技术的临床转化奠定了坚实基础。
上周精选
关于舒桐
如需获得更多信息,请咨询我们:
电话:
400-6309596
18437963580(同微信)
企业官网:
http://www.generulor.com.cn
产品订购/技术支持:
service@generulor.com

