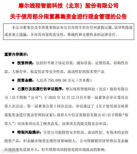
12月12日晚,摩尔线程公告,为提高募集资金使用效率,合理利用部分闲置募集资金,在不影响募集资金投资项目建设实施、募集资金使用计划和保证募集资金安全的情况下,合理使用部分闲置募集资金进行现金管理,提高募集资金使用效益。
根据公告,公司及实施募投项目的子公司计划使用最高不超过75亿元(含本数)的闲置募集资金进行现金管理,使用期限自董事会审议通过之日起12个月内有效。在上述额度及期限范围内,资金可以循环滚动使用。
摩尔线程表示,公司及子公司将按照相关规定严格控制风险,拟使用部分闲置募集资金购买包括但不限于协定存款、通知存款、定期存款、结构性存款、大额存单、收益凭证等安全性高、流动性好的保本型产品。
摩尔线程称,本次使用部分募集资金进行现金管理,是在符合国家相关法律法规要求、确保不影响公司募集资金投资进度、有效控制投资风险的前提下进行的,公司使用部分募集资金进行现金管理不会影响公司日常经营和募集资金投资项目的正常开展,同时可以提高募集资金的使用效率,合理利用部分募集资金,增加公司现金资产收益,为公司及股东获取更多的回报。
摩尔线程今日股价大幅走低,股价一度回落至800元下方。截至收盘,跌13.41%,报814.88元。此前,该股股价连续大涨。

