— 2025年12月25日起生效 —
日本跨境电商合规警报
“日代”强制要求将生效
2025年“日代”强制要求下的生存指南
2025年跨境电商领域传来重磅政策信号:日本政府正式敲定产品安全监管新规,明确自2025年12月25日起,所有向日本市场销售特定产品的跨境电商卖家,必须指定日本授权代表(简称“日代”),未履行该义务者将直接面临全面禁售处罚。
这一“合规炸弹”不仅重塑日本跨境市场的准入规则,更将深刻影响数十万中国出海卖家的经营策略。本文将从法规核心、日代要求、变革本质及应对方案四大维度,为卖家提供体系化的合规指引。
一
法规基石:读懂日本
产品安全“四法”监管体系
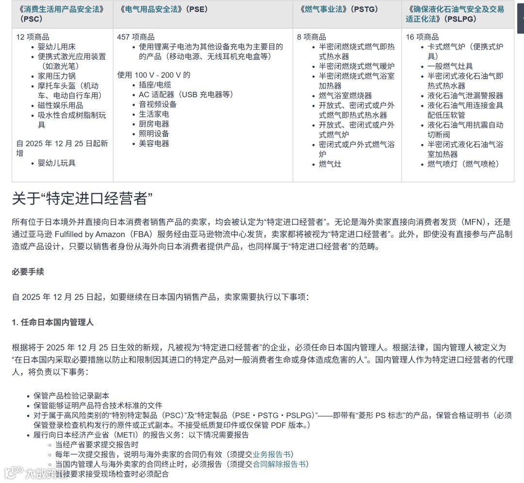
日本产品安全监管以
《消费生活用产品安全法》
《电器用品安全法》
《燃气事业法》
《液化石油气保安法》
为核心架构(简称“四法”),
覆盖绝大多数生活消费品类目,构成跨境卖家必须跨越的合规门槛。各类法规的监管边界、核心要求与违法成本存在明确差异,需精准对照自查。
1、《消费生活用产品安全法》(消安法):生活用品的基础安全防线
作为覆盖范围最广的基础法规,消安法聚焦与日常生活紧密相关的安全风险防控,其核心要求可概括为“标志-备案-保障”三大环节。
01
监管范围
明确涵盖13类需粘贴PS标志的产品,包括婴幼儿用品、打火机、取暖设备等直接关系人身安全的生活用品。
02
合规核心条件
-
需通过日本国家技术基准检测并粘贴PS/PSC标志;
-
完成经济产业省备案并提交完整技术文档;购置最低保障标准的人身伤害赔偿保险(单受害人1000万日元/年累计3000万日元);
-
建立事故报告机制,安全事故发生后10日内必须向监管部门申报并配合召回。
03
违法成本
-
未备案或未按规定贴标的,最高可处罚款1亿日元;
-
事故瞒报将直接触发刑事责任追究,企业法人及直接责任人都可能面临牢狱之灾。
2、《电器用品安全法》(电安法):457类电器的分级认证体系
电安法通过“强制性+自主性”的双轨认证模式,对457类电器产品实施精细化监管,PSE标志是其核心合规标识。
01
监管范围与认证分类
分为“圆形PSE”(强制性认证)和“菱形PSE”(自主性认证)两类。
-
插座、延长线、LED灯等高频跨境产品需强制认证;
-
空调、冰箱、微波炉等大家电则适用自主认证。
02
合规核心条件
-
强制认证类产品必须先通过PSE认证并贴标方可入境;
-
需提供日文说明书,明确标注额定电压、电流等关键参数;
-
电池供电产品需额外符合电池安全专项标准。
03
违法成本
-
未贴PSE标志的产品直接无法通过入境审核;
-
已流通的不合规产品需全额召回,所有费用由卖家承担,同时可能面临平台清退风险。
3、《燃气事业法》(燃气法):最严苛的安全责任体系
燃气法针对8类燃气设备设定了全链条监管规则,其处罚力度堪称“四法之最”,不仅涵盖法律制裁,更包含市场禁入等长效约束。
01
监管范围
聚焦家用及商用燃气燃烧设备,包括燃气热水器、灶具、燃气空调等8大类产品,需进一步区分“指定燃气器具”与“非指定燃气器具”。
02
合规核心条件
-
通过官方燃气安全检测并粘贴PSTG认证标志;
-
提供燃气适配性证明;
-
必须指定日本国内管理人履行合规对接职责。其中,高风险的“指定燃气器具”(如部分燃气热水器)需经METI注册机构检测并贴菱形PSTG标志;
-
低风险的“非指定燃气器具”(如普通燃气灶)需自主检测(记录留存3年以上)并贴圆形PSTG标志。
03
违法成本
-
法律层面,个人或法人最高可判1年惩役及100万日元罚金;
-
经济层面,人身伤害赔偿上限达1亿日元,财产损失需支付3倍赔偿,同时按销售额4.5%计收处罚期罚金;
-
市场层面,涉事卖家将被平台全线下架商品、列入经产省黑名单10年,关联企业同步受限;
-
追责层面,刑事责任追溯期10年,民事赔偿追溯期长达20年,跨境场景可通过国际司法协助追责。
4、《液化石油气保安法》(液石法):便携式燃气设备的专项管控
液石法针对17类液化石油气相关产品建立专项监管规则,“日代指定”与“PSL标志”是其两大核心合规要点。
01
监管范围
涵盖卡式燃气炉、便携式LPG燃烧器等17类便携式燃气设备,这类产品因使用场景灵活,安全风险防控要求更高。
02
合规核心条件
-
通过检测并粘贴PSLPG标志(菱形/圆形区分风险等级);
-
强制指定日本国内管理人;
-
产品设计、材料等符合日本技术标准;
-
检测记录留存3年以上;
-
事故10日内完成报告。
03
违法成本
-
最高可处1年以下有期徒刑或100万日元罚金;
-
平台将执行封禁下架,屡犯者资金冻结;产品缺陷引发事故将面临天价索赔,中小卖家可能直接破产;
-
企业及日代信息被公开曝光,品牌声誉不可逆受损。
二
核心焦点:日本授权代表
(日代)的合规本质与要求
此次新规的核心变革,在于将“指定日代”作为海外卖家进入日本市场的强制性门槛。日代并非简单的“联系人”,而是卖家在日本履行产品安全合规义务的法定代表,其资质与职责直接决定卖家的市场准入资格。
1. 日代的法律定义与核心价值
日本授权代表是由海外企业正式指定、在日本境内拥有固定住所的自然人或法人,其核心价值在于搭建海外卖家与日本监管机构之间的合规桥梁,确保监管要求落地执行,同时承担相应的法律连带责任。简单来说,日代就是卖家在日本市场的“合规代言人”。
2. 日代的四大核心职责
-
合规联络枢纽:对接日本经济产业省、消费者厅等监管机构,传递监管通知,协助完成产品注册、备案、召回等文件处理,确保产品符合PSE、PSC等强制认证要求。
-
安全管理责任人:确认产品强制认证品类并协助安排检测认证,管理产品安全档案(测试报告、事故预案等),审核产品标签与说明书的日语合规性。
-
风险应对助手:协助处理平台下架、店铺冻结等突发问题,实时监控法规动态并提供政策解读,协调处理消费者投诉与产品召回事宜。
-
权责边界守护者:在授权范围内行使代理权,维护卖家合法权益,避免因越权操作引发法律纠纷。
3. 合格日代的四大判定标准
并非所有日本境内的自然人或法人都能担任日代,新规明确了合格日代的硬性资质要求,卖家在选择时需重点核查:
-
法定资质:必须是在日本拥有固定住所的法人或个人,能提供官方认可的住所证明,这是成为日代的基础前提。
-
语言能力:具备流利的日语沟通与公文处理能力,确保能与监管机构、消费者进行高效对接,准确传递合规信息。
-
法律关系:需与卖家签订正式书面委托合同,明确双方权责边界,并向日本经济产业省提交合同副本及住所证明,完成官方备案。
-
专业能力:精通“四法”及相关认证规则,熟悉PSE、PSG、PSL等标志的申请流程,具备处理事故调查、召回申报等实务经验。
4. 关键时间节点提醒
2025年12月25日起,未指定日代且未完成备案的海外卖家,将彻底失去日本市场的“合法身份”,商品面临全线下架、店铺封禁的风险,已产生的交易可能触发合规追溯。
三
新规本质:四大核心变革
重塑日本跨境生态
此次新规并非简单的“增设门槛”,而是通过四大变革构建起“全链条、强约束、高透明”的监管体系,标志着日本跨境电商监管进入规范化新阶段。
1. 监管范围扩容:
海外卖家正式纳入法定监管
以往日本产品安全监管主要聚焦本土制造商与进口商,此次修订首次将海外跨境卖家直接纳入监管范畴,明确其与本土企业承担同等合规责任,“日代指定”成为海外卖家的法定义务,彻底打破此前的“监管盲区”。
2. 平台责任强化:形成“监管+平台”双重约束
新规明确赋予日本政府要求电商平台协助下架不合规产品的权力。这意味着卖家一旦违规,不仅面临监管部门的处罚,亚马逊、乐天等主流平台还将直接采取店铺冻结、商品清退等措施,合规风险从“单一监管”转向“双重约束”。
3. 信息公示升级:“备案可查、违规可溯”成常态
-
监管部门将公开备案卖家的名称、产品型号、日代信息等关键内容;
-
同时对违规企业及个人进行官方曝光,形成“阳光化”监管机制。
这一变革使得卖家的合规操作全程透明,任何不合规行为都将直接影响品牌信誉与市场信任。
4. 儿童产品专项管控:安全标准再升级
针对“儿童用指定产品”(需标注适用年龄的儿童日常用品),新规明确要求必须符合国家技术标准并标注安全信息,未粘贴合格标识的产品将直接禁止销售。这一要求体现了日本对未成年人安全的高度重视,相关卖家需额外强化合规管理。
四
实战指南:卖家的合规应对
面对新规带来的合规挑战,卖家需摒弃“被动应对”思维,通过“精准自查-合规落地-风险防控-动态跟踪”的四步法,构建完善的合规体系。
第一步:
精准定位产品合规要求
对照“四法”监管范围,明确自身产品所属品类及对应的认证类型:
-
确认是否属于PS、PSE、PSG、PSL等标志的强制认证范畴;区分产品风险等级(如燃气器具的“指定”与“非指定”分类);
-
梳理产品需满足的技术标准、检测项目及备案要求,避免因品类误判导致合规遗漏。
第二步:快速锁定合格日代并完成备案
日代的选择直接关系合规风险,建议通过专业服务商对接具备丰富跨境合规经验的日代资源,重点核查其法定资质、行业经验及应急处理能力。
选定后需签订规范的委托合同,明确日代在备案申报、文件传递、事故处理等方面的职责,同步完成向经济产业省的备案手续,确保日代资质合法有效。
第三步:搭建全周期合规档案体系
按“一类一档”原则建立产品安全档案,重点留存以下材料:产品检测报告、认证证书(PSE/PSG/PSL等)、备案文件、日文说明书、日代委托合同、事故应对预案及处理记录。
所有材料需至少留存3年,部分品类(如燃气器具)需延长留存周期,确保监管核查时可快速提供完整证明。
第四步:动态跟踪法规与平台政策更新
日本产品安全法规及电商平台政策处于动态调整中,卖家需建立信息跟踪机制:
通过日代获取监管机构的最新通知;关注亚马逊、乐天等平台的合规政策更新;借助专业合规服务商的行业解读,及时调整产品认证、标签标注等操作,避免因政策滞后导致违规。
五
常见疑问解答:
厘清实操中的关键问题
Q1:新规于2025年12月25日实施,对正在销售的商品有何影响?卖家需立即行动吗?
A1:新规实施后,销售需标注PS标志的产品时,卖家必须完成经济产业省进口业务申报并指定日代。但针对在售商品存在“过渡期例外”:
-
婴幼儿玩具若在2025年12月25日前已完成进口并入库,即使在实施后销售,也可无需标注儿童PSC标志;
-
婴幼儿床虽需在实施后标注菱形儿童PSC标志,但2027年3月24日前,仅标注传统菱形PSC标志的产品仍可销售。
建议卖家立即启动日代对接与备案工作,避免影响后续新品上架。
Q2:特定产品进口商需履行哪些核心责任?
A2:特定产品进口商将适用与“四法”中进口经营者相同的监管标准,核心责任包括:
-
按要求标注PS等合规标志并确保产品符合技术标准;指定日代并履行备案义务;
-
建立事故应急机制,发生事故时需快速收集信息、向消费者公示、实施召回并向消费者厅报告重大事故。
结语:合规是跨境出海的长久通行证
在全球贸易监管日益严格的背景下,日本此次新规并非个例,而是跨境电商“合规化”趋势的重要体现。对于中国跨境卖家而言,与其将新规视为“门槛”,不如将其作为提升品牌竞争力的契机。
SQS绿标标准作为深耕跨境合规领域的专业服务商,助力卖家精准匹配监管要求。借助专业合规服务,不仅能规避政策风险,更能在日本市场建立起“合规可信”的品牌形象,实现稳健增长。


