
过去一年,AI成为跨境电商行业最热门的话题。焦虑、兴奋与观望并存,众多卖家关注:AI是否会取代运营?AI生成内容是否存在侵权风险?应自研还是采购AI工具?
在服务数千家卖家的过程中,我们发现:AI不仅是效率工具,更是一场关于决策质量的革命。不拥抱AI,失去的不只是作图速度,更是对市场的感知力。
权力的游戏:AI重塑全球供应链与买卖
1. AI缩小中小卖家与大卖家的经验差距?
当AI能精准预测细分品类未来30天销量时,中小卖家可实现“准零库存”起步,灵活响应市场变化,打破大卖依赖资金壁垒构建的分销护城河。通过分析平台数据、广告表现与库存周转,AI可在类目或ASIN层面将需求预测误差控制在10%-20%,显著优于传统人工方式。
这意味着在挖掘细分需求、捕捉小爆款方面,大卖不再具备压倒性优势。
但信息平权≠权力平权。真正掌控供给、渠道与资金者仍占据主导地位。大卖拥有更完整、清洁的多渠道历史数据,具备更强的供应链控制力、产能锁定能力、低成本融资及议价优势,在AI加持下更能放大红利。
2. AI应用最深环节及2026年爆发场景?
当前AI深度应用集中于视觉设计、广告投放、数据分析与智能客服四大领域。
预计2026年将迎来“利润驾驶舱”一体化系统爆发,涵盖广告、定价、库存与物流全流程自动化。典型场景包括:
- 全自动广告投放与ROI管理(关键词挖掘、出价调整、素材轮换)
- 端到端全自动供应链:从前端销售预测驱动工厂排产、物流订舱,中间采购、调拨、比价实现90%自动化
- 补货计划联动广告预算与价格策略,实现“选路+分仓+广告”协同
- AI驱动虚拟商品生成与AR购物体验
已有成熟商家通过AI优化需求预测与库存管理,实现缺货率和库存成本降低10%-25%。
3. AI会催生全新跨境电商模式吗?
会。基于AR/VR技术的沉浸式购物正逐步兴起。AI可实时生成并渲染虚拟商品,适配用户偏好,推动虚拟商品交易发展。
对于实物商品,AR/VR有助于降低退货率(提升选款准确性)。结合用户描述,AI可即时生成商品图像,下单后再输出生产图纸至工厂,实现“按需定制”。供应链将转向“小批量、多款式、快迭代”,库存压力趋零,消费者从“搜索商品”转变为“参与创造”。
4. AI客服的终极形态是什么?
未来的AI客服将超越被动应答,进化为“客户终身价值管理者”,具备情感识别、需求预测、主动推荐与复杂谈判能力。
然而,已有AI客服出现爆粗口、乱赔付、泄露数据等翻车案例。建议采取“AI质检+人工增强”模式,先在低风险场景试点,逐步推进至高价值客户全链路自动化。
5. AI时代如何重新定义“品牌”?
新品牌从市场洞察、产品设计到营销推广,关键在于人类如何将AI生成的数据与品牌叙事融合。
AI可完成竞品分析、评论情绪挖掘、产品命名、卖点提炼、视觉探索及千人千面广告创意生成——承担99%标准化内容生产。而剩余1%的灵魂注入,需由人类完成:品牌价值观、创始人初心与用户情感共鸣。
6. AI驱动的动态定价会引发算法趋同吗?
AI可能无意中形成隐性价格跟随,导致市场价格趋同甚至垄断。参考美国租房定价软件RealPage被指控协助房东“共谋抬价”的案例,欧美市场未来将加强对“算法透明度”与“个性化价格歧视”的监管。
卖家若过度依赖“黑盒定价工具”,可能卷入集体反垄断风险。建议自研模型时预留合规开关与审计日志,避免被视为价格协调枢纽。
流量与转化:AI在业务流中的降本增效实战
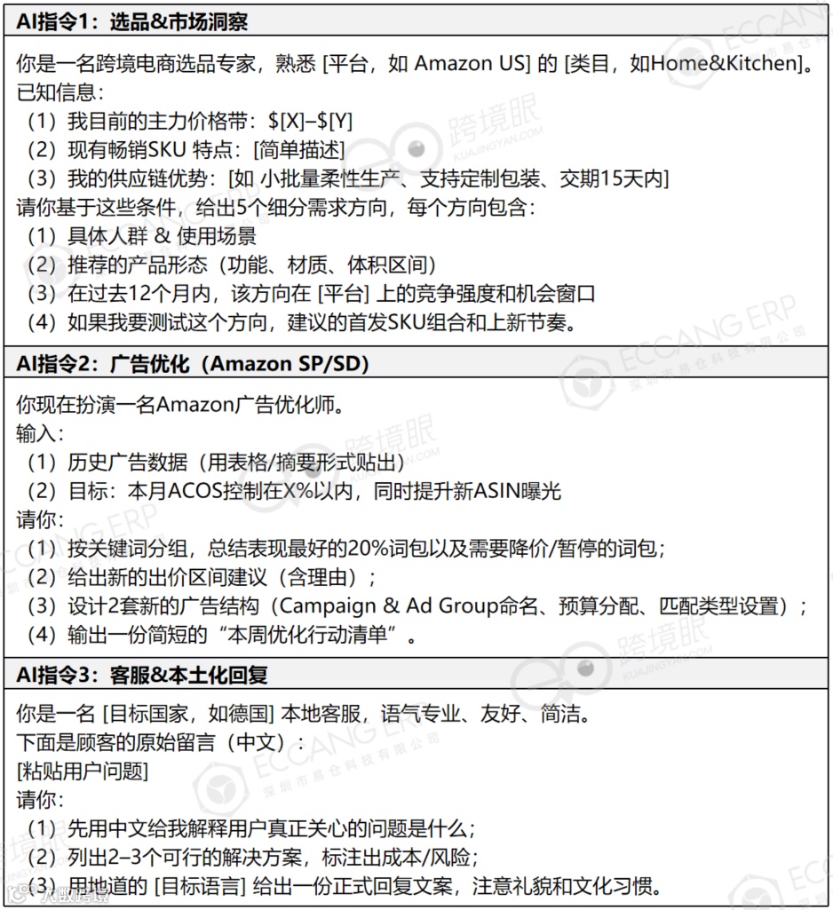
7. AI在广告投放中的作用?
以亚马逊SP/SD广告为例,AI作业体现为人机协作SOP:
AI可实现“一键提案”与“异常警报”,提升广告管理效率。
8. 同质化竞争与侵权风险如何应对?
短期内,优质AI生成场景图与Listing优化可显著提升点击率与转化率,尤其对原素材粗糙的卖家效果明显。实测显示,微调后的AI图片点击率较普通白底图高20%-30%,略低于顶级摄影师作品。
破解同质化需强化差异化指令与品牌元素植入。关于侵权风险,建议使用合规素材库,并通过AI检测工具(如Google SynthID)标记生成内容。避免在提示词中直接引用明星或品牌风格,以防侵权认定。
主流平台已具备识别AI素材能力,但现阶段主要用于合规审核。真正影响权重的是低质、误导、违规内容,以及图片与实物严重不符导致的高退货或差评。
9. GEO时代如何调整SEO与广告策略?
2025年,用户可能不再使用搜索引擎,而是直接向ChatGPT、Perplexity等提问,催生GEO(生成式引擎优化)概念。其核心是让品牌出现在AI回答中。
传统关键词堆砌失效,必须创造结构化、高权威、易被大模型引用的内容,如白皮书、测评报告、维基百科词条。
确保商品被AI推荐的关键是数据结构化:Listing属性需详尽准确,便于AI抓取匹配。内容不仅要给人看,更要给AI读。
10. AI选品预测的准确率和爆款率如何?
相比传统方法,AI在需求预测上可使库存精度提升10%-30%,多个案例显示缺货率下降超12%,库存成本降低20%以上。
AI选品可提高爆款命中率与响应速度。例如亚马逊AI工具预测准确率达70%-80%,SHEIN借助AI将设计到上架周期缩短至7天。但无法保证100%成功。
预测准确率因品类而异:成熟品类(如3C、家居)较高,时尚潮流类相对较低。
11. AI在本土化运营中的表现?
AI在小语种翻译与客服方面表现突出,大幅降低中小卖家拓展非英语市场的门槛。
但AI尚未完全解决文化适配问题,存在误译引发文化争议的风险。例如中译日促销文案不当,或阿拉伯语翻译违反宗教习惯,导致品牌形象受损。
建议:高风险内容(品牌Slogan、首页、合同、售后政策)实行“AI+本地人工”双审机制;建立禁用词库约束模型输出;鼓励本地团队反馈修改意见,用于模型迭代。
12. 自研还是采购AI工具?
多数企业选择“混合模式”:采购通用模型,在关键垂直场景进行自研微调。
中小卖家建议全面采购成熟工具,避免重复造轮子;头部大卖可采用API接入+内部微调策略,优先选择有跨境电商落地案例的供应商,并测试API兼容性。
理想路径为“成熟SaaS + API连接 + 私有数据微调”。孤立AI工具(如单独使用ChatGPT)价值有限,只有与ERP系统打通、调用真实库存、财务、订单数据的AI才具备商业价值。
例如易仓ProdAI,作为“长在ERP上的大脑”,实现数据驱动决策,代表了跨境电商AI的正确方向。
以下为部分适用于跨境电商的AI工具示例,重点参考功能维度,可自行评估选择其他品牌。
组织进化:从金字塔结构到人机协同“特种部队”
13. AI如何重塑团队管理与协作流程?
短期看,AI提升效率,如自动化广告投放;长期则是工作范式的变革。AI将重构流程,从“人工选品+AI辅助”转向“AI选品+人工校验”,协作模式更加数据驱动、项目制与跨职能化。
14. 如何调整组织形态以适应AI生产?
建议举措:
- 每条核心业务线设立“AI负责人”,兼具业务理解与AI产品认知
- 所有新项目立项时明确:AI的角色是什么?如何记录其行为与成效?
实际数据显示,AI应用后人均管理SKU或广告活动数量可提升2-5倍,内容制作时间减少50%以上。
15. AI时代从业者的核心竞争力是什么?
当执行工作被自动化,人的价值体现在提出关键问题、制定AI策略与创造性监督上。
结语
AI不会自动带来增长曲线,它只是将“看得更清、算得更准”的能力平等赋予所有人。真正被颠覆的,不是工具本身,而是那些敢于以新认知与新组织方式,将相同工具发挥出不同效能的玩家。AI不会淘汰卖家,但会淘汰那些看不懂、跟不上、用不好AI的人。


