马上就要2026年了,想跟大家说点儿心里话。
当下Java 行业正经历“结构性洗牌”:3年岗位缩减40%,AI替代30%基础编码,1:120的竞争比让求职难上加难,未来3年更有40万+开发者面临淘汰。
大家想在这场残酷筛选中幸存,就要清楚面试早已不是“背知识点”就能通关,核心是证明自己的“不可替代性”。
正因如此,《2025 Java+AI大模型面试提升训练营》免费直播课应运而生,精准对标企业用人新逻辑。课程摒弃零散知识点堆砌,直击面试核心痛点:从高并发系统设计、云原生架构实操,到LangChain、RAG等AI工具集成,全是企业高频考核的关键技能。
课程直播时间是12月8日-12月11日,每晚8点,不仅免费,还将给你带来极佳课程体验和课程效果!具体课程内容如下:
左右滑动查看更多
最后
01
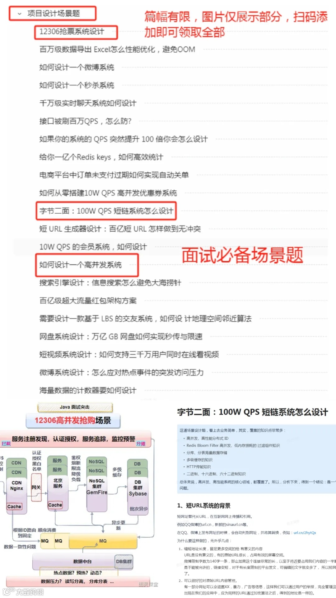
项目设计场景题篇
02
线上问题排查篇
03
面试篇

04
并发编程篇
05
Spring&SpringBoot篇
06
系列篇
07
AI大模型DeepSeek篇
08
云计算篇

09
综合篇
由于篇幅有限,这里只展示部分内容,大家自行扫下方二维码,添加助教小姐姐微信领取!


