搜索
首页
大数快讯
大数活动
服务超市
文章专题
出海平台
流量密码
出海蓝图
产业赛道
物流仓储
跨境支付
选品策略
实操手册
报告
跨企查
百科
导航
知识体系
工具箱
更多
找货源
跨境招聘
DeepSeek
首页
>
陶琳:收到特斯拉车主手写感谢信
>
0
0
陶琳:收到特斯拉车主手写感谢信
Model 3情报
2025-11-18
0
今日下午,
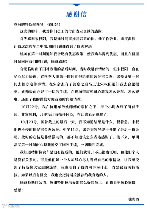
特斯拉公司副总裁陶琳发博分享称:最近我们收到了一封来自车主魏彩霞的手写信✉️
这位车主在购车时正赶上国补政策的最后期限,最怕一旦某个流程耽误就拿不到补贴。让她安心的,是整个过程中特斯拉工作人员始终在关注进度、提前准备材料、提醒政策变化、协调每一个环节。补贴顺利办结后,魏女士悬着的心终于落了地,也把感谢写进了信里❤️
并表示,很开心能够陪伴这位车主圆满提车,为用户创造满意的体验一直是我们服务的最高目标。
【声明】内容源于网络
0
0
Model 3情报
内容
4852
粉丝
0
关注
在线咨询
Model 3情报
总阅读
317
粉丝
0
内容
4.9k
在线咨询
关注