刑事执行检察监督模型平台
刑事执行检察作为检察机关一项重要法律监督业务,承担着对刑事强制措施和刑罚执行是否合法的法律监督职责,在捍卫刑事执行公平公正、维护监管秩序和社会秩序稳定、保障刑事被执行人合法权益方面发挥着重要的作用。
《中华人民共和国社区矫正法》
《中华人民共和国社区矫正法实施办法》
《关于贯彻落实<中华人民共和国社区矫正法实施办法>的实施细则》
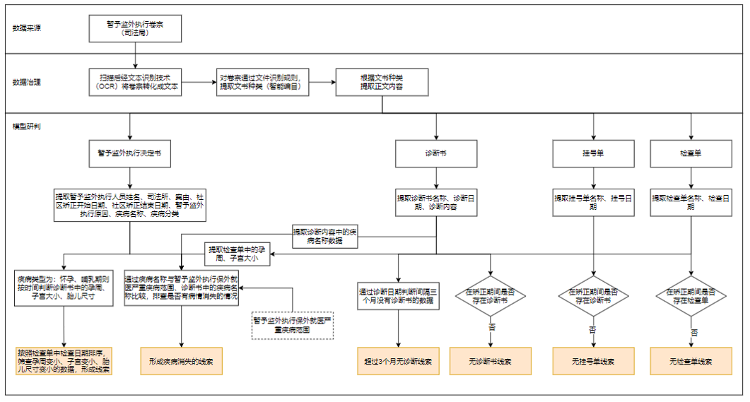
《暂予监外执行保外就医严重疾病范围》
技术手段落后:依赖人工巡查、纸质台账的传统模式,效率低且易遗漏问题。智能监控、大数据分析等应用不足,难以实时发现违规行为。
监督资源不足,专业化水平待提升
人力短缺:基层检察机关人员配备不足,难以覆盖监狱、看守所、社区矫正等广泛监督对象,导致监督频次低、深度不足。
借助智能化手段解决,助力刑罚执行监督
刑事执行检察工作实践中,刑罚执行不到位等严重影响法律公信力的问题,建设刑事执行法律监督模型,实现刑事执行检察全面信息化、数字化、智能化提供保障。
刑事执行检察-巡回检察脱漏管监督模型-监督司法局
刑事执行检察-涉财产刑事执行监督-监督法院
刑事执行检察-暂予监外执行监督
刑事执行检察-办案质效全景分析
吉林省2023年举办数字检察模型竞赛,南关区检察院基于刑事执行检察业务,从社区矫正和财产刑为切入点构建数字检察监督模型。
“社区矫正巡回检察脱漏管监督模型”在全省刑事执行大数据法律监督,模型竞赛中荣获一等奖,并被省、市检察院推广试用。
“暂予监外执行法律监督模型”该模型于2024年11月29日在全国检察机关大数据法律监督模型平台最高检模型库上架,是今年全省检察机关在最高检模型库的首个上架模型。
产品基本涵盖刑事执行检察的重点业务,核心价值在于通过信息化手段强化法律监督、规范执法行为、保障人权并提升司法公正性。具体价值体现如下:
数据共享:对接法院、公安机关、社区矫正机构等数据,实现执行数据共享,通过研判实时掌握数据动态,同时实现数据复用。
社会治理:通过研判预警分析犯罪人员,及时收监改造,为预防犯罪、优化矫正政策提供参考。

