搜索
首页
大数快讯
大数活动
服务超市
文章专题
出海平台
流量密码
出海蓝图
产业赛道
物流仓储
跨境支付
选品策略
实操手册
报告
跨企查
百科
导航
知识体系
工具箱
更多
找货源
跨境招聘
DeepSeek
首页
>
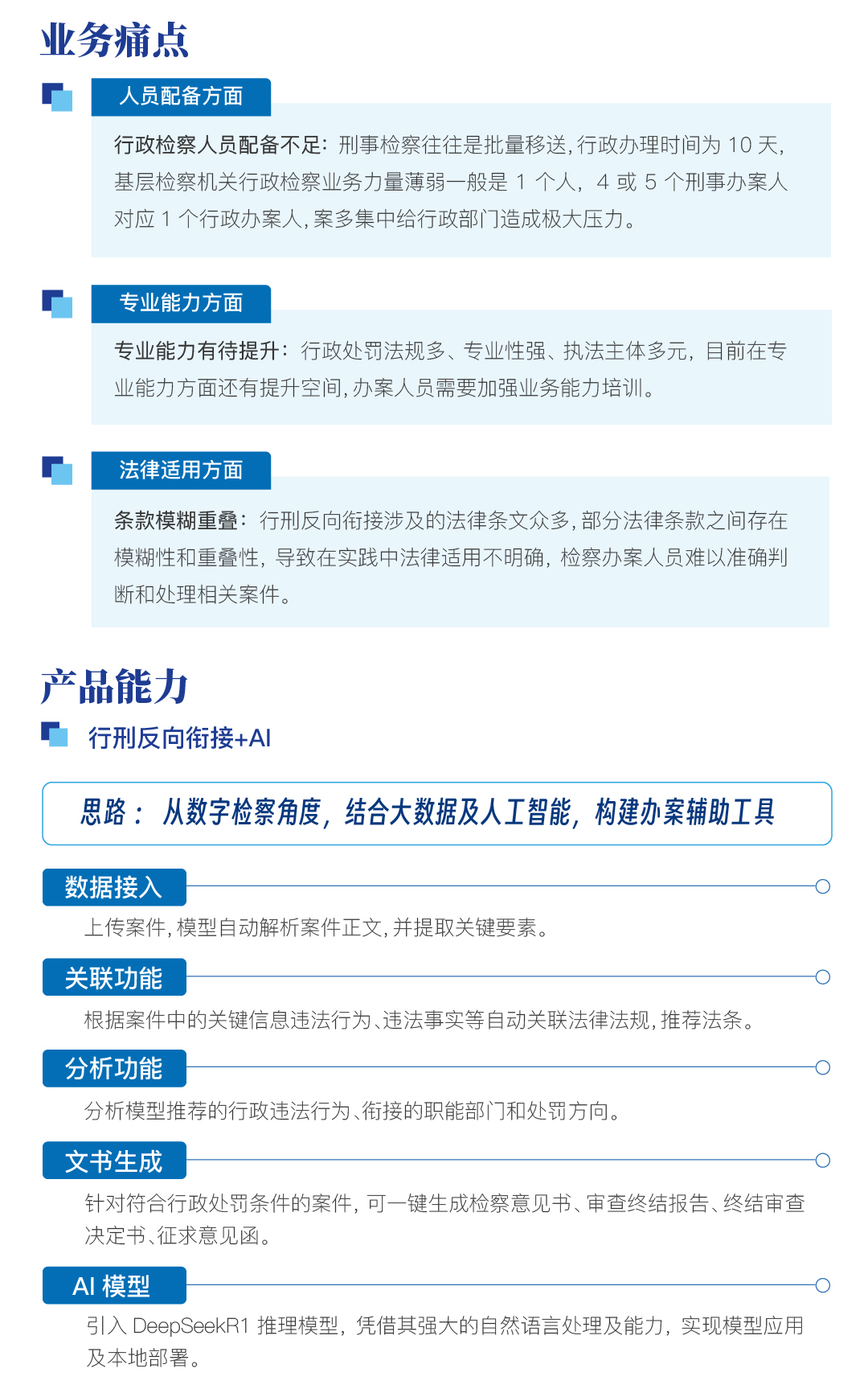
不起诉≠不处罚 行刑反向衔接智能辅助办案工具 助力行政检察高质效办案
>
0
0
不起诉≠不处罚 行刑反向衔接智能辅助办案工具 助力行政检察高质效办案
数字检法
2025-09-28
0
导读:行刑反向衔接是党的十八大以来对检察工作提出的新要求,是检察机关加强与行政执法机关衔接配合,共同推进法治中国建设的重要内容,同时也是我国治理体系战略布局的重要任务之一。
行刑反向衔接智能辅助办案工具
👇👇👇点击图片查看大图👇👇👇
平台产品咨询
请长按二维码→
添加客服微信
【声明】内容源于网络
0
0
数字检法
内容
5042
粉丝
0
关注
在线咨询
数字检法
总阅读
252
粉丝
0
内容
5.0k
在线咨询
关注