搜索
首页
大数快讯
大数活动
服务超市
文章专题
出海平台
流量密码
出海蓝图
产业赛道
物流仓储
跨境支付
选品策略
实操手册
报告
跨企查
百科
导航
知识体系
工具箱
更多
找货源
跨境招聘
DeepSeek
首页
>
《关于对网络安全等级保护有关工作事项进一步说明的函》公网安[2025]1846号文原文
>
0
0
《关于对网络安全等级保护有关工作事项进一步说明的函》公网安[2025]1846号文原文
金源动力
2025-05-07
2
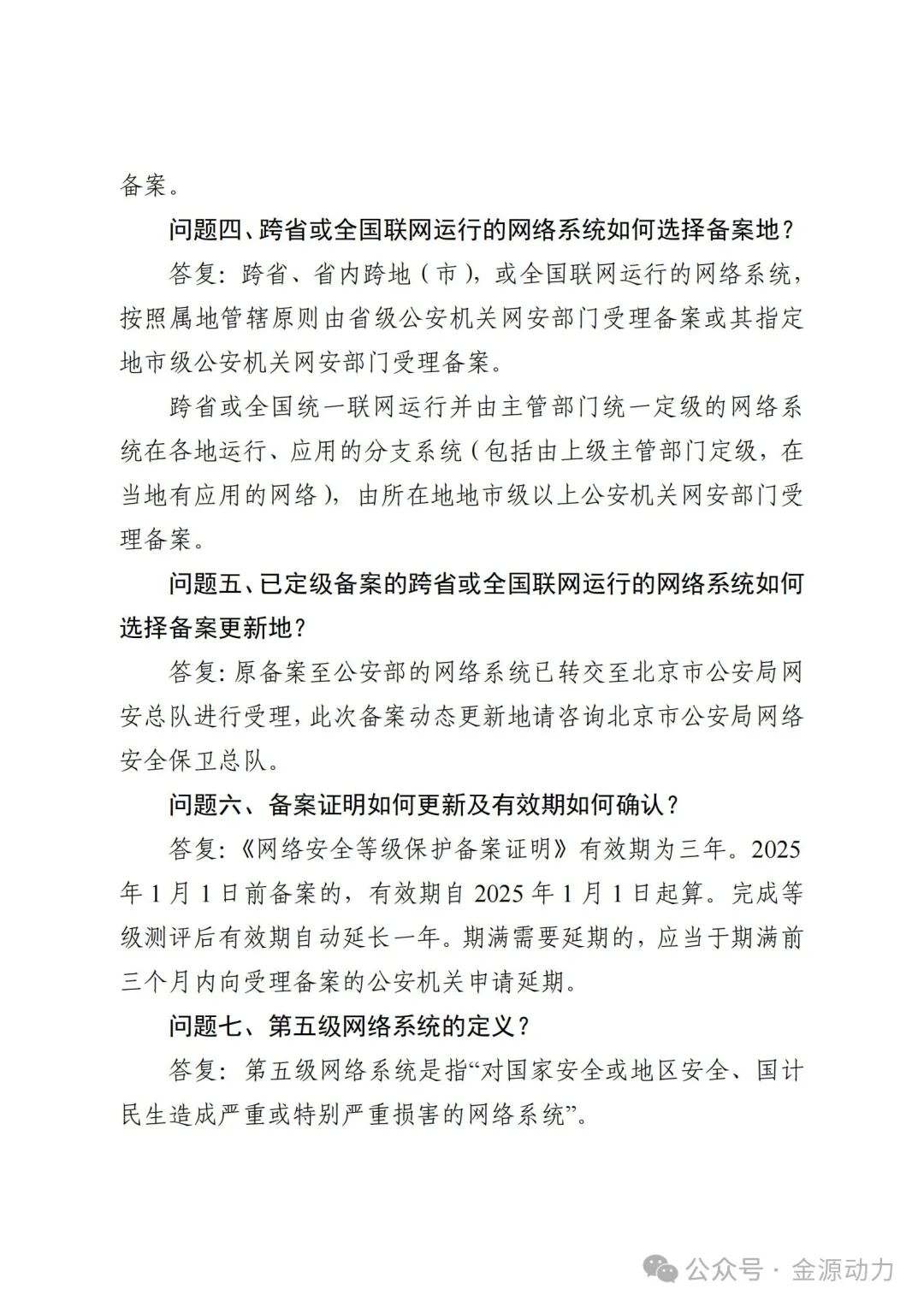
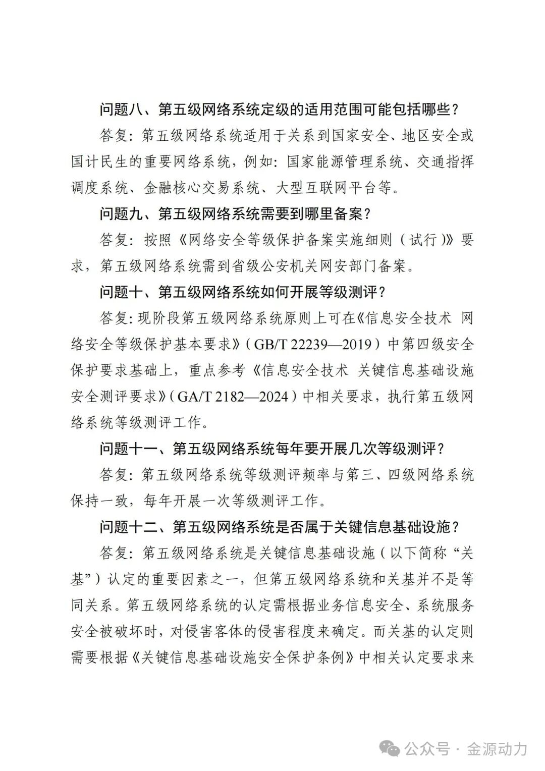
公安部近日发布公网安[2025]1846号文《关于对网络安全等级保护有关工作事项进一步说明的函》,
对
3
月
8
日部署的网络安全等级保护有关工作做了进一步说明,并对部分关键问题进行了指导说明。
原文节选如下:
【声明】内容源于网络
0
0
金源动力
内容
58
粉丝
0
关注
在线咨询
金源动力
总阅读
13
粉丝
0
内容
58
在线咨询
关注