实操案例利用DeepSeek进行文案优化
现阶段亚马逊的竞争激烈程度不言而喻。数以百万计的卖家争夺有限的消费者注意力,而产品页面的文案质量,尤其是标题、卖点和描述的吸引力,直接决定了商品的点击率与转化率。然而,传统文案撰写方式面临多重挑战:人工分析竞品耗时费力、卖点提炼缺乏数据支撑、语言本土化难以精准把控,甚至因文化差异导致营销效果大打折扣。
这时候我们可以借助DeepSeek,DeepSeek凭借强大的数据分析、自然语言处理和跨场景学习能力,能够快速解析海量竞品信息,精准识别功能差异与市场空白,并通过智能对比生成竞争力评分,帮助卖家制定差异化策略。
更重要的是,AI工具打破了人力与时间的双重限制。可以在几分钟内完成从数据收集到文案输出的全流程,且支持多语言适配与实时优化。这种高效性不仅降低了运营成本,还让卖家能够快速响应市场变化。
下面以Wing Corkscrews为案例进行简单介绍
1.打开Wing Corkscrews的榜单,使用卖家精灵查询,点击下载产品卖点
2.打开表格就是如下内容
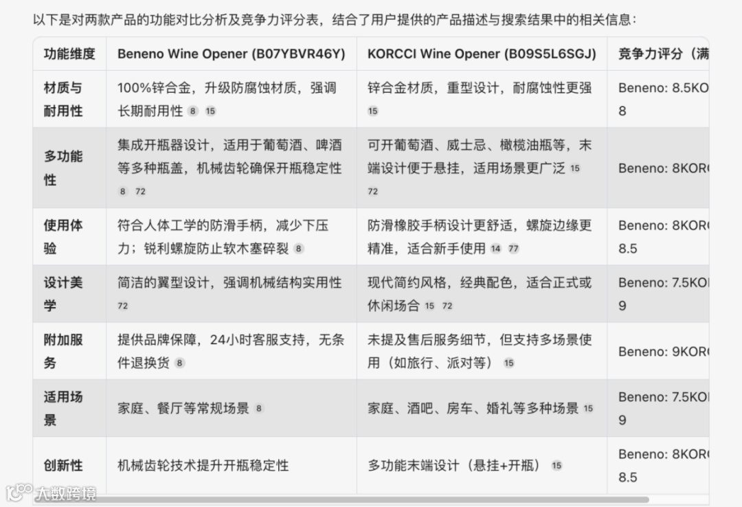
3.撰写指令,让DeepSeek进行产品的功能分析
将以下产品的功能进行归纳对比分析,并以表格形式中文输出,最后一列根据产品竞争力打一个总分(满分10分)后面添加几个产品的标题卖点信息
结果输出如下
这里需要解释下为什么没有直接上传表格,而是通过指令让DeepSeek分析。
原因1: 使用DeepSeek的联网功能,上传文件后无法使用联网功能。
原因2: 先进行指令的调试,结果输出满意后再进行批量查询。
4.上传产品的标题卖家表格,让DeepSeek分析
5.使用DeepSeek继续输出五点描述
在输出五点描述之前需要整理一下产品的关键词词库,可以将步骤1下载的asin表中的asin列表复制到卖家精灵的关键词优化 - 流量词对比中

通过对不同产品的流量对比找到流量更高更精准的关键词

然后将指令投喂给DeepSeek
你是一名美国资深的亚马逊文案专家,你将为我撰写本土化的,生动的,详细的优秀文案,能够打动消费者的购买欲,提升商品曝光率和转化率。参考竞争对手文案可以使用表格《US-Bullet-Points(99)--20250324》以下是我的产品信息:品牌名称:XXXX;产品型号:XX123;商品名称:Wing Corkscrews;产品受众:;使用场景:;核心参数:;根据以上信息,撰写5条亚马逊Bullet Points,要求如下:1.字数不低于500字符,不超过1000字符;2.用美国语输出Bullet Points;3.埋入以下关键词并加粗:wine opener,bottle opener,wine bottle opener,corkscrew wine opener,corkscrew;4.将输出内容翻译为中文,不要有任何解释,输出格式:
-<原文>-:
-<翻译>-:"
本文通过酒瓶开瓶器的实操案例,系统展示了如何利用DeepSeek完成从竞品分析到文案优化的全链路升级。首先,通过AI的竞品功能对比与竞争力评分,卖家能够清晰识别自身产品的核心优势与潜在短板,从而针对性优化卖点。其次,AI生成的高质量文案不仅符合亚马逊平台的算法规则,还通过本土化语言与情感化表达,将冷冰冰的参数转化为消费者可感知的价值。觉得不错的话,自己也去试试哦。


