供应链金融是链接金融服务与实体经济的桥梁,有效解决了核心企业上下游中小企业的融资问题,已成为中小企业融资的重要路径之一。
但金融机构持续发力供应链金融,为上下游企业的经营注入活力的同时,也存在一些弊端——传统的供应链金融模式下,核心企业居于供应链的中心地位,核心企业的信用是金融机构评估交易风险并向中小企业放贷的重要依据。
这种模式高度依赖于核心企业的信用背书、确权或还款承诺,不但增加了核心企业的管理成本和财务成本,还加大了核心企业的信用和担保责任。
一旦核心企业的经营产生波动或者对为上下游中小企业提供信用背书的意愿减弱,中小企业的融资将陷入困境,既不利于供应链融资的风险控制,也不利于供应链金融的稳健发展。
因此,供应链金融“脱核”的发展正在重塑新的金融与产业生态。针对“脱核”供应链金融业务发展,我司展开分析,为各位看官提供一下参考建议,并收集了典型产品介绍。
01
明确“脱核”模式内涵,重构风控逻辑
“脱核”供应链金融并非完全脱离核心企业,而是通过技术手段弱化对核心企业信用的绝对依赖,转向以数据驱动的交易信用评估为核心。
商业银行需构建“数据信用”体系,整合供应链各环节交易数据、物流信息、资金流向等多元信息,利用大数据分析、机器学习等技术建立动态风控模型。
例如,通过物联网设备实时监控光伏电站运营数据,结合工商、征信等交叉验证,为中小微企业提供精准授信,既降低了对核心企业担保的依赖,又实现了风险可控。
02
强化金融科技应用,提升数据治理能力
商业银行应加大区块链、人工智能等技术的投入,构建透明化、可追溯的供应链金融平台。通过区块链技术实现交易数据上链存证,确保信息不可篡改,同时利用智能合约自动执行融资流程,减少人工干预风险。
此外,需建立统一的数据标准与治理框架,整合核心企业ERP系统、第三方物流平台及政府公共数据,形成多维信用画像。
03
深化场景化服务,拓展“脱核”产品矩阵
针对不同行业特性设计差异化融资方案,如制造业的存货质押融资、农业的订单融资等。商业银行可联合产业互联网平台,开发基于真实贸易背景的场景化产品。
例如,银行与电子科技企业合作,通过期货市场套期保值机制锁定原材料价格波动风险,为上下游企业提供动态融资额度。同时,探索“数据资产质押”模式,将企业历史交易数据、知识产权等转化为可评估的信用资产。
04
构建多方协同生态,完善增信机制
“脱核”模式需打破数据孤岛,商业银行应联合核心企业、物流企业、保险公司等共建开放平台。通过引入保险机制分散风险,如与保险公司合作,为供应链金融业务提供信用保险,违约损失由保险公司承担部分。
此外,可联合地方政府或行业协会设立风险补偿基金,对中小微企业融资提供贴息或担保。
05
国有行“脱核”供应链金融创新产品
(一)工商银行:数字供应链产品
(二)农业银行:鹭微e贷
(三)中国银行:“惠如愿·链式惠贷”
(四)建设银行:“脱核链贷”-e订通
(五)交通银行:象屿智慧物流
(六)邮储银行:脱核e贷
06
股份行“脱核”供应链金融创新产品
(一)招商银行:招链易贷
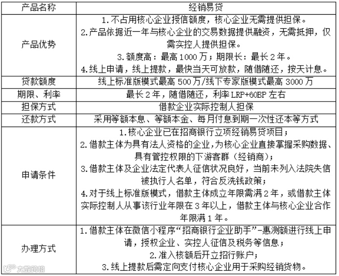
(二)招商银行:经销易贷
(三)中信银行:信e销
(四)民生银行:供货贷-订单e
(五)民生银行:采购e数据增信模式
(六)兴业银行:兴享数融
(七)光大银行:云数贷
(八)光大银行:订单贷
(九)浦发银行:浦订通
(十)厦门国际银行:顺丰动产质押融资


