2025年,电动车行业进入产能过剩阶段,电动化技术趋近成熟,车企陷入同质化竞争,净利率持续承压。汽车行业正迈入从电动化向智能化转型的关键时期,智能驾驶成为重构竞争壁垒的核心驱动力,而智驾芯片供应商则是这一赛道的关键“卖铲人”。
地平线作为国产智驾芯片的领军企业,2024年在国内出货量市占率达三至四成,2025年推出高阶芯片J6P,搭配城市NOA算法HSD,正式向英伟达发起挑战。与此同时,蔚来、小鹏、理想、比亚迪等车企纷纷启动自研芯片,市场开始关注:在主机厂自研趋势下,第三方芯片厂商的价值还能走多远?
本文将围绕以下核心问题展开分析:
- 智驾芯片的市场空间如何?
- 该赛道的竞争格局怎样?
- 如何看待车企自研智驾芯片的影响?
- 地平线的核心竞争力是什么?
- 地平线的投资价值与估值前景如何?
一、智驾芯片的市场空间如何?
下游需求加速渗透,中高阶智驾成主流
2024年中国仅11%的新车搭载L2+级ADAS功能(高速NOA占比4%,城市NOA占比7%)。但2025年起,以比亚迪为代表的“智驾平权”策略推动高速NOA下探至10-20万元车型;华为与新势力则加速普及城市NOA,9月L2+及以上渗透率已达33.5%,智能化进程明显提速。

海豚君认为,未来智驾竞争将聚焦中高阶能力,尤其是城市NOA。当前比亚迪“高速NOA下沉”遇冷,反映出用户真正买单的是复杂城市道路的自动驾驶能力。预计2026年,比亚迪、吉利等大众品牌将把城市NOA进一步下放至10-20万元以下车型,零跑、小鹏也已规划相关落地路径。
高阶智驾驱动算力需求指数级增长
随着端到端大模型上车,城市NOA主流方案算力需求已达近500 TOPS,约为高速NOA的4-5倍。实现L3-L4级自动驾驶需更高算力支撑。
特斯拉FSD V14参数量较V13提升10倍,其规划中的AI5芯片算力达2000-2500 TOPS,为HW4.0的5倍,计划2026年底投产。国内方面,小鹏为L3乘用车配备2200+ TOPS算力(3颗图灵芯片),Robotaxi更达3000 TOPS(4颗图灵芯片),相较上一代提升4-6倍。
大算力芯片带动“量价齐升”,成唯一长期增长硬件环节
与激光雷达“量增价减”不同,智驾芯片呈现“量价齐升”趋势:
- 地平线J6P(用于城市NOA)单价约500美元,是J5/J6M的5倍,远高于初代J2/J3芯片。
- 英伟达Drive AGX Thor芯片(2000 TOPS)售价达1000-1200美元,为其Thor-U芯片的1.5-2倍。
智驾芯片具备长期增长逻辑的核心原因在于:
- 性能“天花板”作用:芯片是决定智驾体验上限的关键部件,每一次体验跃迁都依赖算力飞跃。车企为打造差异化优势,愿意支付溢价采购高性能芯片。
- 商业模式升级:从单一硬件销售转向“软硬一体”解决方案。地平线HSD、华为ADS等均将芯片与算法深度绑定,提升整体价值。同时,车企为支持后续软件订阅服务(如FSD),提前预埋高算力芯片,推高ASP。
- 行业壁垒高:高阶智驾芯片研发周期长、投入大,属于典型“研发密集型”产业,易形成寡头垄断格局。
市场空间测算:大算力芯片为核心增长引擎
尽管部分厂商探索IP授权、操作系统许可等模式,但核心仍以硬件出货为基础。海豚君测算:
- 2025—2030年智驾芯片市场规模CAGR达36%,2030年有望达793亿元。
- 单车芯片价值CAGR为24%,智驾车型销量CAGR为10%。

2024年中国乘用车销量2310万辆,智驾渗透率55%;预计2030年渗透率将达100%,其中L2+及以上达93%(约2655万辆)。

单车芯片价值方面,2024年为716元,主要因80%车辆处于低阶智驾(L1-L2);预计2030年将接近3000元,由大算力芯片占比提升驱动(200 TOPS以上芯片占比达78%)。

市场价值结构显示:2024年L2++渗透率仅7%,却占据64%芯片市场空间,主因其高单价特性。展望未来:
- 智驾SoC整体CAGR为38%;
- L2++及以上大算力市场(≥200 TOPS)CAGR高达46%,占比将提升至78%;
- L1-L2(小算力)和L2+(中算力)市场CAGR分别为-35%和-9%,持续萎缩。


可见,大算力芯片是智能驾驶芯片市场增长的核心引擎,也是决定芯片厂商能否留在牌桌上的关键。
二、智驾芯片赛道竞争格局如何?
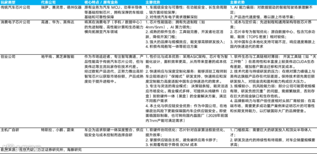
目前高阶智驾芯片国产化率偏低,替代空间广阔。主要参与者可分为四类:
- 传统汽车芯片厂商:瑞萨、赛灵思、德州仪器等,擅长MCU、电源管理等基础车规级产品,但在AI能力和迭代速度上不足,主要布局L2及以下市场。
- 消费电子跨界者:高通、华为、英伟达等,依托消费电子与云计算经验切入,主导L2+及以上市场。但通用架构非专为智驾优化,成本高且本地化支持弱。
- 创业型智驾公司:地平线、黑芝麻智能等,专注智驾领域,正从中低算力向高阶突破,挑战海外巨头。
- 主机厂自研:特斯拉、小鹏、蔚来、比亚迪等,追求软硬一体化整合与供应链自主,但门槛极高,需强大资金、人才与销量支撑。

按算力层级看市场竞争格局
小算力芯片(<30 TOPS):Mobileye主导
适用于L1-L2辅助驾驶,技术成熟,强调成本与可靠性。Mobileye凭借一体化“黑盒”方案占据绝对优势,瑞萨、TI等传统厂商亦有份额。

中算力芯片(30-200 TOPS):地平线为第三方龙头
当前“智驾平权”主战场,用于L2+高速NOA,竞争激烈。早期特斯拉HW3.0主导,现升级至高算力市场。地平线J5凭借性价比与软硬协同优势,2024年市占率达36%,仅次于特斯拉,为第三方最大供应商。

大算力芯片(>200 TOPS):英伟达主导,国产替代窗口开启
大算力芯片是未来胜负手。传统厂商与Mobileye因缺乏高算力产品及先进算法能力,已基本出局。
当前格局:
- 垂直整合者:特斯拉、华为,采用自研或全栈方案,封闭生态。
- 第三方领导者:英伟达凭借Orin-X/Y、Thor系列及DRIVE平台,在3P市场占据统治地位,2024年市占率达64%。
- 挑战者:地平线、黑芝麻、高通、Momenta等,其中地平线J6P(560 TOPS)已具备高端竞争力,是最大变数。

2024年,国内供应商在中国AD/ADAS SoC市场占比仅13%,高端市场(100+ TOPS)占比更是低至3%。突破大算力芯片成为国产替代关键路径。国产芯片优势在于性价比、软硬协同与快速响应,叠加供应链安全考量,正加速渗透。

主要挑战者对比分析
黑芝麻 vs 地平线:量产进度与生态差距显著
黑芝麻计划2026年量产华山A2000系列(250/500/1000+ TOPS),但面临多重劣势:
- 量产滞后:A2000比地平线J6P晚近一年,尚未获得任何量产定点,可能错过城市NOA上车窗口期。
- 生态缺失:仅提供芯片与基础感知算法,不打包城市NOA方案,车企需自研或联合第三方开发,增加难度。
- 工具链薄弱:相比地平线成熟的“天工开物”平台,黑芝麻开发者支持不足,开发周期长、成本高。
- 造血能力弱:营收规模小,现金储备仅够维持一年运营,财务压力大;地平线则已实现规模化出货与高附加值模式,具备更强可持续性。


Momenta:算法领先,硬件落后
Momenta在算法领域具备优势,但芯片尚处流片后测试阶段,距离量产上车还需12-18个月,至少落后地平线2-3年。作为后来者,需证明其芯片在性能、性价比、开发便利性等方面全面超越对手,难度极大。此外,其原业务商业化落地弱,自研芯片需持续烧钱,财务压力突出。

高通:座舱强势,智驾追赶
高通汽车收入占比仅9%,主要来自座舱SoC。智驾领域起步晚,目前仅SA8650P量产。下一代芯片聚焦“舱驾一体”,集成驾驶与座舱功能,预计2026年Q1量产,已获零跑D系列定点,未来或有机会切入大芯片市场。

英伟达 vs 地平线:专用架构 vs 通用平台
英伟达优势在于先进制程、高性能GPU架构与CUDA生态,Orin系列市占领先,Thor研发进度领先国产对手至少1年。
但其通用架构在专用推理场景存在根本劣势:
- 架构冗余:GPU包含大量非必要计算单元,造成面积浪费与性能利用率低下。
- 价格过高:难以支撑城市NOA在10-20万元平价车型的普及。
地平线则具备差异化优势:
- 软硬一体设计:以算法需求反向定义硬件,针对Transformer、BEV等主流模型深度优化,减少冗余。
- ASIC架构优势:采用CPU+GPU+NPU异构架构,自研BPU为专用集成电路(ASIC),单位面积算力更高,成本较英伟达方案低20%-40%,能效比高出1.2-1.4倍。
这使得地平线J6P更适配比亚迪、吉利等大规模、低毛利车企,助力城市NOA加速下沉。



小结:地平线——高阶智驾领域的国产替代首选
综合来看,地平线凭借早期布局与坚定执行,形成了“软硬一体+工具链+算法”的“开箱即用”交付模式,在国产供应商中建立先发与差异化优势,量产进度领先同行1-2年,具备更强的自我造血能力。
在大算力芯片领域,其ASIC架构在成本与功耗上优于英伟达GPU方案,契合城市NOA向大众市场普及的趋势。因此,地平线已成为最有可能抓住国产替代窗口期、挑战英伟达地位的第三方智驾方案商。

