受益于人工智能(AI)热潮带动,光模块领域整体浮光跃金。AI算法的不断迭代升级,对算力提出了更高的要求,也为光模块行业带来了新的增长动力。
Part.01
产业链
中国光模块产业链上游为光电子器件、集成电路芯片、光芯片、PCB、结构件等原材料和元器件;中游为不同类型的光模块,主要包括光接收模块、光发送模块、光收发体模块、光转发模块等;下游为应用领域,包括光通信设备、数据中心、云计算、电信行业、医疗设备等。
资料来源:中商产业研究院整理
中国光模块产业链以上游光芯片与高端器件国产化(如华为海思、光迅科技突破25G/50G激光器)为技术攻坚重点,中游凭借规模化制造优势(如中际旭创、新易盛占据全球40%份额)主导高速光模块(800G)市场,下游受益于5G基站(国内年建60万座)、数据中心(2025年中国市场规模达500亿元)等需求爆发。当前产业链仍面临高端DSP芯片依赖进口(博通、Inphi垄断)、硅光技术工艺瓶颈等挑战,但国产替代加速(如源杰科技量产25GDFB芯片)与政策支持(“东数西算”工程)将推动产业升级。未来需聚焦CPO(共封装光学)技术、LPO(线性驱动可插拔光模块)等前沿方向,构建从“材料-芯片-模块-系统”的全自主生态,助力中国在全球光通信领域从“跟随”转向“引领”。
资料来源:中商产业研究院整理
Part.02
产业链上游分析
1.光电子器件
(1)产量
近年来,中国光电子器件产量整体呈上升趋势。中商产业研究院发布的《2025-2030年中国光电子器件行业发展情况分析及投资前景预测报告》显示,2024年中国光电子元器件产量达18479.7亿只,较上年增长28.51%。中商产业研究院分析师预测,2025年中国光电子器件产量将超过20000亿只,2026年产量将达21847亿只。
数据来源:中商产业研究院数据库
(2)重点企业分析
近年来,中国光电子器件国产替代加速,光芯片国产化率逐年提升,三安光电、华工科技、中际旭创等企业推动核心器件自主可控。
资料来源:中商产业研究院整理
2.集成电路芯片
(1)产量
电芯片是指基于半导体材料,通过控制电子的迁移和能带跃迁产生逻辑电路,完成信息处理的集成电路。中商产业研究院发布的《2025-2030年中国集成电路行业发展趋势与投资格局研究报告》显示,2024年我国集成电路产量4514.2亿块,同比增长22.2%。中商产业研究院分析师预测,2025年中国集成电路产量将超过5000亿块,2026年将增长至5256亿块。
数据来源:中商产业研究院数据库
(2)重点企业分析
电芯片行业重点企业发展现状呈现出技术创新加速、市场份额稳步扩大、国际化布局持续推进的特点。这些企业不仅在高速率、高性能电芯片的研发上取得突破,还通过优化封装技术、拓展应用领域等方式增强市场竞争力。
资料来源:中商产业研究院整理
3.光芯片
(1)市场规模
随着国产替代的加速推进,中国光芯片市场规模持续增长,并展现出强劲的发展势头。中商产业研究院发布的《2025-2030年全球及中国光芯片行业发展趋势与投资格局研究报告》显示,2023年中国光芯片市场规模约为137.62亿元,较上年增长10.24%,2024年约为151.56亿元。中商产业研究院分析师预测,2025年中国光芯片市场规模将增长至166亿元,2026年将进一步增长至181亿元。
数据来源:中商产业研究院整理
(2)重点企业分析
当前光芯片行业重点企业通过全产业链整合、高速光芯片技术突破及国际化市场拓展,形成覆盖光通信、数据中心、AI算力等领域的竞争力。技术研发聚焦硅光、量子通信及混合封装等前沿方向,同时依托成本优势和生态协同加速国产替代,推动高端芯片自主化进程。
资料来源:中商产业研究院整理
4.PCB
(1)市场规模
从国内来看,中商产业研究院发布的《2025-2030年中国印制电路板(PCB)行业发展趋势及预测报告》显示,2023年中国PCB市场规模达3632.57亿元,较上年减少3.80%,2024年约为4121.1亿元。中商产业研究院分析师预测,2025年中国PCB市场将回暖,市场规模将达到4333.21亿元,2026年中国PCB市场规模将达4480亿元。
数据来源:中商产业研究院整理
(2)重点企业分析
在工业领域,PCB(印刷电路板)作为电子设备中不可或缺的关键部件,为各种电子元件提供电气连接和物理支撑,广泛应用于计算机、通信、汽车、航空航天等众多行业,随着工业现代化进程的加速以及电子设备的日益普及,对PCB的需求持续攀升,这促使了众多PCB企业如雨后春笋般兴起,它们不断创新技术、提升产能,以满足市场对高质量、高性能PCB的多样化需求。
资料来源:中商产业研究院整理
Part.03
产业链中游分析
1.全球市场规模
光模块由光电子器件、功能电路和光接口等组成,光电子器件包括发射和接收两部分。中商产业研究院发布的《2025-2030全球及中国光通信组件行业深度研究报告》显示,2023年全球光模块的市场规模约99亿美元,同比增长3.1%,2024年约为108亿美元。中商产业研究院分析师预测,2025年,全球光模块市场在数据中心、5G通信及云计算等领域的驱动下呈现强劲增长态势,市场规模将达121亿美元,2027年将突破150亿美元。
数据来源:中商产业研究院整理
2.中国市场规模
中国光模块市场在政策支持和本土技术突破的双重驱动下,已成为全球增长最快的区域。中商产业研究院发布的《2025-2030年中国光模块行业市场前景预测及未来发展趋势研究报告》显示,2022年中国光模块市场规模达489亿元,同比增长17.83%,2023年市场规模约为540亿元,2024年约为606亿元。中商产业研究院分析师预测,随着光模块市场发展,2025年市场规模将达670亿元,2026年有望超过700亿元。
数据来源:FROST&SULLIVAN、中商产业研究院整理
3.国产化率
目前,我国10Gb/s以下的低端光模块国产化率已达90%,10Gb/s光模块的国产化率为60%。虽然当前我国在光模块领域处于全球领先地位,但在光模块核心零部件光芯片领域却依赖进口,25Gb/s及以上高端光模块及组件国产化率极低,仅为10%,光模块国产化进程任重而道远。
数据来源:中商产业研究院整理
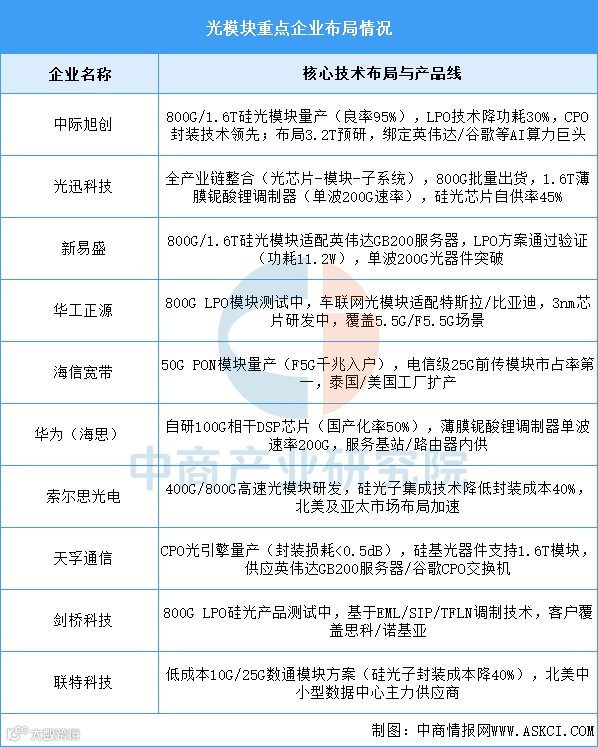
4.企业布局情况
光模块行业呈现技术迭代加速与市场集中度提升双重特征:头部企业(如中际旭创、光迅科技)通过硅光、CPO技术绑定全球云计算巨头,第二梯队(如新易盛、天孚通信)以差异化方案(LPO、光引擎)切入细分领域。国产厂商在全球TOP10中占据7席,800G/1.6T产品成为竞争焦点,预计2025年1.6T模块需求达300-500万只。未来竞争将围绕3.2T预研、光芯片国产化率提升(25G以上芯片自给率目标超70%)及量子-光融合技术展开。
资料来源:中商产业研究院整理
5.重点企业分析
目前,光模块A股上市相关企业中,广东省分布最多,共13家。江苏省排名第二,共11家。湖北省共6家,排名第三。
资料来源:中商产业研究院整理
Part.04
产业链下游分析
1.光通信设备
(1)路由器
路由器是连接两个或多个网络的硬件设备,在网络间起网关的作用,是读取每一个数据包中的地址然后决定如何传送的专用智能性的网络设备。中商产业研究院发布的《2025-2030年中国路由器行业前景预测与战略投资机会分析报告》显示,2023年全球路由器市场规模同比下降0.42%,达到164.5亿美元,2024年市场规模约为168.4亿美元。中商产业研究院分析师预测,2025年路由器市场规模将达170亿美元,2026年将进一步增长至172亿美元。
数据来源:中商产业研究院整理
(2)交换机
云计算、大数据、5G、物联网等信息技术的应用为网络设备行业带来了新的发展机遇。同时,国家不断在产业政策层面鼓励与支持信息化建设,如“互联网+”、工业4.0和新基建等,我国的网络设备行业迎来发展机遇。中商产业研究院发布的《2025-2030年中国交换机行业市场前景调查及投融资战略研究报告》显示,交换机在中国网络设备市场占据了绝大部分市场份额,2024年市场规模达到约为749亿元,中商产业研究院分析师预测,2025年中国交换机市场规模将增至839亿元,2026年有望超过900亿元。
数据来源:中商产业研究院整理
2.数据中心
数据中心建设协调推进,三家基础电信企业持续优化算力基础设施布局,截至2024年底,向公众提供服务的互联网数据中心机架数量83万个,推动提升算网协同和调度能力,提供更加多元化算力服务。中商产业研究院分析师预测,2025年中国数据中心机架数量将增长至94.8万个,2026年有望接近100万个。
数据来源:工信部、中商产业研究院整理
更多资料请参考中商产业研究院发布的《2024-2030年中国光模块市场调查与行业前景预测专题研究报告》,同时中商产业研究院还提供产业大数据、产业情报、行业研究报告、行业白皮书、行业地位证明、可行性研究报告、产业规划、产业链招商图谱、产业招商指引、产业链招商考察&推介会、“十五五”规划等咨询服务。
以上信息仅供参考,如有遗漏与不足,欢迎指正!



中商产业研究院
中商产业研究院创立于2002年,是一家立足深圳、服务全国的新型产业智库。二十多年来,中商始终秉承“湾区基因、全球视野”的发展理念,以“数据+平台”为核心驱动力,依托“资本+资源+项目”的多维联动,致力于为客户提供高价值的产业咨询解决方案,助力产业升级与高质量发展。

