Xenium 空间原位技术(Xenium In Situ)是一款基于原位杂交原理的高分辨率空间转录组学解决方案。它能够在单细胞/亚细胞分辨率水平上,对人或小鼠的FFPE(福尔马林固定石蜡包埋)和新鲜冰冻组织切片中5000余种RNA靶点进行高通量分析,精准揭示基因表达与细胞空间位置的关系。Xenium 技术凭借其高分辨率和高灵敏度的特点,在多个生物学研究领域展现出强大的实力,并催生了一批高质量的研究成果。
目前发表的文章主要在肿瘤微环境与癌症演进、免疫系统的时空组织、疾病机制与器官纤维化、神经科学几个主要的应用方向。本期以两篇案例介绍在肿瘤微环境与癌症演进、免疫系统的时空组织中的应用,其他方向的应用将在下期进行分享。
肿瘤微环境与癌症演进
肿瘤的发生发展并非仅是癌细胞自身的“独角戏”,而是癌细胞与周围免疫细胞、成纤维细胞、血管细胞等构成的肿瘤微环境(TME)相互作用的动态演化过程。Xenium 技术能精准描绘不同细胞类型在组织中的原始位置,揭示细胞间通讯的关键信号通路,对于理解癌症机制、发现预后标志物和新的治疗靶点至关重要。
案例 1
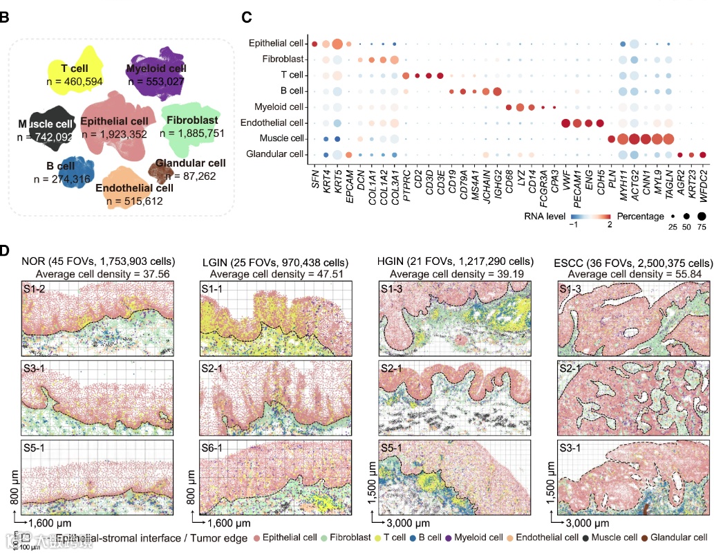
文章标题:Single-cell multi-stage spatial evolutional map of esophageal carcinogenesis
发表期刊:Cancer Cell (IF=48.8)
发表时间:2025年3月
组学技术:10x Xenium、visium、CosMx、MERSCOPE、CODEX、IMCXenium
panel:300 genes
研究内容:
该研究利用Xenium原位分析(300个基因 panel)结合TF-seqFISH等技术,对43名患者的127个多阶段食管组织样本进行了分析,累计分析了640万个细胞。首次在单细胞分辨率下系统揭示了食管鳞状细胞癌(ESCC)从癌前病变到浸润性癌的全过程动态演化图谱。
研究发现ESCC的进展由一个具有高增殖特性的上皮细胞亚群驱动,这些细胞逐渐获得去分化和侵袭性特征。他们发现侵袭性上皮细胞通过 JAG1-NOTCH1信号轴“策反”正常的成纤维细胞,将其转化为促癌的癌症相关成纤维细胞(CAFs),并在肿瘤边缘形成“CAF-Epi生态位”(CAF和上皮细胞生态位)。该生态位能重塑细胞外基质,形成物理屏障,阻止免疫细胞(如T细胞)进入肿瘤区域,从而保护肿瘤细胞免受免疫监视,实现免疫逃逸。
临床意义:
基于此发现构建的“CAF-Epi-免疫”评分系统,能够预测患者预后(高风险组死亡风险增加74%),并在头颈鳞癌、肺鳞癌等泛鳞癌中展现出良好的预测能力,为肿瘤精准诊疗提供了新靶点。
免疫系统的时空组织
免疫细胞在组织中的分布、分化和功能状态并非随机,而是受到高度精密的时空调控。理解不同免疫细胞亚群在特定组织微环境中的定位、相互作用及其功能状态,对于揭示免疫应答原理、开发疫苗或免疫疗法至关重要。
案例 2
文章标题:Tissue-resident memory CD8 T cell diversity is spatiotemporally imprinted
发表期刊:Nature (IF=50.5)
发表时间:2025年1月
组学技术:10x Genomics Xenium、VisiumHD、小鼠模型(LCMV病毒感染)、空间 CRISPR 干扰
panel:480genes(350gene + 定制110gene)
研究内容:
本研究利用Xenium和Visium HD等技术,深入研究了12个小鼠和4个人类肠道组织驻留记忆CD8 T细胞(TRM细胞)的异质性形成机制。
研究发现小肠TRM细胞在隐窝-绒毛轴上形成两个空间分离的亚群:位于绒毛顶端的分化型TRM细胞(高表达GZMA, GZMB等效应分子,负责快速免疫应答)和位于绒毛基部/隐窝区的祖细胞样TRM细胞(高表达TCF7, SLAMF6等记忆相关基因,具有自我更新能力)。
研究进一步通过Xenium数据发现,包括IL-10、IL-17、IL-21、IL-15和TGFβ在内的关键细胞因子,以及MADCAM、ICAM、CCL、CXCL等趋化因子,沿隐窝-绒毛轴存在明显的表达梯度。这些梯度与TRM细胞的定位和功能状态密切相关,例如CXCR3信号通路能指导T细胞迁移至特定区域。
研究意义:
该研究揭示了肠道免疫细胞的时空异质性,表明T细胞的位置和功能状态是紧密相连的,为理解肠道免疫网络的组建和调控提供了全新视角,也为针对TRM细胞的免疫治疗策略提供了思路。
参考文献
[1]Chang J, et al. Single-cell multi-stage spatial evolutional map of esophageal carcinogenesis. Cancer Cell. 2025 Mar 10;43(3):380-397.e7.
[2]Reina-Campos M, et al. Tissue-resident memory CD8 T cell diversity is spatiotemporally imprinted. Nature. 2025 Mar;639(8054):483-492.
华银康科研服务事业部
华银康科研服务事业部是以空间多组学和AI科研定制化服务为核心、以临床科研为主要方向的科研赋能部门,主要针对临床中实体肿瘤、血液病、感染等方向进行科研服务,为临床医生提供方案设计协助、实验和数据分析协助为一体的一站式赋能服务。
— END —
供稿:科研服务事业部

