OSA、NRA、FTN、EFN……境外非居民机构在境内开户,是不是被这些账户缩写绕晕了?不同账户的开户条件、资金自由度、适用场景天差地别,选对能省却无数麻烦,选错可能耽误业务推进。本文梳理四大主流账户核心差异,从法规依据到开户流程,从业务优势到使用禁忌,一文厘清关键信息,帮你精准匹配自身需求,让跨境资金运作更顺畅。

01
离岸账户(OSA账户)
·定义:
在境外(含港澳台地区)的自然人、法人(含在境外注册的中国境外投资企业)、政府机构、国际组织及其他经济组织,包括中资金融机构的海外支持机构,但不包括境内机构的境外代表机构和办事机构,按规定在依法取得离岸银行业务经营资格的境内银行离岸业务部开立的账户,属于境外账户。
·法规依据:
主要遵循1997年央行《离岸银行业务管理办法》及1998年外管局《实施细则》,自成体系。
·可提供OSA开户的银行:
中资银行开办离岸业务需要取得离岸业务牌照,目前仅包括:招商银行、浦发银行、交通银行和平安银行,只有在这四家银行的离岸业务部(OFFSHORE DEPARTMENT)可以开立OSA账户。
而外资银行一直以来可以经营离岸业务,监管机构并未发放专门牌照,其市场准入适用《外资银行管理条例》,主要因为外资银行长期被视为境外银行,可以经营非居民业务。
·开户主体:
包括非居民法人或非居民个人。
·开户币种:
仅限可自由兑换的货币,未开放人民币。
·OSA账户的优点:
(1) 资金调拨自由:
客户的离岸账户即等同于在境外银行开立的账户,可以从离岸账户上自由调拨资金,不受国内外汇管制。
(2) 存款利率、品种不受限制:
存款利率、品种不受境内监管限制,比境外银行同类存款利率优惠、存取灵活。
(3) 免征存款利息税。
(4) 提高境内外资金综合运营效率。
(5) 通过网银实现境内操控,境外运作。
· 现状与定位
OSA是早期为发展离岸金融而设立的账户体系。随着其他账户体系(如NRA、FT)的发展,其独特优势有所减弱,但仍是完全在离岸规则下运作的传统账户,适合纯粹希望资金在“境外”环境(但由境内银行服务)中运作的非居民客户。
·招商银行办理OSA账户所需材料和流程:
境外公司注册文件:
包括注册证书、商业登记证、公司章程、INCUMBENCY(存续证明)等,需提供原件或经过公证认证的复印件。
董事及授权签字人资料:
身份证明文件(如护照等)、住址证明(如水电费账单、银行对账单等,显示董事姓名和居住地址)。
业务背景资料:
如销售合同、采购合同、发票等,用以证明公司业务的真实性和合法性。
银行开户申请表:
填写详细的公司信息、账户信息等。
其他可能要求的资料:
根据银行具体要求,可能还需提供公司的组织架构图、资金来源说明等。
办理流程:
预约申请→提交资料→银行面谈→审核审批→账户开立

02
境外机构境内账户(NRA账户)
·定义:
NRA账户指境外机构在境内银行开立的外汇或人民币账户。其本质是在岸账户,纳入境内银行整体账务核算,接受境内外汇管理政策的规范。
·法规依据:
遵循《境外机构境内银行账户管理办法》等一般性外汇管理规定。
·开户银行:
NRA账户的开户行基本能涵盖所有的外资行和中资行,但值得注意的是,NRA账户接收贸易货款、服务费、借款等属于经常项目或外债,不需要ODI备案。只需提供真实的交易背景材料。NRA账户接收境内母公司的投资款,这属于资本项目,才需要ODI备案。
·开户主体:
非居民法人。
·开户币种:
外币或人民币。
·监管要点:
-in岸管理:
银行需为其缴纳存款准备金,利息所得需代扣税。
-资金划转:
与境外账户往来视同跨境,相对便利;与境内账户往来受到较严格审核(具有“外对内”或“内对外”性质)。
-外债管理:
人民币NRA账户余额纳入全口径跨境融资宏观审慎管理(但实务中由银行内部管控)。外币NRA账户资金可作为境内机构贷款质押(按外保内贷管理)。
-结售汇限制:
人民币NRA账户购汇汇出:审核真实性后可行。
外币NRA账户结汇:仅在自贸试验区内允许,且结汇后资金若汇入境内使用,需审核真实交易背景。
·平安NRA账户办理所需资料
境外公司的基本资料:
如境外公司的营业执照副本、商业登记证、公司章程、注册地址证明等,用于证明公司的合法注册身份。
法定代表人身份证明:
法定代表人的护照、身份证等有效身份证件原件及复印件,以及中文翻译件(如非中文证件)。
赋码:
如在其他银行有申请过。
关联公司营业执照。
关联公司近6个月银行账单。
业务证明:
5份提单和发票(可以是关联公司或香港公司的)
·平安NRA账户办理流程:
预约申请→提交资料(线上线下皆可)→视频面谈→签订服务协议→账户开立→激活账户

03
境外机构自由贸易账户(FTN账户)
·定义:
FTN账户是自由贸易试验区(FTZ)内银行,为境外机构开立的、属于FT账户分账核算单元的本外币一体化账户。资金在“一线”宏观审慎下自由流动,在“二线”有限渗透下与境内隔离。
法规依据:
依托人民银行分账核算规则,实行“一线放开、二线管住”。
·FT账户分类:

·开户银行:
自贸区内已设立“FTU”分账核算单元的金融机构。如中国银行、汇丰等。
·开户主体:
境外机构。
·记账币种:
本外币合一,可自由兑换。
·核心规则:
-分账核算:
资金独立于银行传统资产负债表。
-一线放开:
FTN账户与境外账户、其他FT账户、OSA账户之间的资金划转(“跨一线”)自由便利,使用本外币均可。
-二线管住:
FTN账户与境内非FT账户(普通账户)之间的资金划转(“跨二线”),仅限人民币,且视同跨境交易进行真实性审核。
-汇率利率:
适用离岸市场汇率,利率市场化。
FT账户资金划转管理
·业务优势:
-便于境外机构在自贸区内进行跨境贸易结算、投融资。
-可开展境内银行提供的各类衍生品交易,用于风险管理。
-跨境融资便利:
境外机构可通过FTN从境内银行获得融资(外来外用型贷款不纳入银行境外贷款限额)。
·设立条件:
境外机构向自贸区内银行申请,银行协助其申领特殊机构赋码并完成尽职调查后即可开立。
·离岸账户维护注意事项
(1)请经常登录网银「每个月最少1-2次」;
(2)保持账户活跃度「避免3-6个月都无交易」;
(3)保持账户有一定结余「看银行要求」;
(4)资金不要快进快出、整进整出;
(5)不要帮他人代收代付;
(6)不要接收敏感或被制裁国家款项;
(7)正常年审审计,以备合规审查;
(8)留意银行通知/信件,及时配合银行尽调;

04
多功能自由贸易账户(EFN账户)
·定义:
EF账户是多功能自由贸易(电子围网)账户,指金融机构根据客户需要提供“电子围网”分账核算业务的规则统一的本外币账户。
EF账户是海南自贸港和广东横琴新区推出的一种创新型自贸账户,可以实现本外币一体化管理、多层级分层管理、多维度统计监测等功能。
·法规依据:
遵循海南、横琴当地金融监管部门的管理办法。
·开户银行:
海南自贸港/横琴合作区内的试点银行。
·开户主体:
境外机构。
·记账币种:
本外币合一。
·与FTN的核心升级:
(1)更自由的“一线”:
资金在EFN与境外账户、OSA、NRA、FT账户之间可自由划转。
(2)更优化的“二线”:
-对非同名账户:
与境内账户划转按跨境管理。
-对同名账户:
允许在负面清单+额度管理(通常为所有者权益1倍) 框架下,实现与境内同名普通账户的有限渗透,为企业集团内部资金调配提供了比FT账户更大的灵活性。
(3)鼓励自主搭建资金池:
企业可利用“同名账户有限渗透”功能,更便利地自主构建跨境资金池。
· 海南EF账户的类型
EF账户并非是全新的账户制度,而是以现有的海南自由贸易账户(即“FT账户”)为基础,通过改造优化而建立的规则统一的账户。

注意:多功能自由贸易账户与FT账户的衔接关系,根据《管理办法》,海南自贸港内机构的多功能自由贸易账户与现有的FT账户的衔接关系将按照如下规则处理:
-《管理办法》实施前海南自贸港内机构已开立FT账户的,如满足开立多功能自由贸易账户的相关要求,海南自贸港内银行机构可根据客户需求开立多功能自由贸易账户,原FT账户不再保留;
-已开立多功能自由贸易账户的海南自贸港内机构,不得再开立FT账户。
· EF账户办理流程
1.确定账户类型
根据自身情况确定需要哪种账户,具体可参考本文第二节的表格。
2.准备申请材料
根据账户类型的不同,所需材料也有所区别,但一般包括以下基本材料:
身份证明文件:
企业需提供营业执照、组织机构代码证等;个人需提供身份证、护照等有效身份证件。
注册成立证明文件:
企业需提供注册证书、公司章程等;个人如为境外身份,需提供在境外合法注册成立的证明文件。
业务真实性证明材料:
包括贸易合同、投资协议、业务往来凭证等,以证明账户的实际用途和资金需求。
3.选择银行
海南有多家银行提供EF账户的开立服务,包括中国银行、建设银行、工商银行、中信银行等等,根据自己的实际情况,选择一家较近或服务质量较好的银行进行申请。
4.前往银行申请
填写申请表:
携带准备好的材料,在银行工作人员的指导下填写EF账户申请表。
材料审核:
银行将对提交的材料进行审核,确认其真实性和完整性。
预开户:
审核通过后,银行将预开一个EF账户号码。
账户激活:
需要在规定的时间内,携带相关证件到银行柜台完成账户的正式激活手续。
5.使用EF账户
账户激活后,就可以使用EF账户进行跨境资金的结算、投资等业务。EF账户的资金划转非常自由,可以直接与境外的账户进行资金划转,无需再被繁琐的审批和额度限制。
·常见应用场景
1.账户资金归集
-出口贸易收款:
指定EFE账户为出口贸易收款账户,归集出口收入。
-同名账户资金划转:
在EFE账户净流入额≤机构上一年度所有者权益1倍的范围内,可将境内同名人民币银行结算账户资金划至EFE 账户。
-EFE账户贷款:
通过EFE账户向境内 / 境外银行借款,要求银行将贷款资金汇入该账户。
2.EFE 账户贷款
-境内银行贷款
流程:借款后,通过EFE账户将贷款资金 “跨一线” 划至境外账户,用于证券投资以外的资本项下跨境业务。

限制:需遵守国家金融监督管理总局境内银行贷款规定(如《固定资产贷款管理暂行办法》等);涉及境外投资的,开户行将抽查项目核准备案手续。
-境外银行贷款
流程:借款后,贷款资金可 “跨一线” 划至境外(用于上述同类业务),或在净流出额≤机构上一年度所有者权益1倍的前提下,“跨二线” 划至境内同名人民币账户(满足境内资金需求)。
便利与限制:不受外债额度限制,无需办外债签约登记、账户开立;贷款期限1年(不含)以上的,首次提款前需到国家发改委办中长期外债审核登记。
3.自建跨境资金池
-原FT账户政策:
海南自贸港内 / 境外企业(主办企业)需向银行申请,由银行向人民银行备案后,搭建全功能型跨境双向人民币资金池。

-EFE账户新规:
已开立 EFE 账户的海南自贸港内机构,可借助 “同名账户跨二线有限渗透” 功能,直接与境内外成员企业自建资金池,无需向银行申请或监管部门前置备案。
-额度限制:
“跨二线” 划转净流出 / 净流入额任何时点≤机构上一年度所有者权益 1 倍,可能难以满足大额资金调配需求,期待后续更灵活的资金池政策。

05
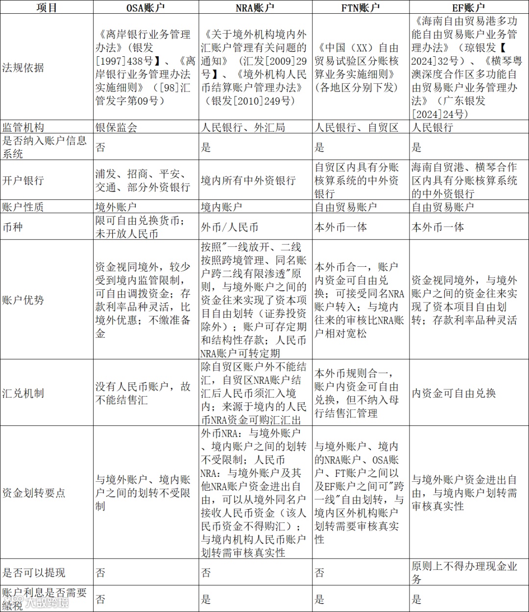
四类账户的主要区别

企业在选择时,应基于业务重心、地域和资金运作需求:
·纯离岸业务,注重绝对自由:
优先考虑 OSA账户。
·主要与境内发生贸易结算,无区域政策需求:
开立NRA账户 最为直接和普及。
·业务涉及自贸区,需高效跨境结算与融资:
在相应自贸区开立FTN账户。
·总部或业务位于海南/横琴,需高度灵活的境内外资金联动:
开立 EFN账户 能获得最大政策红利。
·集团化运作:
可组合使用。例如,利用NRA归集境外子公司在华贸易收入,通过FTN/EFN进行跨境资金池管理和融资,利用OSA进行纯粹的离岸资金投资管理。