大数跨境
0
0

亚马逊选品灵感

亚马逊选品灵感 let-itbe跨境日记
2025-12-10
2
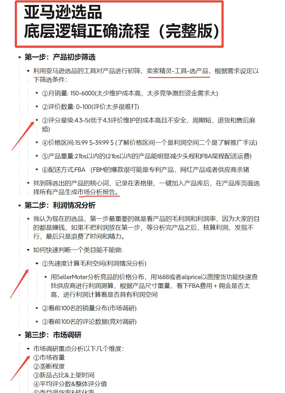
导读:选品开发没有唯一的标准

选品开发没有唯一的标准,都是看自身资源,市场情况,目的或预期目标。 先看有多少钱和习惯的推品模式,不适合的产品及时否掉,不要浪费时间精力在不合适的产品上;按按计算器,利润不够直接丢掉,利润够再看需求,看看用户和使用场景是什么;有需求就去分析市场,分析主要竞品的优势和不足,流量来源,推品模式。再看进场去竞争的切入点,是产品力更好,还是价格更有优势等等;任何环节,都要有数据来支撑,量化去判断分析,不要自以为然。  



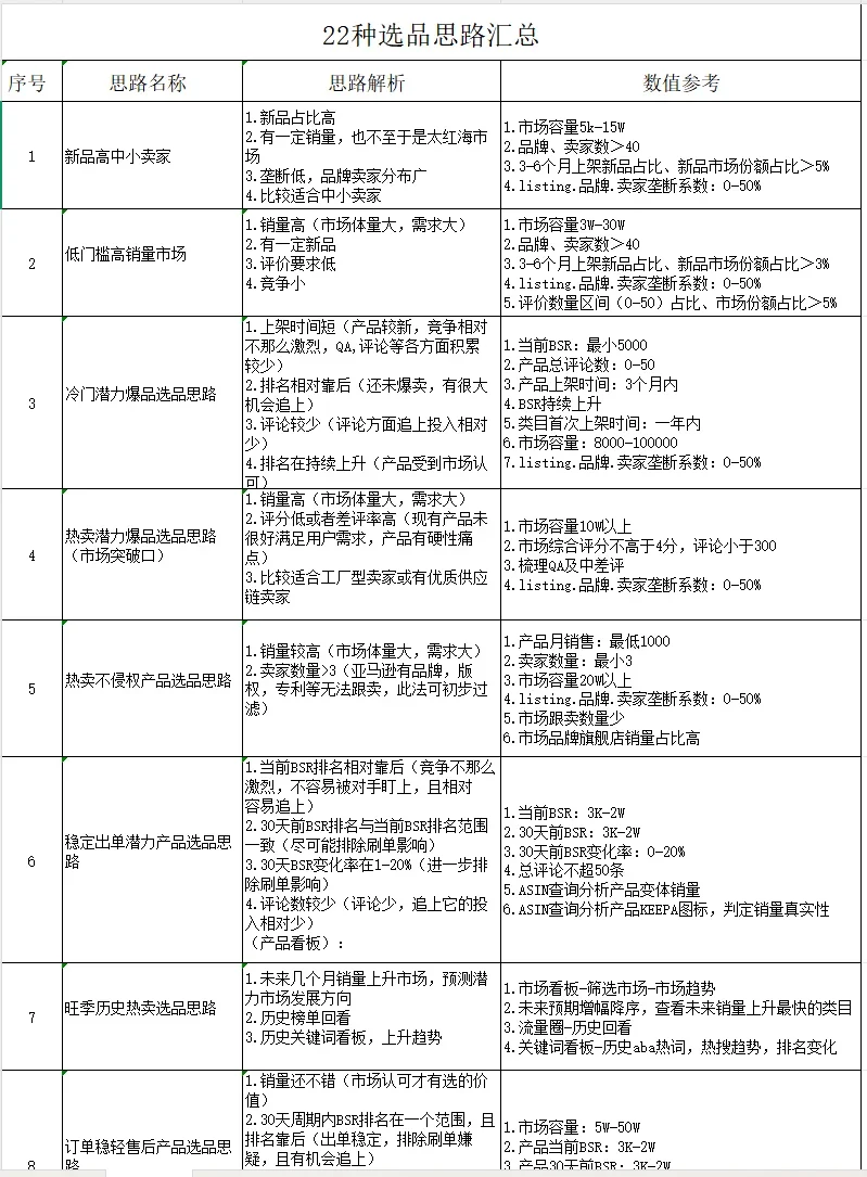
没有方向的时候,做减法。选定一到两个类目,专研,深挖,比东搞西搞的效率会高很多。深挖一个类目也不难,花点时间将头部链接的工厂找出来,将差评,生产流程工艺,未来改进方向,用户习惯,流量词等等全部放在一起分析,对比。  

市场上是不缺新品,换个外观,功能小升级和大迭代都有。选品选不定,可能有以下原因  
产品太创新,不知道有没有市场
 A、看有没有相似需求的其他产品,来验证需求 
B、产品太新,需要教育市场,成本要控制,价格太高不好推 
C、新产品,最好视频和图片能一眼直观地看到产品在什么场景解决了什么问题  
产品有改进,不知道竞争力,加上对手好像有点强,不知道能不能干得过 
A、最好是外观改动差异化明显的,一眼就知道新旧款
 B、另外看市场增量和饱和度,上升的市场,多少能喝到点汤  


最后不要有太大的心理负担,选品没有百分百成功
保持一定的上品率,都是一个概率学



感兴趣的宝子记得点赞收藏并转发,让更多人看到

每日更新电商新手干货!

关注我,不迷路~



【声明】内容源于网络
0
0
let-itbe跨境日记
1234
内容 76
粉丝 0
let-itbe跨境日记 1234
总阅读427
粉丝0
内容76