近日,TikTok for Business揭晓GMV Max API生态优秀合作伙伴奖项,钛动科技凭借TopTou平台的技术创新能力、差异化客户运营体系及显著的业务增长表现,荣获“先锋实力奖”。此前,钛动科技已凭借TopTou平台的定制化技术方案,获得TikTok for Business唯一“技术贡献标杆案例”奖项。此次再获认可,进一步巩固了其在出海广告技术服务领域的领先地位。
出海品牌增长困局:效率与门槛双重挑战
当前,出海品牌在TikTok等平台的广告投放中普遍面临两大核心痛点:
1. 头部品牌:规模化运营效率低下
高日均消耗的品牌在实际运营中常受限于批量操作繁琐、精细化管理困难。传统模式下需逐个创建广告系列、重复设置出价与预算,人力成本高且易出错;素材跨系列效果难以横向对比,优质素材筛选困难,制约整体投放优化效率。
2. 中小商家:运营门槛高,起步艰难
缺乏专业团队的中小商家普遍存在账户诊断能力弱、优化逻辑混乱等问题,投放依赖经验试错。新店铺难实现从0到1的突破,日消耗不稳定,错失关键增长窗口期。
针对上述痛点,TopTou平台以工业化级运营功能结合AI智能诊断能力,为出海品牌提供覆盖全链路的高效投放解决方案,助力实现规模化增长与运营提效。
TopTou赋能品牌高效投放:重构广告运营路径
1. 一键批量创建广告系列
支持多广告系列批量生成,大幅减少重复性操作,释放优化师人力,提升建组效率。
2. 多商品差异化出价
支持按商品维度设置不同ROI目标,灵活匹配各品类营销策略,精准控制投放节奏。
实现按品类一键创建多个不同ROI目标的广告系列。
3. 批量调整预算与ROI
集中化调控广告预算与转化目标,实现资源动态调配,高效平衡成本与收益。
4. 素材跨系列表现对比
统一视图展示素材在不同广告系列中的转化表现,为素材迭代提供数据支撑,提升创意复用效率。
AI诊断赋能中小商家 构建自动化运营闭环
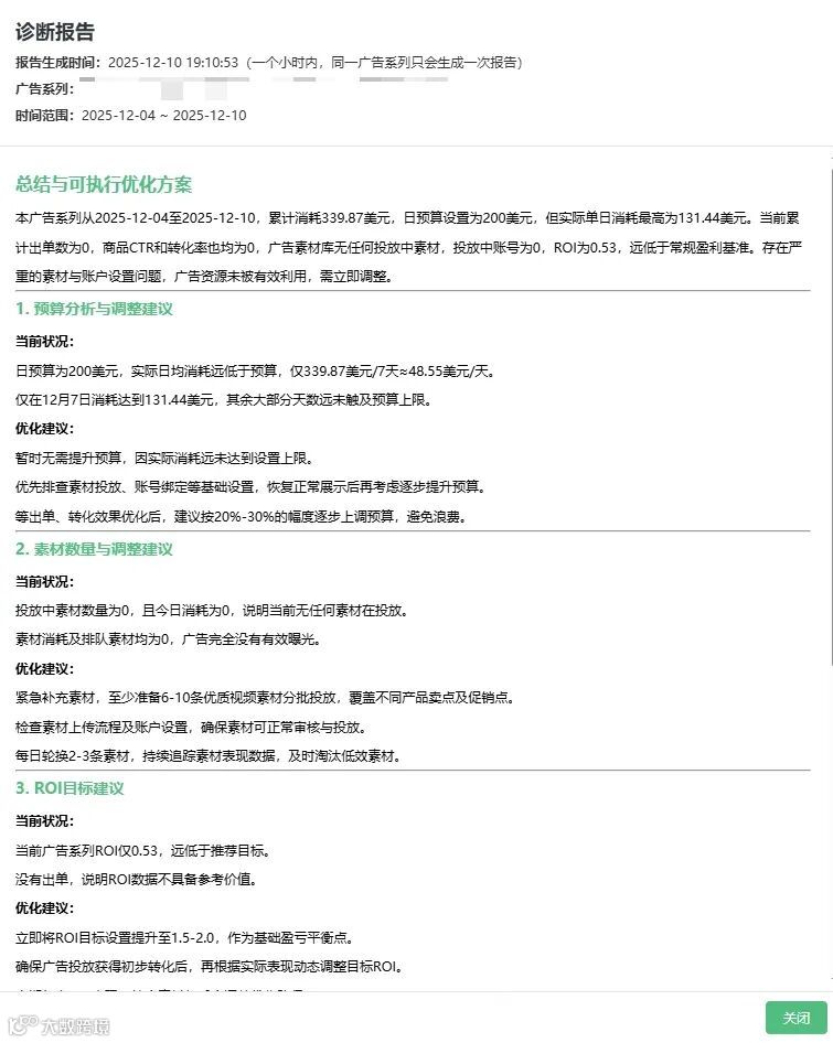
除工具层面的提效外,TopTou平台还通过AI账户诊断与陪跑系统,将运营服务由“经验驱动”升级为“AI驱动”。系统可自动分析账户数据,生成可执行的优化清单,并建立涵盖素材、预算、ROI、达人投放比例等多维度的基建指标体系,实现专业运营能力普惠,帮助中小品牌获得标准化、智能化的投放指导。
TopTou与媒体功能亮点对比
依托TopTou平台的工业化运营能力与AI陪跑系统的双重支持,钛动科技服务的品牌广告搭建效率提升90%,ROI实现25%-40%的显著优化,真正实现运营提效与业务增长的双向促进。
此次获奖,标志着TikTok for Business对钛动科技技术实力与服务能力的高度肯定。未来,钛动科技将持续升级TopTou平台能力,深化GMV Max API的技术应用,为更多出海品牌提供高效、智能的广告运营解决方案,助力全球市场长效增长。

