重要免责声明: 本文内容仅为对MarsChain公开机制和信息的技术性解读与整理,绝不构成任何投资建议。加密货币和区块链项目存在极高的风险,包括但不限于市场波动、技术漏洞、监管政策变化等,可能导致资产大幅贬值或归零。请在充分了解风险并自行完成研究(DYOR)的基础上,谨慎参与。您的一切投资和行为决策均属个人行为,需自行承担全部后果和责任。
一、MarsChain 核心机制讲解
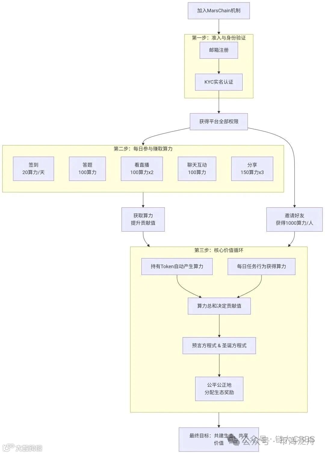
MarsChain 宣称是全球首个采用 POC(贡献度证明)机制 的公链,在其前身项目(奥丁公链、雷神公链)基础上进行全面升级。其核心经济模型可概括为 “以用户贡献换算力,以通缩保价值” ,具体机制如下:
· 上链前(公测期):此阶段为零成本参与窗口期。用户通过行为贡献(投入时间、注意力、进行社区推广)来量化积累算力,例如完成每日任务、分享链接等。此阶段积累的算力将永久有效,算力越高,在主网上线后获得的挖矿产量潜力越大。
· 上链后(主网期):需通过 销毁 Mars 代币 来获取算力。销毁的代币数量越多,在全网动态系数调整下,获得的算力越大,后续挖矿产出也越多。新矿工需从交易所或链上钱包购买Mars代币并进行销毁,才能获得挖矿资格。此机制将消费(销毁)与生产(挖矿)绑定。
2. 价值保障与通缩机制
· 188天回本机制:假设全网算力不变,用户销毁代币后,系统设计确保持有188天可在币本位上回本(即挖矿产出等于销毁数量)。若期间全网算力增长(意味着销毁量增加,流通盘通缩),可能推动币价上涨,从而使用户更早实现金本位(法币价值)回本,宣称远超传统挖矿项目3-4年的回本周期。
· 圣诞方程:每年圣诞节期间触发,持续21天。在此期间,销毁Mars代币获取的算力将呈倍数增长(据称为第一次10倍、第二次20倍……)。此举旨在为后入局者提供追赶机会,同时通过节日活动大幅销毁代币,减少流通量,理论上支撑币价。
· 预言机方程(维稳机制):若币价连续7天跌破历史最高价的50%,此机制自动触发,强制销毁市场流通总量30%的代币。这是一种极端的通缩模型,旨在通过大幅减少供应来试图稳定和提升币价。
3. 生态扩张机制
· 邀请增益机制:邀请新用户加入,邀请人可获得永久性的算力加成。第一代直接邀请关系可享50%的算力增益,第二代(邀请人的邀请人)可享25%增益。此机制旨在利用社交网络进行生态扩张,让推广者将其影响力转化为持续的额外收益。
---
二、MarsChain 新手指南 & 每日任务攻略
第一步:提前准备材料
1. 常用邮箱:如 QQ邮箱、163邮箱、Gmail等,用于接收验证邮件。
2. 身份证:使用微信拍摄身份证正反面(确保清晰、完整、无遮挡),保存至手机相册。
第二步:注册账号
1. 访问官网:使用浏览器打开 https://marschain.net/。
2. 点击注册:在首页点击 “Register Now” (立即注册) 按钮。
3. 填写信息:
· 输入邮箱并设置高强度密码(含大小写字母、数字、符号)。
· 【关键】:个人信息中的“地址”必须与身份证上的户籍地址完全一致,否则极大可能审核失败。
4. 邮箱验证:提交后,登录邮箱点击验证链接,完成注册。
第三步:KYC实名认证
1. 进入认证:登录后,在 “我的” (My Account) 页面中找到 “KYC认证” 选项。
2. 上传证件:从手机相册选择提前准备好的身份证正反面照片上传。
3. 提交审核:确认信息无误后提交,耐心等待平台审核通过。
任务名称 算力奖励 次数说明
1. 签到 20算力/天 不断签最高可累计至700/天
2. 考试/答题 100算力 每日1次
3. 看直播 100算力 每日可完成2次
4. 聊天 100算力 每日需完成10次对话
5. 分享链接 150算力 每日可分享3次
6. 邀请好友 1000算力/人 每次成功邀请均可获得
· 有推荐人:向您的推荐人索取。
· 无推荐人:可联系社群群主,或私信我获取。
1. 信息真实性:必须提供真实有效的个人信息进行KYC认证,任何虚假信息都会导致账号被永久封禁。
2. 技术问题:如遇照片上传失败,请检查图片格式(JPG/PNG)和大小(<5MB),尝试更换浏览器或重新拍摄。
3. 任务时效性:每日任务于中午12点刷新,请合理安排时间完成,避免遗漏。
4. 风险自担:再次强调,本文仅为信息整合。
· 区块链项目处于早期阶段,存在高度不确定性。
· “零成本”仅指公测期无需金钱投入,但仍需投入时间和机会成本。
· 所有描述的经济模型(如回本周期、方程触发效应)均为项目方宣称的设计,不构成任何收益保证,实际效果受多重因素影响,可能存在极大偏差。
· 参与前,请务必对项目背景、团队和技术进行独立、深入的调研,并仅投入您愿意完全损失的资金。
需要邀请码?欢迎私信!但请确保您已充分阅读并理解上述所有内容。

