
广告行业整体呈现稳健增长态势,为国内 GDP 带来直接贡献,2020-2024 年广告产业收入持续攀升,互联网广告已成为核心支柱,占比从 52.6% 升至 86.5%,2025 年预计市场规模将达 13711 亿元。媒介分布随用户触媒习惯转变不断更新,短视频广告市场份额持续扩增,电商广告波动发展,即时通讯、网络视频等互联网应用使用率均超 85%,数字化转型成为行业共识,AI 大模型从内容生成、智能分发到智能导购全链路赋能数字营销,推动行业进入全域智能时代。
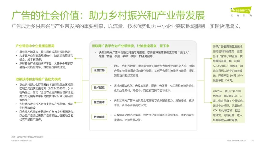
广告具备多元正向价值,技术层面实现跨行业外溢,大数据分析、程序化交易等核心技术被广泛应用于电商推荐、物流调度、隐私保护等领域;商业层面通过功能普及、场景化需求唤醒、强化品牌差异,将产品与品牌转化为消费者选择,同时帮助消费者理性决策、激发消费热情,46.7% 的消费者对广告参与度增加,46.5% 的信任度提升;社会层面不仅催生广告投放优化师、AI 提示词工程师等新职业,促进民生就业,还助力乡村振兴与产业带发展,通过流量扶持、技术赋能破解中小商家困境,公益广告更成为传递正能量、促进文化传播与社会共融的重要载体。
广告主方面,企业广告投入与营业收入呈正相关,汽车、家电等大宗消费行业的广告投入撬动营收增量最为显著,典型企业年广告投入保持较高水平。媒介选择上,广告主综合考量流量性质、内容适配度与转化效率,搜索引擎的高意向流量、社交媒体的互动属性、短视频平台的沉浸体验、电商平台的交易闭环成为核心选择依据。不同发展阶段的企业制定差异化广告策略:新品上市侧重高流量 + 强转化,高端化转型聚焦文化渗透与圈层认同,智能化转型强调技术可视化与场景赋能,品牌出海则依赖本地化广告构建文化认同,3C 数码、汽车、美妆个护等行业均形成适配自身特性的营销范式。
消费者对广告的态度整体正向,52.0% 的消费者对广告好感度增加,广告触点线上集中于电商平台、短视频平台,线下以公共交通媒体、电梯 / 影院灯箱为主。浏览广告后行为转化明显,接近 7 成消费者会在线搜索线下广告中的产品,超 70% 的消费者浏览线上广告后会产生加购、收藏、下单等行为,且线上广告转化率高于线下,97.5% 的消费者浏览广告后有购买行为,75.4% 会增加消费支出。驱动消费者购买的核心要素包括性价比、技术功能优势、真实用户体验等,复购决策则更关注健康益处与长期价值。
未来广告行业将围绕精准营销、降本增效、AI 营销三大方向发展。AI 广告营销工具将聚焦 “动态个性化” 与 “人文温度守护” 双向融合,破解拟人化不足与内容同质化痛点;定向营销将向 B 端角色延伸,细分身份精准捕捉成为新方向;个人 IP 驱动的营销范式逐渐兴起,销售人员与经销商以个人 IP 参与广告全链路,形成 “人即渠道” 的降本增效模式,助力企业在精准触达用户的同时,构建更具信任度的营销生态。
欢迎加入DIGITOWN营销行业社群
( 免费,需审核 )
扫码小助理进群,备注职业/公司,否则不通过!

2025小红书联手美团发布小红团招商手册 | 2025小红书商业产品全景手册 | 2025小红书平台营销通案 | 2025小红书线索营销产品通案 | 2025小红书IP通案-节点营销 | 2024年下半年小红书热门行业简报 | 2024年「中式营销」洞察报告(品牌案例研究-小红书平台) | 2024年「十大生活方式」洞察数据报告 | 2024热门行业「科技生活」趋势洞察报告 | 2024上半年小红书热门内容解读报告-安全感种草洞察 | 小红书「2024企业种草实录」| 2024小红书IP+KFS组合营销策略 | 小红书流量快速获取「三步法」| 小红书品牌营销五步法:玩转小红书生态营销 | 小红书破万“卷”:“卷”完KFS,小红书种草还能“卷”什么 | 如何让你的小红书笔记不被划走
【抖音】
2024抖音热点年度数据报告 | 2024抖音电商双11大促复盘报告 | 抖音电商常见问题手册 | 2024抖音双11品牌策略洞察报告 | 2024年抖音电商双十一备战攻略汇总 | 2024抖音电商CORE经营方法论手册 | 抖音电商2024年度趋势报告-造风者 | 2024上半年抖音内容与电商数据报告 | 2024抖音电商半年报告
【哔哩哔哩】
从B站看内容与用户演变 B站兴趣爱好生活聚集地 」| 2024年B站花火UP主营销指南 | 2024年B站618全攻略各行业新增量打法攻略合集 | 2024年B站交易生态趋势报告 | B站平台营销投放趋势报告
【快手】
2024年快手双11购物节电商数据报告 | 2024快手达人特色营销价值白皮书 | 2024年快手618购物节电商数据报告 | 2024快手电商经营白皮书 | 2024快手指数价值研究报告
【DIGITOWN】
我们可提供服务
小红书平台种草策略,小红书全域营销(KFS+官号运营+电商运营),抖音内容投放策略,SOCIAL CAMPAIGN,EC CAMPAIGN,IP CAMPAIGN等



