苏州爱得科技发展股份有限公司
根据医械汇数据,2023年度公司在国内脊柱类椎体成形系统医疗器械厂商中排名第三,在国内脊柱类内植入医疗器械厂商中排名第六。
2022年-2025年1-6月,爱得科技营业收入分别为2.86亿元、2.62亿元、2.75亿元、1.49亿元,扣非后归母净利润分别为8805.19万元、5112.08万元、6048.53万元、3589.76万元。具体如下表所示:
发行人选择的具体上市标准为“预计市值不低于2亿元,最近两年净利润均不低于1,500万元且加权平均净资产收益率平均不低于8%,或者最近一年净利润不低于2,500万元且加权平均净资产收益率不低于8%”。
公司的股权结构情况如下图所示:
上海通领汽车科技股份有限公司
2022年-2025年1-6月,通领科技营业收入分别为8.92亿元、10.13亿元、10.66亿元、4.86亿元,扣非后归母净利润分别为6215.39万元、1.07亿元、1.28亿元、8461.23万元。具体如下表所示:
公司的股权结构情况如下图所示:
铜陵兢强电子科技股份有限公司
2022年-2025年1-6月,兢强科技营业收入分别为10.76亿元、12.17亿元、15.59亿元、7.82亿元,扣非后归母净利润分别为3575.45万元、5619.55万元、7423.00万元、3811.36万元。具体如下表所示:
公司的股权结构情况如下图所示:
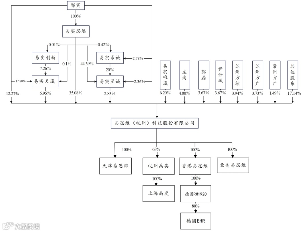
易思维(杭州)科技股份有限公司
截至 2024 年末,公司产品已批量应用在一汽-大众、上汽大众、广汽丰田、上汽通用、北京奔驰等主流合资品牌,比亚迪、江淮、奇瑞、广汽、东风等传统自主品牌,零跑、蔚来、理想、小米、小鹏等新势力品牌,以及海斯坦普、卡斯马、本特勒、拓普、华翔、汇众等国内外知名汽车零部件企业。近几年,公司产品还出口应用在 B公司、沃尔沃、Rivian 等国际车企的全球主要工厂,同时应用在比亚迪、奇瑞等国产头部车企的海外工厂。
根据弗若斯特沙利文的统计,2024 年公司在中国汽车整车制造机器视觉产品的市占率已达 22.5%,超越伊斯拉、伯赛等国外厂商,位居行业第一,也是该领域年收入超亿元的唯一中国企业。在比亚迪2024年度提供给线体集成商的设备采购品牌清单中,易思维是机器视觉产品类别中唯一入选的中国企业;在沃尔沃全球设备采购名录中,易思维于2022年成为在线涂胶质量检测产品唯一入选的中国企业,并被列为其欧洲、亚太、美洲三大区域采购的首选品牌。
2022年-2025年1-6月,易思维营业收入分别为2.23亿元、3.55亿元、3.92亿元、1.25亿元,扣非后归母净利润分别为238.18万元、4235.52万元、6190.01万元、-1011.59万元。具体如下表所示:
公司的股权结构情况如下图所示:

