2025年10月13日,郑州大学第一附属医院许予明教授团队和首都医科大学附属北京天坛医院王拥军教授、许杰教授联合在Advanced Science发表题为Endothelial BMP6 Drives Hemodynamic-Dependent VSMCs Calcification in Carotid Atherosclerosis的研究论文。郑州大学第一附属医院李屾博士后、曹爽博士研究生、李沛沛副研究员为论文共同第一作者。本文整合单细胞转录组测序、ChIP-seq、内皮特异性AAV过表达与CRISPR敲除小鼠模型,揭示:①颈动脉分叉处的振荡剪切应力通过下调转录因子KLF4,解除其对BMP6启动子的抑制,使内皮成为BMP6的主要来源;②BMP6以外泌体形式靶向作用于VSMC的ACVR1–BMPR2受体复合物,磷酸化激活SMAD1/5/8信号,驱动平滑肌细胞成骨转化和血管钙化;③在内皮特异性过表达BMP6的ApoE⁻/⁻小鼠中,钙化面积与成骨标志物倍增,而内皮BMP6敲除或给予BMPR2/外泌体抑制剂可显著逆转这一过程。研究阐明了“血流紊乱—KLF4—BMP6—外泌体—BMPR2-pSMAD”这一全新的力学-生物学轴,为颈动脉粥样硬化的精准干预提供了可靶向的关键节点。
寻因生物在本项目中提供了专业的单细胞转录组测序服务——SeekOne® MM 3’转录组,确保了研究团队获得高质量的单细胞转录组数据。
想了解BMP6如何在单细胞层面被鉴定、怎样受剪切应力调控、外泌体传递的分子细节以及动物模型中的治疗验证,我们继续阅读吧!
英文标题:Endothelial BMP6 Drives Hemodynamic-Dependent VSMCs Calcification in Carotid Atherosclerosis
中文标题:内皮BMP6驱动颈动脉粥样硬化中血流动力学依赖性VSMC钙化
发表期刊:Advanced Science
影响因子:14.1
发表时间:2025年10月13日
DOI:10.1002/advs.202502801
颈动脉斑块单细胞RNA测序(scRNA-seq)
首先收集12例接受颈动脉内膜切除术(CEA)患者的颈动脉斑块进行scRNA-seq分析,识别出7种主要的细胞类型(包括27个不同细胞簇)(图1A、B)。其中BMP6在EC3亚群中显著高表达,GO功能富集分析发现EC3高表达基因与内皮发育、血管生成、TGF-β受体活性相关(图1C),KEGG通路富集分析发现EC3与TGF-β信号通路、剪切应力和动脉粥样硬化相关(图1D),提示BMP6可能与动脉粥样硬化存在潜在关联。
图1 颈动脉粥样硬化斑块的单细胞RNA测序(scRNA-seq)
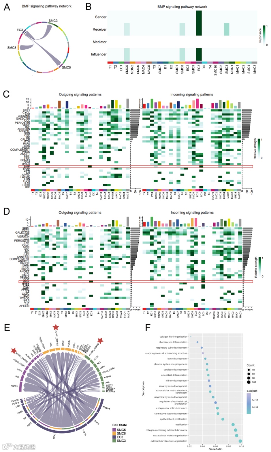
进一步CellChat分析发现EC3仅与平滑肌细胞(SMC)特定亚群SMC3、SMC5、SMC8通过BMP通路进行通讯(图2A)。不同SMC亚群在BMP信号网络中扮演不同角色,EC3、SMC5和SMC8在BMP6信号传导中既是接收者也是影响者(图2B),调控信号传导过程。有症状患者中BMP信号显著增强(图2C),无症状患者中EC与SMC之间无BMP信号交互(图2D),表明BMP信号可能促进斑块进展。另外,BMP6通过结合ACVR1–BMPR2介导EC3与SMC之间的信号传导(图2E)。SMC5中差异表达基因的GO分析显示,其在骨化、成骨细胞分化和骨骼发育方面富集(图2F),提示SMC5可能是由经典型向钙化型转化的VSMCs亚群。这些发现支持了BMP6调控SMC表型转化的假设。
图2 BMP信号通路网络和与BMP信号通路相关的富集分析
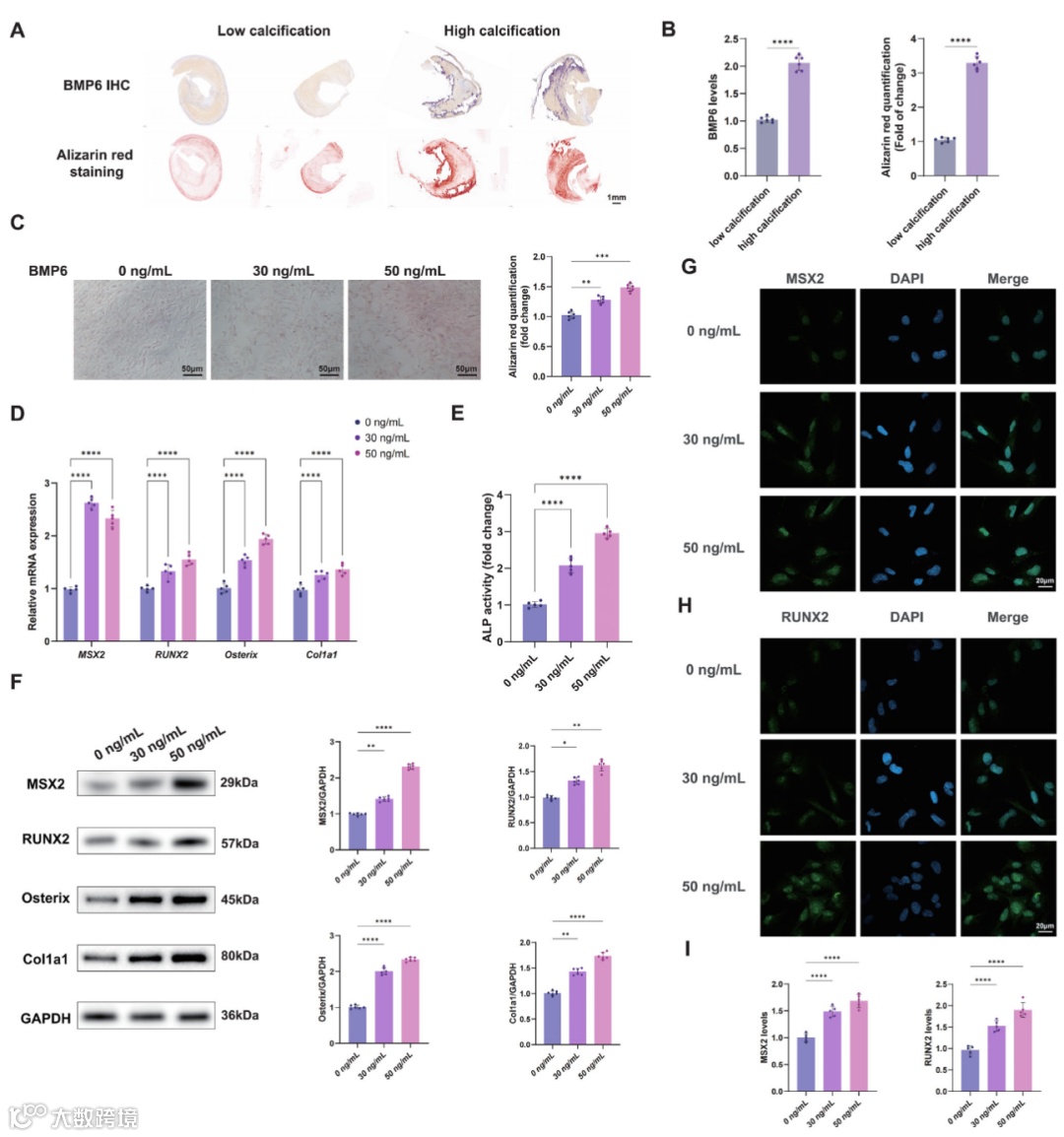
BMP6在CAS斑块中的潜在功能
免疫组化(BMP6)和茜素红染色(钙化)显示高钙化区BMP6表达显著增加(图3A、B)。将血管平滑肌细胞(VSMCs)置于成骨诱导培养基并施加不同浓度BMP6。茜素红染色显示,BMP6以剂量依赖方式促进收缩型VSMC向成骨表型转化(图3C)。RT-qPCR与 Western blot表明,BMP6显著上调胶原Iα1及成骨标志物MSX2、RUNX2、Osterix(图3D、3F)。同时,BMP6处理显著增强碱性磷酸酶(ALP)活性(图3E)。免疫荧光证实,BMP6 刺激后MSX2与RUNX2核转位明显增加(图3G–I)。综上,BMP6是CAS钙化核心驱动因子,可诱导VSMC成骨转化。
图3 BMP6在CAS斑块中的潜在功能
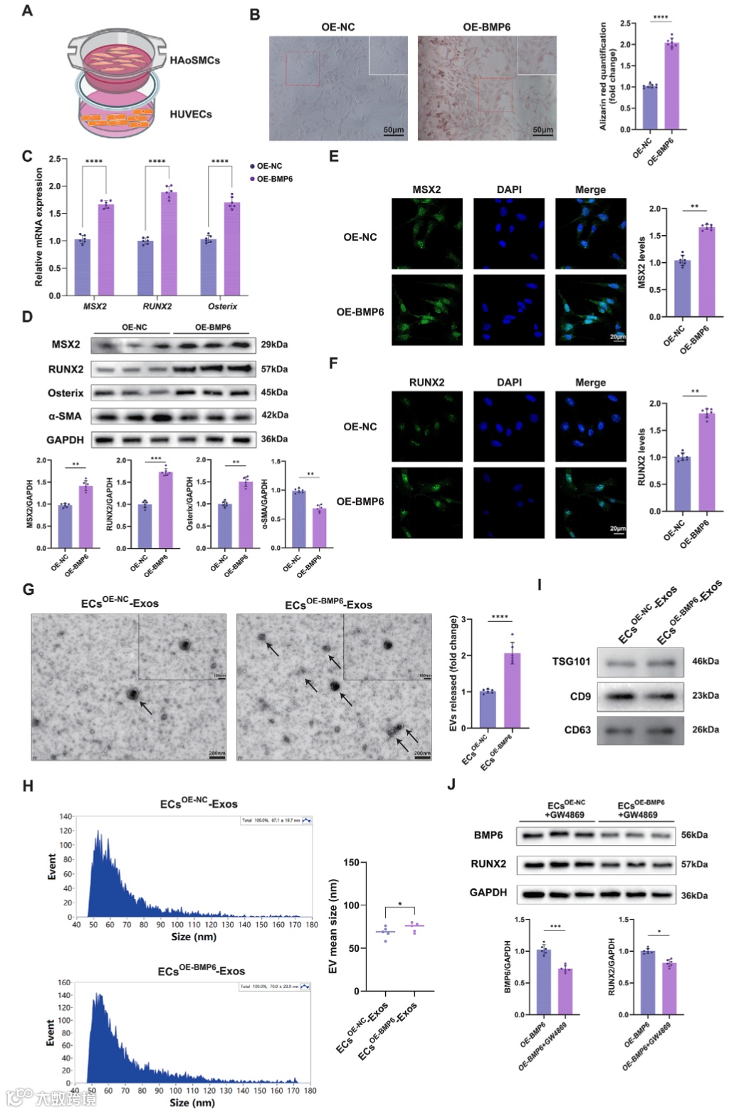
EC衍生的BMP6促进VSMC的成骨分化
人脐静脉内皮细胞(HUVECs)中过表达BMP6,将其与人主动脉平滑肌细胞(HAoSMCs)共培养(图4A)。茜素红染色显示,HUVEC来源的BMP6显著增加共培养HAoSMCs的钙沉积(图4B)。成骨标志物 MSX2、RUNX2、Osterix表达上调,而收缩型标志物α-SMA 下降(图4C、D)。免疫荧光进一步证实成骨活性增强(图4E、F)。结果表明,EC来源的BMP6可直接驱动VSMC成骨分化。
透射电镜观察共培养上清中的细胞外囊泡呈典型双层膜球形;BMP6过表达组囊泡数量约为对照组的2倍(图4G),两组囊泡直径均一(图4H)。Western blot证实囊泡阳性表达外泌体标志CD9、CD63及TSG101(图4I)。若在共培养前用GW4869(中性鞘磷脂酶抑制剂)处理HUVECs,则BMP6及RUNX2表达显著被抑制,证实外泌体依赖效应(图4J)。综上,EC-BMP6可能以外泌体形式传递信号,诱导SMC钙化。
图4 EC衍生的BMP6促进VSMC的成骨分化
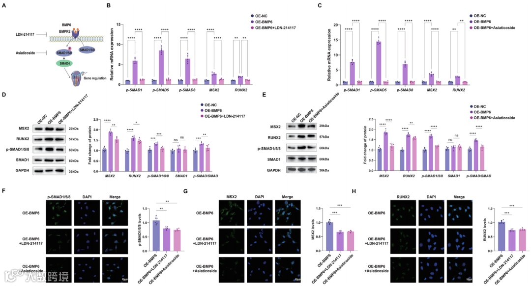
BMP6通过激活p-SMAD1/5/8信号诱导VSMC成骨分化
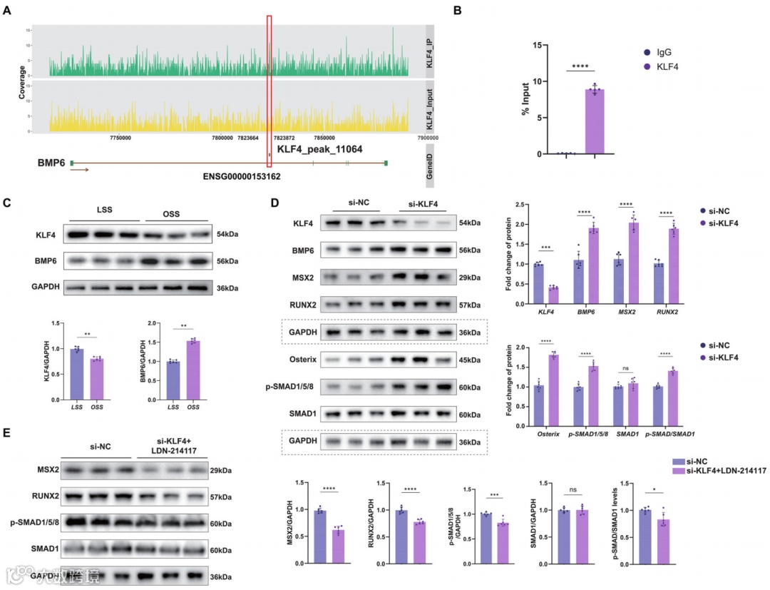
将共培养HAoSMCs分三组:对照、BMP6过表达、BMPR2抑制剂(LDN-214117)。结果显示,LDN-214117显著下调成骨标志物 RUNX2、MSX2及磷酸化SMAD1/5/8(图 5A–C)。进一步用p-SMAD抑制剂(积雪草酸)处理,同样抑制p-SMAD1/5/8及下游成骨基因(图5A、D、E)。免疫荧光定量亦证实,两种抑制剂均显著降低 RUNX2/OSX荧光强度(图5F–H)。综上,BMP6需先结合BMPR2,继而激活 p-SMAD1/5/8信号轴,才能驱动VSMC成骨转化。
图5 BMP6在VSMC的成骨分化过程中
激活磷酸化的SMAD 1/5/8信号通路
内皮来源BMP6加速西方饮食喂养ApoE⁻/⁻小鼠血管钙化
构建内皮特异性BMP6过表达模型:8周龄ApoE⁻/⁻小鼠给予AAV-Cdh5-BMP6或空载体,随后进行部分颈动脉结扎(PCL)并喂西方饮食(图6A)。结果显示过表达BMP6组钙化更严重(图6B)。qPCR/IHC检测到RUNX2、MSX2显著上调,且α-SMA降低(图6C-D)。HE染色、马松染色及天狼星红染色显示血管壁增厚、胶原沉积增加(图6E)。茜素红证实BMP6过表达组钙盐沉积显著增多(图6F)。综上,内皮BMP6通过促进VSMC成骨转化加速血管钙化。
图6 EC衍生的BMP6增加西式饮食ApoE⁻/⁻小鼠中的血管钙化
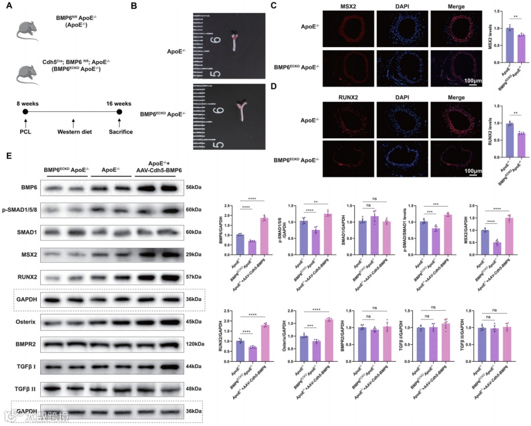
内皮特异性敲除BMP6减轻西方饮食ApoE⁻/⁻小鼠的血管钙化
为评估BMP6的治疗潜力,利用CRISPR/Cas9构建内皮特异性BMP6敲除(BMP6ECKO ApoE⁻/⁻)小鼠,与flox对照(BMP6fl/fl ApoE⁻/⁻)同步给予PCL+西方饮食(图7A)。油红O染色显示BMP6敲除组动脉粥样硬化斑块显著减少(图7B)。免疫荧光表明敲除组颈动脉MSX2、RUNX2 表达大幅下降(图7C、D);WB进一步证实MSX2、RUNX2、Osterix 及p-SMAD1/5/8均下调,而BMPR2与TGF-β受体无变化(图7E)。综上,内皮BMP6缺失通过抑制p-SMAD轴减少VSMC成骨转化,从而减轻血管钙化。
图7 内皮特异性BMP6敲除可减少
西方饮食ApoE⁻/⁻小鼠中的血管钙化
血流紊乱通过上调转录因子KLF4诱导BMP6表达
颈动脉分叉处易形成斑块钙化,也是振荡剪切应力(OSS)高发区。实验发现该处BMP6 表达明显高于颈内与颈总动脉(图8A、B)。将野生型小鼠颈动脉分段进行scRNA-seq,发现EC1亚群为BMP6主要来源,且分叉段表达更高(图8C-E)。KEGG提示差异基因富集“流体剪切应力与动脉粥样硬化”通路(图8F)。剪切敏感转录因子KLF4与BMP6表达呈反向趋势(图8G)。ChIP-seq证实KLF4可直接结合BMP6启动子(图9A、B)。体外流体腔实验显示:OSS降低KLF4并升高BMP6,层流则相反(图9C)。siRNA或内皮特异性敲除KLF4均使HUVEC的BMP6分泌增加,进而增强共培养HAoSMCs的成骨反应;该效应可被BMPR2抑制剂LDN-214117阻断,p-SMAD1/5/8、MSX2、RUNX2随之下降(图9D、E)。综上,紊乱血流通过下调KLF4解除对BMP6的转录抑制,经BMPR2-p-SMAD轴促进血管钙化。
图8 BMP6在颈总动脉和颈动脉分叉处的分布
图9 受干扰的血流通过上调的KLF4转录因子启动BMP6表达
研究结论:
(1)人颈动脉斑块scRNA-seq锁定高表达BMP6的EC3亚群,并发现该亚群仅与三个成骨型SMC亚群通过BMP6-ACVR1/BMPR2信号互作;钙化程度越高,BMP6表达越强。
(2)体外与机制研究证明:BMP6以外泌体形式分泌,BMP6先结合VSMC表面的ACVR1–BMPR2复合体,激活p-SMAD1/5/8,再上调RUNX2/MSX2,驱动平滑肌成骨转化;阻断外泌体或BMPR2均可抑制钙化。
(3)小鼠模型验证功能:内皮特异性过表达BMP6(AAV-Cdh5-BMP6)显著加重ApoE⁻/⁻小鼠血管钙化;内皮BMP6敲除(BMP6ECKO)或给予外泌体抑制剂GW4869、BMPR2抑制剂LDN-214117则明显减轻钙化。
(4)小鼠scRNA-seq揭示内皮EC1簇成为BMP6主要来源,颈动脉分叉处振荡剪切应力下调KLF4,解除其对BMP6启动子的转录抑制,从而把局部血流紊乱与后续成骨信号级联完整串联。
参考文献:
向下滑动阅览

