雄黄是一种含砷中药,在临床上应用广泛。然而,长期、过量或不当服用含雄黄的中成药,偶尔会引发不良反应。其中,雄黄诱导的中枢神经系统(CNS)毒性已引起广泛关注。2025年11月21日,中国医科大学姜泓教授作为通讯作者在Advanced Science发表题为“Realgar-Induced CNS Toxicity: Exploring OTC-Mediated Ornithine Regulation of ZBTB7A Inhibits Astrocyte Glycolysis Based on the Liver–Brain Axis”的研究论文。研究利用多种小鼠和细胞系干预模型,结合单细胞转录组测序、代谢组学分析以及神经行为学、分子生物学和组织病理学实验,发现雄黄中的砷可渗透血脑屏障并在额叶蓄积,在星形胶质细胞内,砷通过ZBTB7A介导的转录抑制作用下调糖酵解基因Aldoa、Ldha和Pgam1的表达,导致乳酸水平降低,最终引发额叶能量代谢紊乱,促进细胞凋亡和氧化损伤。这些病理改变在行为学上表现为学习记忆能力下降、自主探索行为减少及焦虑样行为产生。此外,雄黄可抑制肝脏鸟氨酸氨甲酰转移酶(OTC)的活性,破坏肝脏鸟氨酸循环,导致鸟氨酸蓄积,进而调控星形胶质细胞中转录因子ZBTB7A的功能,间接加重砷的神经毒性。大黄酚可通过保护星形胶质细胞糖酵解功能和肝脏鸟氨酸循环,拮抗雄黄对中枢神经系统和肝脏的毒性作用。本研究为雄黄致神经损伤的防治提供了新的视角和靶点,也为中药大黄与雄黄的临床应用提供了新的实验依据和理论指导。
北京寻因生物在本项目中提供了专业的单细胞转录组测序服务-SeekOne® DD平台,确保研究团队获得高质量的单细胞转录组数据。
英文标题:Realgar-Induced CNS Toxicity: Exploring OTC-Mediated Ornithine Regulation of ZBTB7A Inhibits Astrocyte Glycolysis Based on the Liver–Brain Axis
中文标题:雄黄诱导的中枢神经系统毒性:基于肝-脑轴探索OTC介导的鸟氨酸调控ZBTB7A抑制星形胶质细胞糖酵解
发表期刊:Advanced Science
影响因子:14.1
发表时间:2025年12月21日
DOI:10.1002/advs.202502591
探究路线:
探究结果
1.雄黄引起CNS毒性
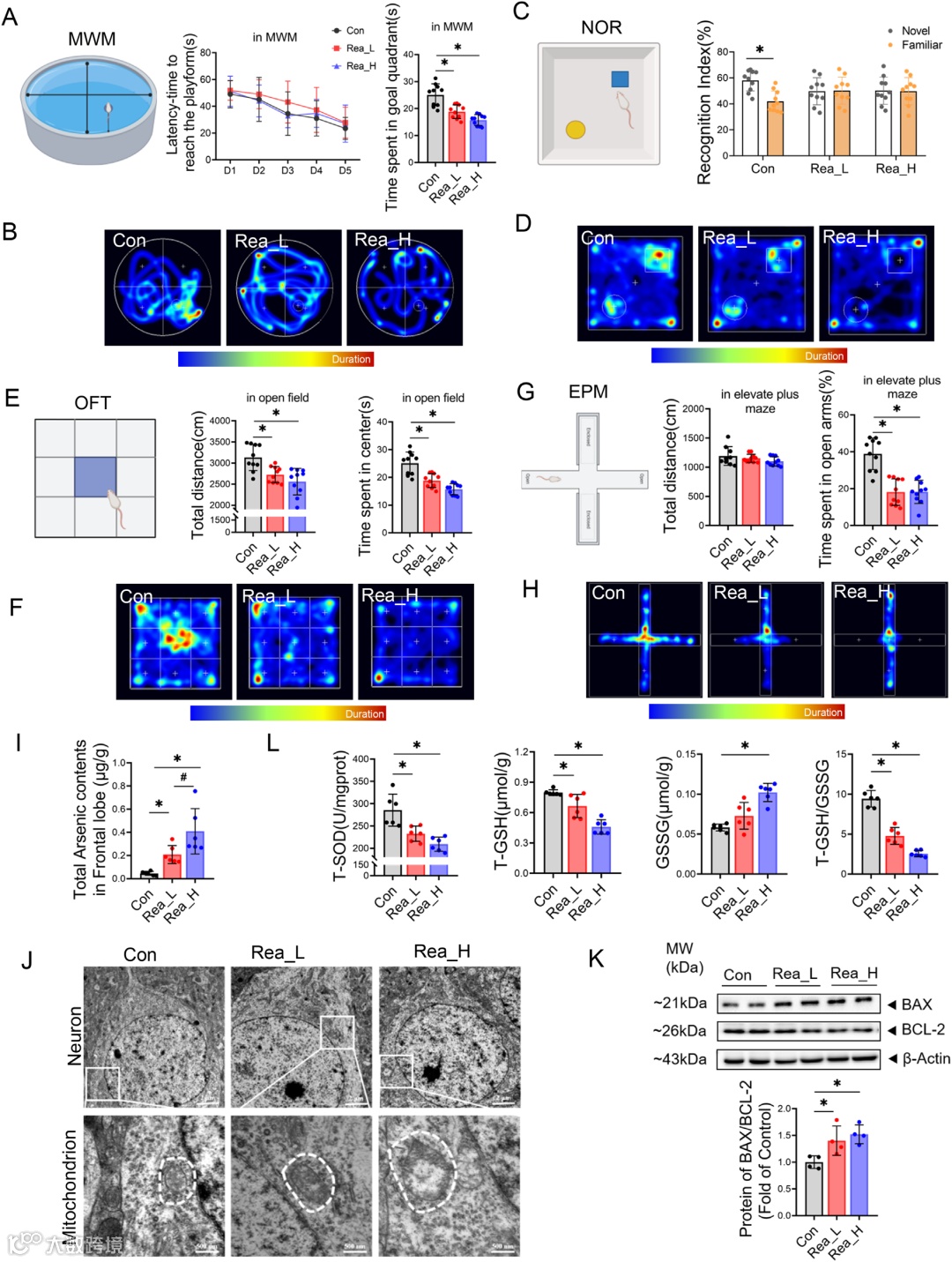
为了探讨雄黄致中枢神经系统毒性的机制,研究人员首先在小鼠模型实验中进行了神经行为学实验。在Morris水迷宫实验中,暴露于雄黄12周的小鼠目标象限的累积停留时间显著减少,空间学习方面表现出剂量依赖性降低。新物体识别实验中,在Con组(对照组)小鼠探索新物体花费的时间显著大于探索熟悉物体花费的时间,Rea_L组(低剂量雄黄处理组)和Rea_H组(高剂量雄黄处理组)无显著差异。旷场实验表明随着雄黄剂量的增加,总活动距离和中心区域占用时间逐渐减少。高架十字迷宫实验分析雄黄剂量逐渐减少了张开手臂的停留时间。这些结果证实,雄黄诱导小鼠学习记忆和自发探索能力的下降和焦虑样行为的增加。ICP‒MS质谱仪检测发现Rea_L和Rea_H组脑组织中总砷含量逐渐升高,表明雄黄来源的砷有效渗透血脑屏障。透射电子显微镜显示Rea_L组神经元核膜模糊,线粒体嵴减少,排列紊乱。Rea_H组神经元核膜不清,线粒体肿胀、溶解,线粒体嵴减少,甚至出现液泡样退化。此外,与对照组相比,雄黄剂量增加,大脑额叶的细胞凋亡相关蛋白BAX/BCL-2比率显著升高,抗氧化酶T-SOD和T-GSH水平显著降低。这些发现证实雄黄具有中枢神经系统毒性。
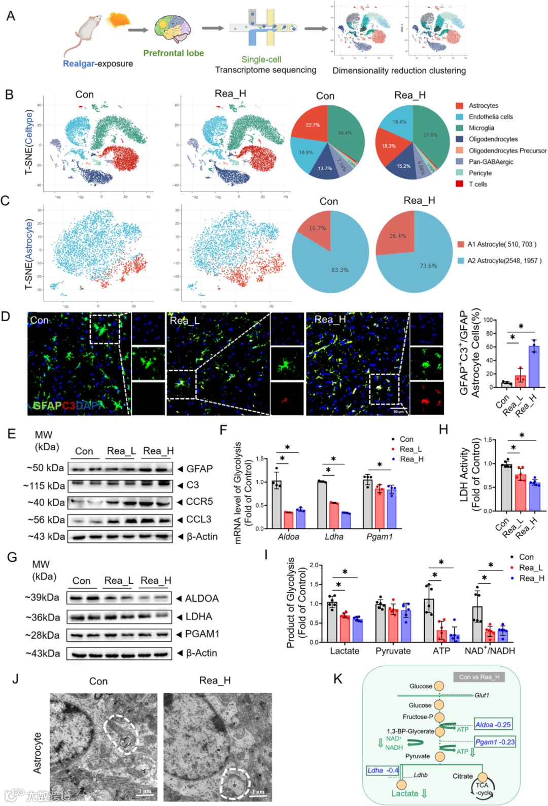
Fig 1: 雄黄引起中枢神经系统中毒
2、雄黄抑制星形胶质细胞糖酵解,促进星形胶质细胞向A1表型极化
单细胞RNA测序(scRNA-seq)能够高分辨率地表征单个细胞的表型和转录动力学,为神经科学研究提供变革性的见解,因此,研究人员对Con组和Rea_H组小鼠的前额叶进行scRNA-seq,细胞注释鉴定GABA能神经元细胞、星形胶质细胞、小胶质细胞、少突胶质细胞、少突胶质前体细胞、内皮细胞、T细胞和周细胞。对星形胶质细胞进行再聚类,鉴定到两种功能极化状态的细胞:A1表型(神经毒性的)和A2表型(神经保护功能的)。Rea_H组A1表型细胞数量增加,A2表型细胞数量减少,免疫荧光(IF)和Western blotting结果验证与scRNA结果一致。A1表型标记物GFAP、C3及趋化因子CCR5、CCL3蛋白表达水平显著升高,这些结果表明雄黄诱导星形胶质细胞向神经毒性A1表型极化。Aldoa、Ldha和Pgam1是糖酵解过程中的关键基因,通过RT-qPCR和Western验证其表达水平降低。随着雄黄剂量的增加,乳酸脱氢酶(LDH)活力显著降低,额叶代谢物分析显示丙酮酸水平不变,乳酸含量、ATP水平和NAD+/NADH比值显著降低。透射电子显微镜显示Rea_H组星形胶质细胞线粒体肿胀、线粒体嵴数量减少或液泡样退化。这些结果表明,雄黄破坏星形胶质细胞线粒体结构,抑制糖酵解,促进星形胶质细胞向A1表型极化,从而导致额叶能量缺陷。
Fig 2: 雄黄抑制星形胶质细胞糖酵解,促进星形胶质细胞向A1表型极化
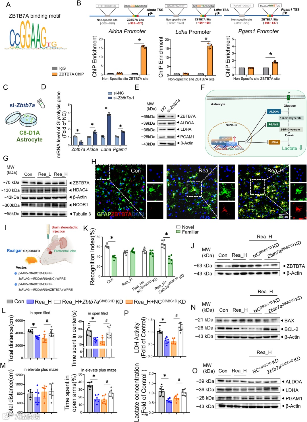
3、ZBTB7A在雄黄诱导的CNS毒性中靶向并抑制星形胶质细胞糖酶解
糖酵解酶Ldha、Aldoa和Pgam1转录下调的机制成为后续研究的焦点和挑战。转录因子分析预测ZBTB7A可以特异性结合Aldoa、Ldha和Pgam1的启动子区域。在体外实验中,ChIP-qPCR显示ZBTB7A在特定启动子区显著富集:Aldoa (−361到−373 bp), Ldha (−156到−168 bp), Pgam1 (−605到−617 bp)。在体外实验中,C8-D1A细胞中Zbtb7a沉默伴随着Aldoa、Ldha和Pgam1的mRNA和蛋白水平的升高。这些结果表明ZBTB7A特异性结合Ldha、Aldoa和Pgam1启动子区,并负调控它们的转录。在体内评估雄黄暴露后ZBTB7A是否在星形胶质细胞中高表达,发现在额叶中,ZBTB7A及其共决定因子HDAC4和NCoR1的蛋白表达水平随着雄黄剂量的增加而显著增加。此外,ZBTB7A在星形胶质细胞中的核易位明显增强。构建星形胶质细胞特异性Zbtb7a敲低模型并暴露于雄黄中(Rea_H+Zbtb7aGfABC1D KD组),通过神经行为实验发现雄黄暴露对小鼠的正常神经行为表现有影响,Rea_H+Zbtb7aGfABC1D KD组小鼠在探索新物体上花费的时间明显多于熟悉的物体。在旷场实验中总行程距离和在中心区域的累积时间显著增加,在高架十字迷宫实验中张开手臂上花费的时间明显更长。与Rea_H+NCGfABC1D KD组(对照组)相比,Rea_H+Zbtb7aGfABC1D KD组额叶BAX/BCL2率显著降低,ALDOA、LDHA和PGAM1蛋白表达水平、乳酸含量和LDH活力显著增加。这些发现表明,星形胶质细胞特异性敲低Zbtb7a可改善雄黄诱导的星形胶质细胞糖解功能障碍,减轻额叶能量不足,并减少雄黄诱导的神经毒性。在上述实验的基础上,证实了ZBTB7A通过靶向抑制星形胶质细胞糖酵解介导了雄黄诱导的CNS毒性。
Fig 3: ZBTB7A在雄黄诱导的中枢神经系统毒性中靶向并抑制星形胶质细胞糖酶解
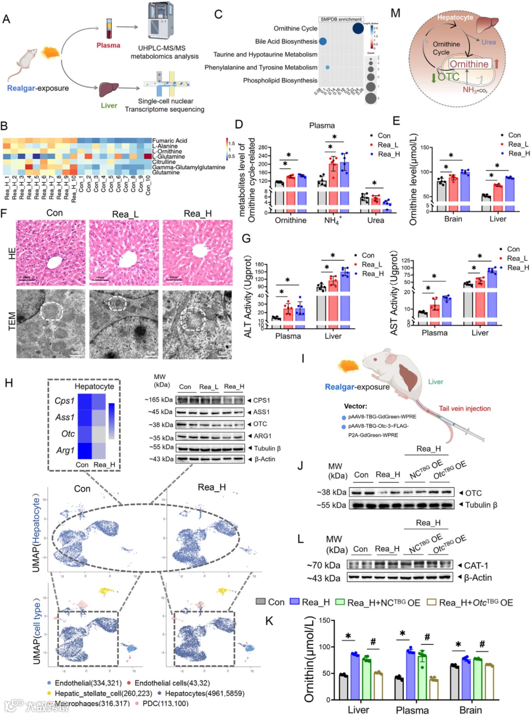
4、雄黄抑制肝脏OTC表达导致鸟氨酸在肝脏、血液和额叶积累
采用LC-MS检测雄黄暴露小鼠血浆代谢物的变化,鸟氨酸循环代谢物表现出最显著的富集,其中鸟氨酸、瓜氨酸、延胡索酸和谷氨酰胺水平升高。雄黄剂量增加后,小鼠血浆中鸟氨酸和氨含量逐渐升高,尿素含量逐渐降低。雄黄暴露小鼠额叶中鸟氨酸含量及鸟氨酸转运蛋白CAT-1的mRNA和蛋白表达均显著升高。鸟氨酸在鸟氨酸循环中起着核心作用。鸟氨酸循环主要发生在哺乳动物的肝脏中,同样观察到雄黄暴露小鼠肝脏中鸟氨酸水平显著升高,提示雄黄可能会损害肝脏并引起鸟氨酸循环紊乱,从而导致肝脏、血液和额叶中鸟氨酸水平升高。肝脏是雄黄中砷代谢的主要靶器官,ICP‒MS检测发现Rea_L和Rea_H组肝脏中总砷含量升高。HE染色显示Rea_H组肝索组织紊乱,肝血窦间隙变宽。透射电子显微镜显示Rea_H组肝细胞线粒体嵴数量减少,线粒体组织紊乱,甚至出现液泡样退化。血浆和肝脏中ALT/AST活性表现出剂量依赖性增加进一步证实了雄黄的肝损伤。肝脏组织snRNA-seq结果显示,Rea_H组肝细胞中鸟氨酸循环限速酶基因(Cps1、Ass1、Otc、Arg1)均显著下调,其中Otc下调最显著。这些发现表明,OTC是雄黄暴露后小鼠肝脏中受损鸟氨酸循环的关键酶。为了验证OTC在雄黄诱导的肝脏鸟氨酸循环紊乱中的关键作用,我们建立了肝细胞特异性过表达OTC(Rea_H+OtcTBG OE组)的小鼠模型,并暴露于雄黄中,结果显示Rea_H+OtcTBG OE组OTC蛋白表达显著增加,伴随着肝脏、血浆和额叶中鸟氨酸水平的显著下降,血浆中氨水平降低,额叶CAT-1蛋白表达减少。这些发现证实,在雄黄诱导的鸟氨酸循环紊乱期间,肝脏OTC调控鸟氨酸积累,并调节大脑鸟氨酸稳态。
Fig 4: 雄黄抑制肝脏OTC表达导致鸟氨酸在肝脏、血液和额叶积累
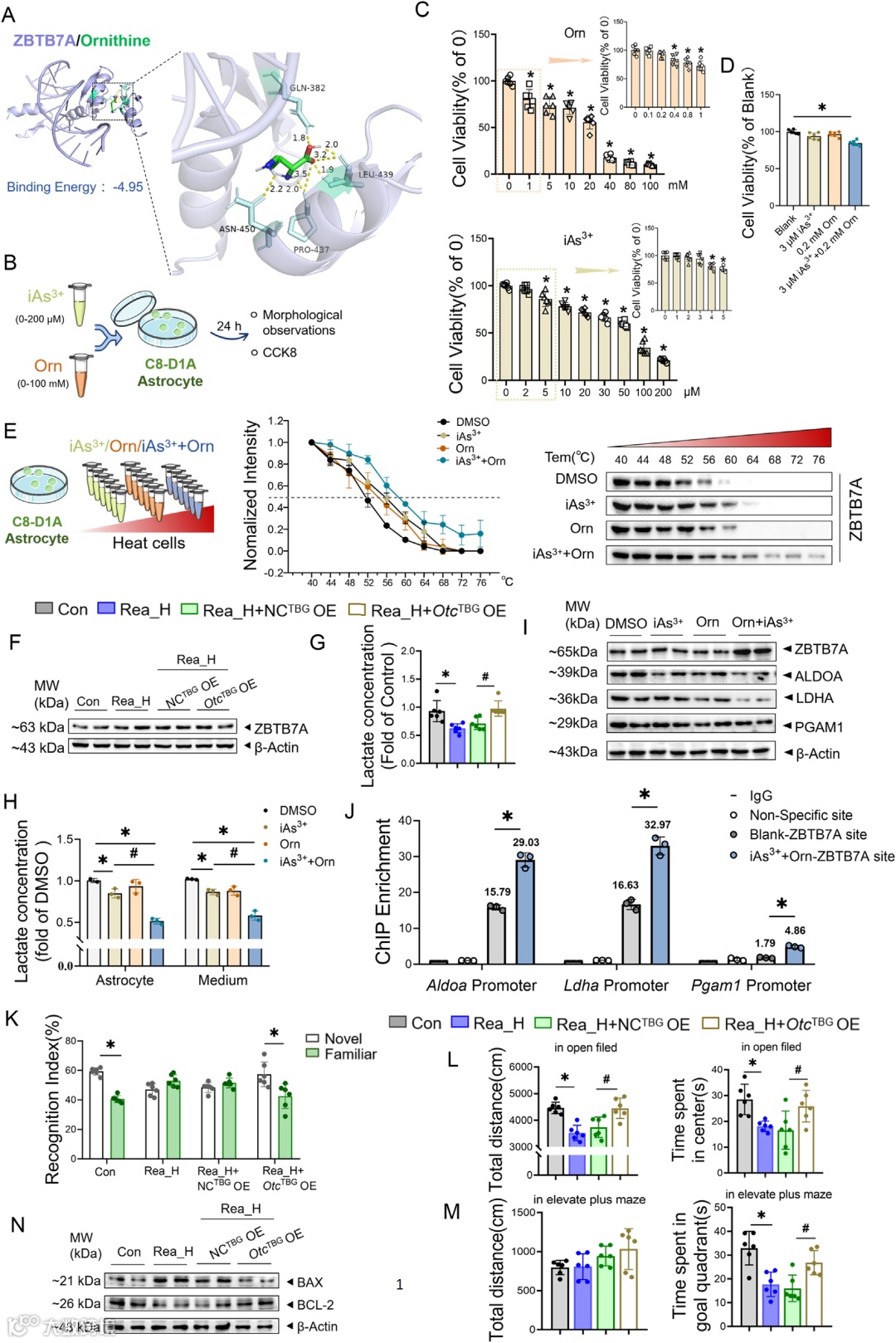
5、鸟氨酸介导的ZBTB7A调控加剧了雄黄中砷诱导的星形细胞糖解抑制,增加了中枢神经系统毒性
鸟氨酸与转录因子ZBTB7A之间的调控关系尚未报道。分子对接发现鸟氨酸与ZBTB7A具有高亲和力结合。在体外,对C8-D1A星形胶质细胞系给予iAs3+(亚砷酸盐暴露)和鸟氨酸(Orn)共处理,模拟雄黄暴露的星形胶质细胞微环境,通过显微镜形态观察和CCK8实验,发现单独暴露于3 μm iAs3+或0.2 mm Orn对C8-D1A细胞的活力没有影响,而两者联合暴露24 h会显著降低细胞活力。在细胞热转移实验(CETSA)中,iAs3+和Orn共处理后,ZBTB7A蛋白的降解明显减缓,ZBTB7A蛋白的热稳定性增加。综上所述,这些发现表明ZBTB7A是鸟氨酸和砷的共同靶点,鸟氨酸可以增强砷诱导的细胞毒性。在体内,肝细胞中OTC过表达后,雄黄暴露的小鼠额叶ZBTB7A蛋白水平降低,乳酸含量和LDH活性的升高。在体外C8-D1A细胞中,与对照组相比,iAs3+处理和iAs3++Orn处理组的细胞表现出乳酸(细胞/培养基)和细胞LDH活性降低。值得注意的是,iAs3++Orn处理组进一步降低了这些指标。此外,在iAs3++Orn处理组,ZBTB7A蛋白的表达量显著增加,ALDOA、LDHA、PGAM1蛋白表达水平显著降低。ChIP-qPCR结果显示,iAs3++Orn处理组的ZBTB7A蛋白在Aldoa (−361到−373 bp), Ldha (−156到−168 bp), Pgam1 (−605到−617 bp)启动子区域的富集产物显著增加。综上所述,在星形胶质细胞中,鸟氨酸靶向并调节ZBTB7A;抑制Ldhb、Aldoa和Pgam的转录;并加剧了雄黄中砷引起的糖酵解功能的抑制作用。神经行为实验显示,雄黄暴露影响了小鼠的正常神经行为表现,而Rea_H+OtcTBG OE组的小鼠在探索新物体上花费的时间明显多于熟悉的物体,在旷场实验中总行程距离和在中心区域的累积时间显著增加,在高架十字迷宫实验中张开手臂上花费的时间明显更长。这些结果证实肝细胞OTC过表达减轻雄黄诱导的认知缺陷和神经毒性,表明雄黄诱导的中枢神经系统毒性严重依赖于鸟氨酸的积累。
Fig 5: 鸟氨酸介导的ZBTB7A调控加剧了雄黄中砷诱导的星形细胞糖解抑制,增加了中枢神经系统毒性
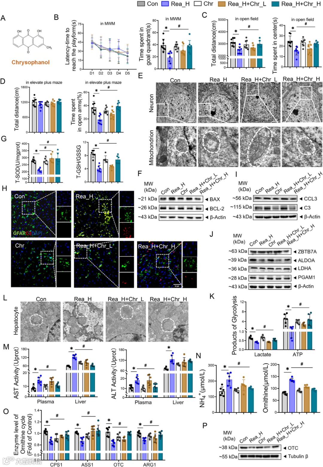
6、大黄酚可以防止星形胶质细胞糖酵解和肝脏鸟氨酸循环紊乱,拮抗雄黄诱导的CNS毒性和肝毒性
建立了大黄酚干预雄黄暴露小鼠模型。神经行为分析显示,雄黄损害了小鼠正常的神经行为功能,而大黄酚干预后得到改善。透射电子显微镜观察显示,大黄酚干预的两组小鼠(Rea_H+Chr_L组和Rea_H+Chr_H组)神经元细胞膜和核膜结构更光滑、完整,线粒体嵴排列整齐,无肿胀和液泡泡样退化。此外,两组BAX/BCL-2比率逐渐降低,T-SOD和T-GSH含量逐渐升高。采用IF和Western blotting分析大黄酚对雄黄暴露小鼠额叶星形细胞表型的影响,大黄酚干预后,额叶荧光标记C3和GFAP的数量明显低于Rea_H组,C3和CCL3蛋白的表达水平同样显著降低,ZBTB7A蛋白表达水平同样显著降低,糖酵解相关蛋白ALDOA、LDHA和PGAM1蛋白表达水平显著升高,大黄酚还能逆转雄黄诱导的乳酸和ATP含量以及NAD+/NADH比值的下降,这些结果表明,大黄酚可以拮抗雄黄诱导的星形胶质细胞糖酵解功能障碍,减轻额叶能量缺陷,从而减轻小鼠额叶氧化损伤和细胞凋亡,改善雄黄诱导的小鼠学习、记忆和自发探索能力缺陷。在肝脏组织中,大黄酚恢复了线粒体的完整性,降低雄黄暴露小鼠肝脏和血浆中ALT和AST的活力、血氨和鸟氨酸水平,显著提高了鸟氨酸循环限速酶(CPS1、ASS1、OTC和ARG1)的酶水平和OTC蛋白水平,表明大黄酚可改善雄黄诱导的肝脏鸟氨酸循环紊乱,缓解血液循环中高氨-鸟氨酸环境,从而拮抗雄黄肝毒性。
Fig 6: 大黄酚可以防止星形胶质细胞糖酵解和肝脏鸟氨酸循环紊乱,拮抗雄黄诱导的CNS毒性和肝毒性
研究结论:
本研究通过体内外模型探究了雄黄中砷的中枢神经系统毒性和肝毒性。基于肝-脑轴调控框架,进一步阐明了肝脏鸟氨酸氨甲酰转移酶(OTC)通过调节鸟氨酸水平,进而介导 ZBTB7A 诱导的星形胶质细胞糖酵解抑制,最终加重雄黄相关神经毒性的分子机制。此外,临床上雄黄常与大黄搭配使用是降低毒性中药毒性的重要方式之一。因此,本研究基于中药减毒理论,探究了大黄的主要药效成分大黄酚对雄黄中枢神经系统和肝脏毒性的拮抗作用。该研究为阐明大黄与雄黄搭配减毒的作用机制提供了理论依据,同时为防治雄黄中砷所致的神经毒性和肝毒性提供了科学依据与实验基础。
参考文献:
Ye P, Li Z, Fu H, et al. Realgar-Induced CNS Toxicity: Exploring OTC-Mediated Ornithine Regulation of ZBTB7A Inhibits Astrocyte Glycolysis Based on the Liver-Brain Axis. Adv Sci (Weinh). Published online November 21, 2025.

