大脑皮层神经发生过程中神经前体细胞行为的精密时序调控机制长期悬而未决,其有序的细胞周期进展被认为是大脑皮层正常构筑的关键。此前观点多将DNA复制叉速度视为细胞分裂的伴随现象,而非主动的调控因子。2025年11月,中科院昆明动物研究所石磊团队在Nature Communications上发表研究论文“DNA replication fork speed acts as a pacer in cortical neurogenesis”。该研究首次从发育细胞生物学的时序控制视角,揭示了DNA复制叉速度作为核心“节拍器”调控皮层发生的新机制。研究团队通过遗传学操作揭示,复制叉速度的加速会破坏基因组稳定性,并触发p53依赖性凋亡;而在此基础上剔除p53,则导致放射状胶质细胞异常脱离脑室区,并获得类外放射状胶质细胞的增殖特征。其深层机制在于MCM复合体协同调控DNA复制与中心体功能的精密偶联。该研究还发现,胚胎期由此引发的复制应激可导致成年期焦虑样行为,表明其影响具有长期性。此项工作提出的“节拍器”模型,为理解大脑皮层有序构筑的时序控制原理、神经发育疾病的病因以及大脑皮层的进化提供了全新的理论框架。
寻因生物在本项目中提供了专业的单细胞全序列转录组测序服务——SeekOne® DD单细胞全序列转录组,确保了研究团队获得高质量的单细胞转录组数据。

英文标题:DNA replication fork speed acts as a pacer in cortical neurogenesis
中文标题:DNA复制叉速度作为大脑皮层神经发生的节拍器
发表期刊:Nature Communications
影响因子:15.7
发表时间:2025年11月18日
DOI: doi.org/10.1038/s41467-025-65269-y
1.Mcmbp缺失导致复制叉加速、DNA损伤与小头畸形:
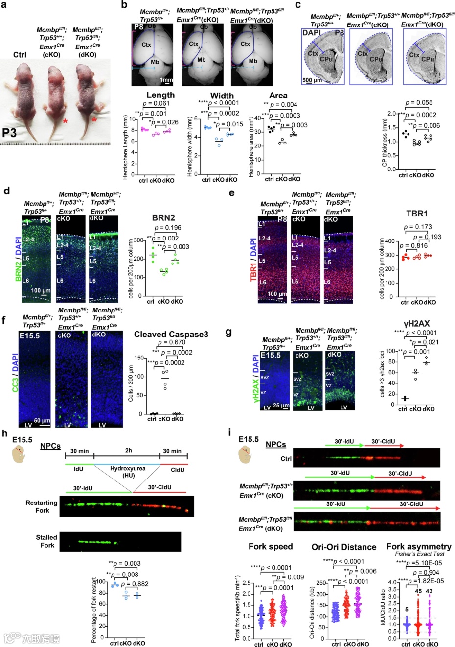
研究团队选择MCM结合蛋白作为切入点。MCMBP是MCM2-7复合体的分子伴侣,负责新合成MCM3-7亚基的组装和核转运,通过增加染色质上的MCM复合体载量来 “约束”复制叉速度。这使其成为研究复制叉速度功能的理想工具。研究人员构建了在胚胎期大脑皮层RGCs中特异性敲除Mcmbp的小鼠模型(图2a),系统性地观察其对视皮层发育的影响。在cKO组中,MCM7蛋白水平随着发育进程显著降低(图2b、c),且出生后3天之内,体型明显小于WT,且没有遗传偏差(图2d、e)。通过体视学方法精确测量大脑不同区域的体积。结果显示,cKO小鼠的大脑皮质宽度、长度和面积减小,以及皮质厚度减小(图2f、g)。通过染色,发现深层神经元标志物TBR123和L6层TLE424在数量和层状分布上均保持不变,上层神经元标志物BRN225、LHX226呈现显著减少,并且延续到P21成年期(图2h、i)。在cKO中,本应具有单极性的RGCs(其顶端连接在脑室膜上)失去了这种极性,细胞体从脑室面异常脱离(图2j)。cKO组SOX2+ RGCs与EOMES+ IPCs从E12.5起数量即显著低于对照组,且下降趋势更为急剧,至E16.5时几乎耗尽(图2k、l)。这说明Mcmbp的缺失导致大脑皮层的放射状胶质细胞与前体细胞过早且加速耗竭,最终导致小鼠大脑皮层变薄,出现小头畸形表型。
图2 神经祖细胞中的Mcmbp缺失导致小头症
2.Mcmbp缺失,激活了p53信号通路:
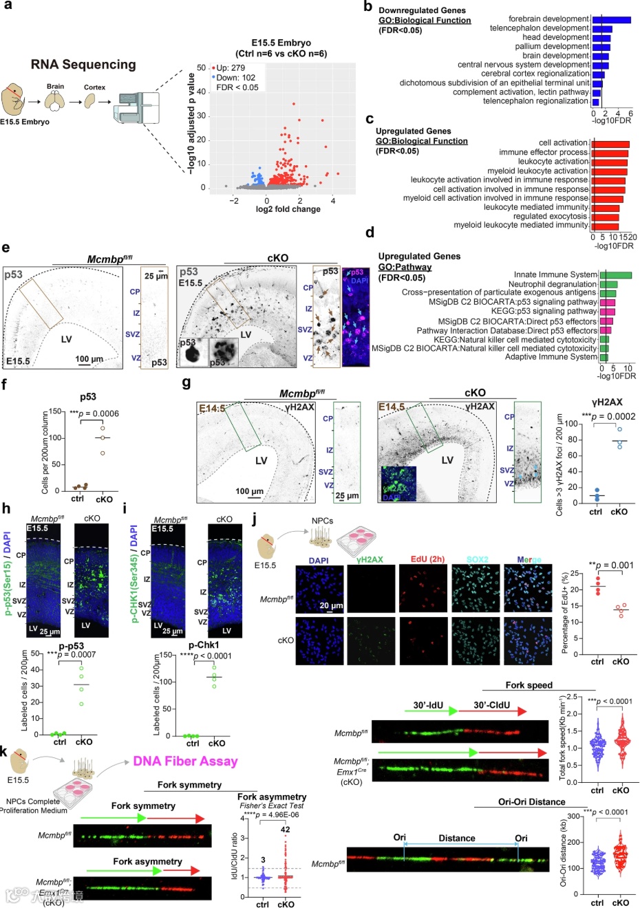
为研究Mcmbp的表达模式,作者解析了小鼠大脑的时空转录组数据,E15.5的bluk转录组测序显示cKO组与WT组之间有大量的基因差异(图3a)。下调基因主要富集在大脑发育、神经元分化等生物学过程(图3b)。这直接对应了前一部分观察到的皮层发育缺陷表型,上调基因则富集在免疫反应、炎症反应等(图3c)。这通常是细胞应对应激时的反应。KEGG富集显示上调基因显著富集在p53信号通路(图3d),这为后续研究指明了核心方向。通过免疫荧光发现,在cKO组的脑室区,p53蛋白显著累积,大量γH2AX焦点出现,证明Mcmbp敲除导致了严重的DNA损伤(图3e、f)。通过BrdU/EdU等标记物分析细胞周期,结果证实cKO组神经前体细胞的S期进程受阻,细胞周期发生阻滞(图3h-j)。这是p53通路激活后一个经典的下游事件,细胞会暂停周期以争取时间修复损伤。
为评估cKO组的DNA复制叉速度,作者采用连续掺入两种卤化核苷类似物IdU和CldU对新生DNA链进行标记,结果直观显示,在cKO细胞中,DNA复制叉的速度显著快于WT(图3k)。Mcmbp的缺失,导致MCM复合体功能失常,使得复制叉失控“加速”。复制叉的过快行进极不稳定,容易坍塌,这正是造成前述DNA损伤的根本原因。
图3 Mcmbp缺失导致DNA损伤和p53激活
3.Trp53/Mcmbp共缺失显著挽救了小头畸形表型
为深入探究p53在介导凋亡反应中的作用以及神经发生过程中复制叉加速的影响,作者构建了Mcmbp/Trp53条件性双突变小鼠(图4a),在cKO组中删除p53后,上层神经元(L2-4)基本得以恢复(图4b、c),而深层神经元(L5-L6)在所有组别(对照组、cKO组和dKO组)中均保持不变(图4d、e)。为确定表型挽救是否源于p53缺失状态下细胞凋亡的抑制,作者对CC3阳性细胞进行了定量分析,dKO组与对照组数量相当(图4f),证实Mcmbp缺失诱导的细胞凋亡具有p53依赖性。检测dKO组复制叉速度显示,dKO组的放射状胶质细胞表现出比cKO组显著更高的复制叉速度(图4h、i),与复制叉速度加快同步的是,dKO组的复制起点间距明显增大。随后作者探究了p53缺失情况下神经祖细胞是否得到挽救,发现Mcmbp/Trp53联合缺失会导致细胞周期持续时间缩短(特别是在S期),从而可能增强视网膜神经节细胞的增殖能力。
图4 Trp53/Mcmbp共缺失部分挽救的小头畸形表型
4.脱离的RGCs获得类外放射状胶质细胞特征:
外放射状胶质细胞是灵长类大脑皮层扩张的关键细胞类型,在小鼠中罕见,通过在神经发生结束期E17.5对RGC标志物SOX2和oRGC标志物HOPX,进行双重免疫染色,鉴定出共表达SOX2与HOPX的分离祖细胞(图5a)。为了表征这一类脱离突细胞的分子特征,作者利用单细胞测序对对照组和dKO大脑皮层进行了单细胞RNA测序分析,共区分出9种主要细胞类型:放射状胶质细胞(RGCs)、中间祖细胞(IPCs)、Cajal-Retzius细胞(CRCs)、兴奋性神经元、抑制性神经元、内皮细胞(ECs)、少突胶质祖细胞(OPCs)、巨噬细胞和小胶质细胞(图5b)。对照组与dKO的细胞簇分布总体相似,表明在单细胞水平成功挽救了Mcmbp缺失诱导的表型。对oRGCs标志物Hopx及其他RGC标志物(包括Hes1、Sox2、Pax6和Nes)的表达分析显示,RGCs_cluster8和RGCs_cluster10中Hopx均显著上调,这些细胞群体在细胞周期、细胞分裂、DNA复制等通路中均存在共同的分子特征富集(图5c、d),这与MCMBP对细胞周期进程的主要影响一致。采用异凝集素IB4作为血管标记物,证实了dKO小鼠在E17.5时期存在血管过度生长现象(图5e),鉴于血管通过提供营养和能量对放射状胶质细胞(RGC)的增殖、分化和迁移至关重要,作者进行了IB4与HOPX的双重染色实验。结果显示dKO皮质区内血管与HOPX阳性祖细胞存在紧密关联,表明这些细胞获得了血管系统的支持(图5f)。
图5 Mcmbp/Trp53 dKO的单细胞分析,识别神经祖细胞表达特征
5.由于中心体复制和完整性受损,RGC脱离至心室区:
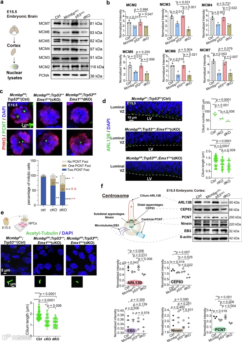
为阐明RGC脱落的分子机制,作者通过WB分析了MCM2-7亚基的表达。MCM2-7亚基在cKO和dKO中均降低,cKO和dKO细胞两个区室中MCM2-7亚基均减少,但Trp53 cKO未减少(图6a、b)。MCMs在此前已被证明位于中心体,并在有丝分裂过程中与中心体相互作用,中心体锚定对于脑室区的完整性至关重要。因此作者检测了中心体完整性。在WT细胞种,绝大多数脑室区表面的有丝分裂细胞含有两个PCNT焦点(95%),然而在cKO组中,仅66.25%的有丝分裂细胞维持两个PCNT焦点,这种表型在dKO组中进一步恶化,仅46.25%的细胞保留两个PCNT焦点(图6c),表明缺失Trp53会加剧Mcmbp缺失导致的中心体复制缺陷。同时,通过对纤毛和放射状胶质支架标志物ARL13B进行染色,cKO组与dKO组在纤毛数量和长度上均表现出分布模式紊乱(图6d),且dKO数量进一步显著减少,表明中心体完整性受损。对NPCs的微管蛋白乙酰化进行染色也证明这一现象(图6e)。这些发现表明,由于中心体组分及相关完整性的选择性破坏,放射状胶质细胞(RGC)会从脑室区(VZ)表面逐渐脱离。
图6 MCMs协调祖体DNA分叉速度和中心体生物发生
6.Mcmbp缺失引起的复制应激导致焦虑样行为:
先前研究表明,聚ADP-核糖聚合酶1(PARP1)的抑制可加速DNA复制叉速度约43%。值得注意的是,Parp1基因缺失的小鼠会出现焦虑、抑郁和认知障碍等行为异常。相反,由ATR基因突变引起的DNA复制应激则会减慢复制叉速度,导致小头畸形表型,而p53缺失会进一步加剧这一表型。综合这些发现可知,复制应激的程度可通过干扰大脑皮层发育过程中的DNA复制叉速度,从而深刻影响后续行为表现。为探究放射状胶质细胞中复制叉速度失调的长期后果,作者研究了成年小鼠的行为表现。
在出生后第45天,双敲除小鼠的脑形态与对照组相似,免疫组化结果显示,单敲除小鼠中出现的上层神经元减少现象在双敲除小鼠中得到恢复。对连接两大脑半球的胼胝体分析显示,单敲除小鼠的胼胝体变薄且结构异常,而双敲除小鼠的胼胝体形态基本恢复,与对照组相近,使用三维行为分析系统对三个月大的小鼠进行行为评估发现,主成分分析显示单敲除组与对照组和双敲除组明显分离(图7a、b),而双敲除组虽靠近对照组但仍有一定距离,表明其行为部分恢复。开放场实验轨迹进一步证实双敲除组的行为模式与对照组相似,而与单敲除组差异较大。然而,与对照组相比,单敲除和双敲除小鼠在开放场中心区域的停留时间均显著缩短(图7c),表明尽管脑体积、胼胝体完整性等结构特征已恢复,但这些小鼠仍表现出持续的焦虑样行为。综上,这些发现表明,在皮层发育过程中由复制叉速度加快引发的复制应激会影响大脑成熟,并在成年期产生持久的行为改变,即使在宏观解剖结构特征恢复后仍然存在。
图7 MCMs协调祖体DNA分叉速度和中心体生物发生
探究结论:
1.确立新范式:本研究首次提出并证实 DNA复制叉速度是调控大脑皮层神经发生的核心 “节拍器”,而非伴随现象。该发现为理解神经发育的时序控制提供了全新框架。
2.解析上游机制:发现MCMBP是控制此“节拍器”速度的关键分子,通过维持MCM复合体稳定性来约束复制叉进程。其缺失直接导致复制叉加速、DNA损伤及p53依赖性凋亡,最终引发小头畸形。
3.揭示关键相互作用:实验证明,在p53缺失背景下,复制叉速度会进一步异常加快,并导致放射状胶质细胞极性丧失和异常迁移,这揭示了p53通路在应对复制应激中的复杂角色。
4.连接细胞进化:发现脱离的放射状胶质细胞在分子特征上趋近于放射状胶质细胞(oRG),这将DNA复制动力学与在大脑皮层进化中起关键作用的细胞类型联系起来。
5.阐明核心机制:揭示了MCM复合体在协调DNA复制(S期事件)与中心体功能(维持细胞极性)中的精密偶联作用,从机制上解释了细胞行为异常的根源。
6.证实长期影响:研究发现,胚胎期短暂的复制应激足以造成持久的成年期焦虑样行为,表明DNA复制保真度对远期神经功能具有决定性影响,这为理解神经发育障碍的起源提供了新视角。
参考文献:
[1]Wang, J., Kong, Y., Li, X. et al. DNA replication fork speed acts as a pacer in cortical neurogenesis. Nat Commun 16, 10121 (2025). https://doi.org/10.1038/s41467-025-65269-y

