首先,华为强调以价值创造为导向。这意味着人力资源管理的核心是围绕企业的战略目标,激发员工的创造力和价值实现能力。企业通过对员工绩效的评估和激励,确保员工能够为企业带来持续的价值增长。
其次,华为注重业务发展。人力资源管理与企业的业务发展紧密相连,通过对人力资源的合理配置和优化,确保企业业务目标的顺利实现。华为通过选拔和培养具备高潜质的员工,为企业的长远发展提供有力的人才保障。
此外,华为还强调效率提升。通过优化人力资源管理流程,降低管理成本,提高管理效率。华为注重员工的职业发展和能力提升,通过培训和开发,提高员工的综合素质和工作效率,从而为企业创造更多的价值。
最后,华为的人力资源管理强调机制建设。通过建立完善的激励机制、约束机制、选拔机制等,确保员工能够在公平、公正的环境中充分发挥自己的才能,实现个人与企业的共同发展。

华为人力资源管理体系的启示主要有以下几点:
以下是报告部分内容










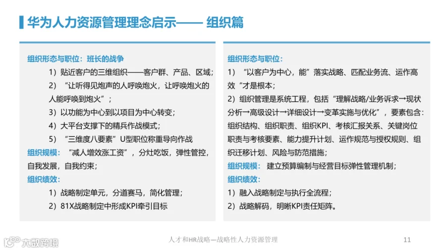
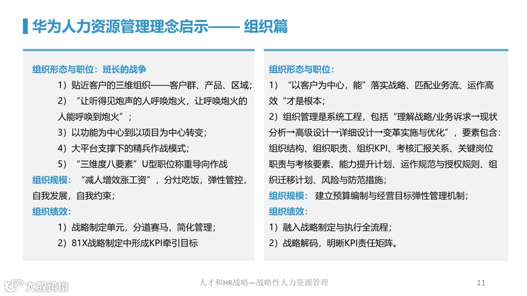
管理理念启示-组织篇




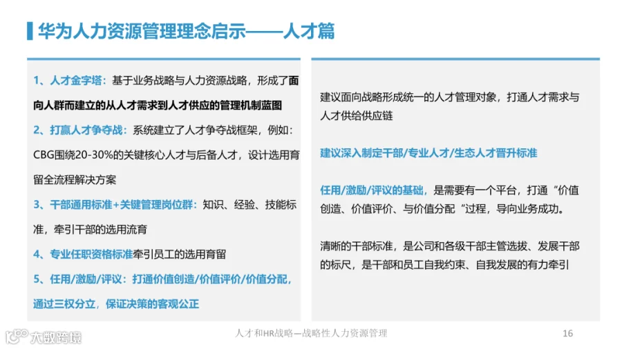
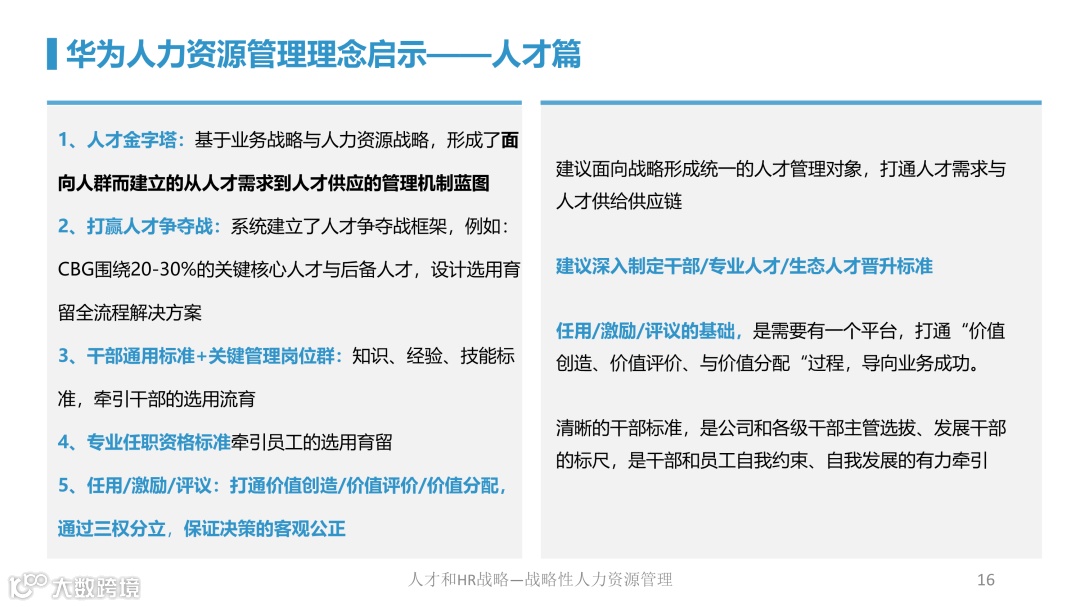
管理理念启示-人才篇







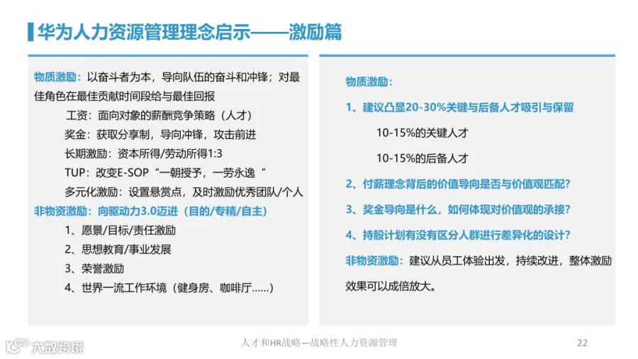
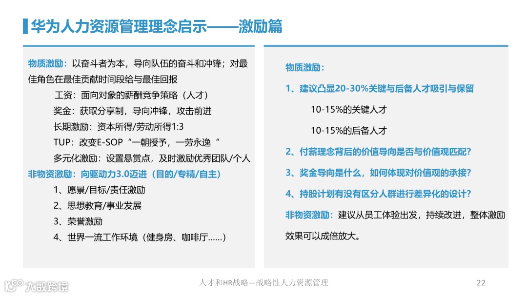
管理理念启示-激励篇






文章转载至公众号:互联互通社区;大数跨境经授权转载


