今年双11,抖音电商不按套路出牌,不聊好物低价,而是开始卷心智了。
不光是活动口号变成了“心智有回响”,官方也升级了产品加热策略,鼓励商家圈定特色人群加热心智爆文,再以货架场协同带动爆品转化。
图源:巨量引擎2025年双11作战地图
在双11鼓励品牌种草心智,其实是抖音和品牌在当下环境里的一种共识。
对抖音来说,要做好品牌生态建设,就需要证明,在这里不仅能达成即时交易,还能积累品牌搜索的长期资产。
对品牌方而言,痛点则更为现实。投流成本越来越高,大促节点带来的还多是价格敏感用户,不是长久之计。
但心智怎么种草?
一般来说,卖点组合往往比单一卖点更容易说服用户。
比如推多功能电饭锅。
你只说“能煮饭、能炖汤、还可以做蛋糕”,这仍是围绕“多功能”这个单一卖点的表达。刷到视频的用户也会地铁老人看手机:我为什么需要一个锅来做蛋糕?
如果换个思路,用租房党的日常来切入:厨房小得转个身都难,台面上堆着电饭煲、炖锅、蒸锅,想做顿像样的饭,光洗锅就够你受的。
这时候再引入产品,它的价值就从“一锅多用”,变成了“小厨房也可以好好吃饭”的生活状态。这才是有效的卖点组合,用主卖点“一锅多用”,结合“省空间”、“少洗几个锅”等次要卖点,来打动用户。
问题来了:一个产品可以有多少卖点组合呢?
巨量引擎把心智分成商品心智、场景心智和品牌心智三个层面。我们从这三个层面来梳理,一个产品可以从以下维度来梳理卖点,也就是上百种卖点组合:
抢心智,你可以推敲卖点组合,再埋进脚本文案里。但更现实的问题是,一个编导每天要写200条脚本,哪有时间慢慢琢磨卖点组合?
不过,结合创意管家AI,种草心智可以有更聪明的解法。
图源:创意管家产品界面
首先,找到对标爆款。你可以结合巨量创意、有米有数等工具找到近期同行的爆款,存进创意管家的「灵感库」;也可以将你历史爆量素材,上传到创意管家的「成片库」。

创意管家-灵感库操作示意
接着结合你的品牌和产品卖点在这个提示词来填空:
请参考提供行业素材,为我创作一份抖音短视频素材脚本,并进行深度分析。
我的品牌与产品信息:
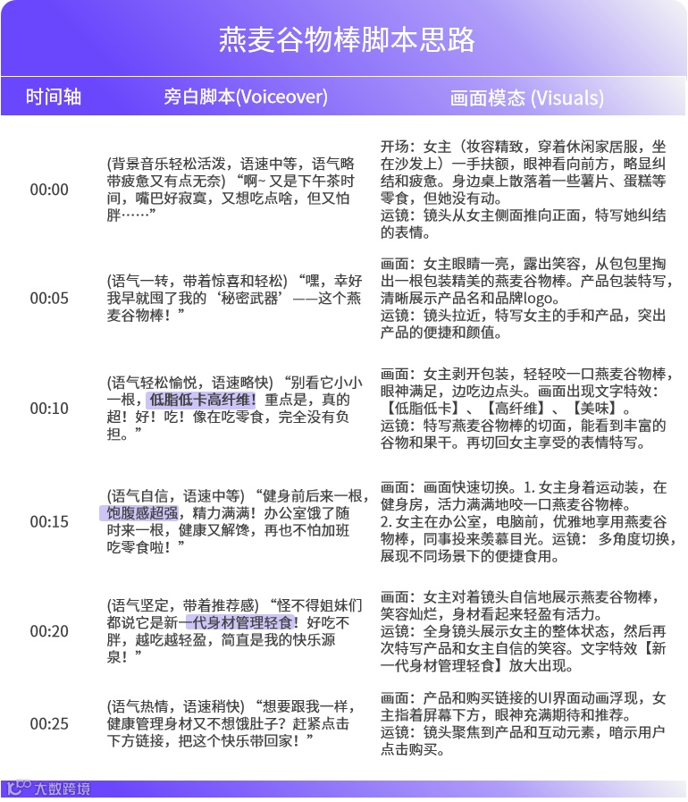
产品: 燕麦谷物棒
产品卖点: 低脂、低卡、高纤维产品、美味
希望强调的核心心智:新一代身材管理轻食
创作与分析要求:
心智策略组合分析
目标: 分析新脚本中构建了哪些心智,这些心智/卖点间有怎样的组合关系。
分析框架:包含原素材洞察,以及新脚本可借鉴和应用的部分。
素材脚本创作
目标: 创作一个引人入胜的抖音短视频脚本,充分体现产品卖点。
格式: 请提供详细的视频脚本,包含以下要素:
时间轴: 精确到秒(例如:00:00, 00:05)。
旁白脚本(Voiceover/Dialogue): 提供对应画面的旁白内容,注明语气、语速、情绪。
画面模态(Visuals): 描述每一时间点的视觉内容、镜头语言(如特写、远景、运镜)、人物表情、道具、场景布置及动画特效等。
最后用这个提示词,来对话创意管家AI。
你就可以结合爆款框架,拿到适合你心智的脚本。
图源:创意管家「AI策略分析」生成脚本
上面这个提示词的完整版,我们也放进了创意管家的“指令中心”,可以用它在创意管家上来写脚本。
图源:创意管家「AI策略分析」指令中心
当你能够系统性产出适配品牌心智的视频内容时,在抖音的种草效率也会水涨船高。
对了,还有其他更详细的 AI 提示词应用案例,我们整理放到「爆款素材AI拆解实战指南」里了,后台回复“AI拆解指南”就可以领取。
你也可以扫码,在创意管家上来试用更多提示词👉

