WeLab 汇立银行(WeLab Bank) 与 AirStar 天星银行(Airstar Bank) 同步发布重大更新:
扣帐卡外币交易手续费全面豁免
两家银行都更新了什么?
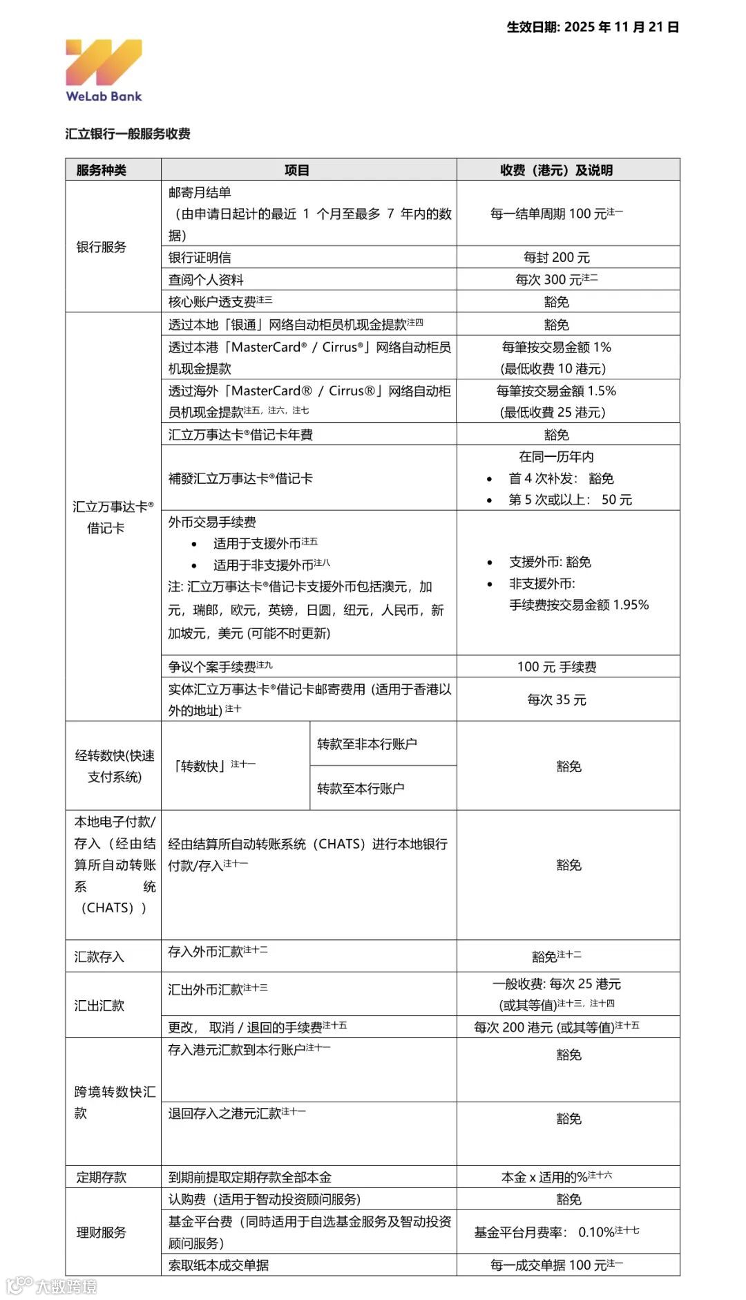
汇立银行:11 种外币都能直接扣款(覆盖面最强)
📌 支持货币(11 种)
港币、美元、人民币、日元
欧元、英镑、澳元、加元
瑞郎、纽币、新加坡元
基本涵盖你能想到的全球主要货币。
📌 外币消费政策
•支持货币 → 免 1.95% 手续费
直接从对应外币账户扣款
•外币不足 → 按 Mastercard 汇率换港币 + 1.95% 手续费
•非支持货币 → 1.95% 手续费
📌 优势亮点
✔ 最强多币种支持(11 种)
✔ Mastercard 全球通用
✔ 12 月还有 2% 消费回赠(有条件)
✔ 汇率透明、兑换方便
✔ ATM 提款仅 30 HKD/笔
📌 不足
✘ 暂未推出长期稳定返现
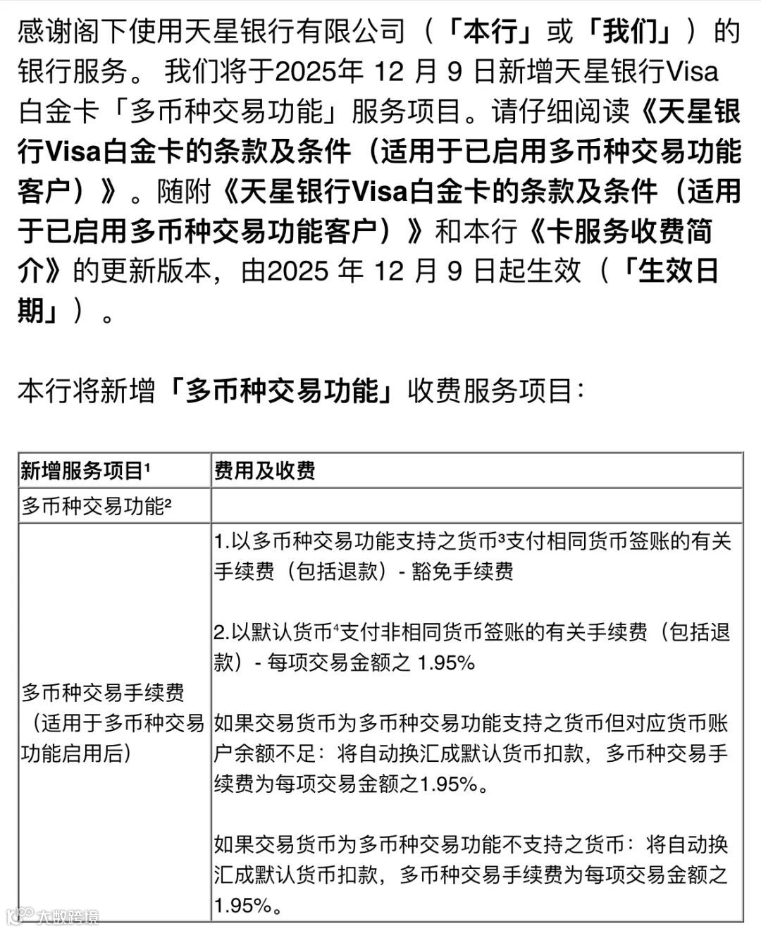
天星银行:外币消费免手续费,但只支持 3 种货币
📌 支持货币(3 种)
港币
美元
人民币
📌 外币消费政策
•支持货币 → 免 1.95% 手续费
•外币不足 → 按天星银行汇率换港币 + 1.95% 手续费
•其他货币(如欧元、日元)→ 必定收 1.95% 手续费
📌 不足
✘ 港、美、人民币以外全部算“非支持货币”
✘ 欧元区、日本旅行会额外 1.95%
✘ ATM 取款费用高:3% 手续费

