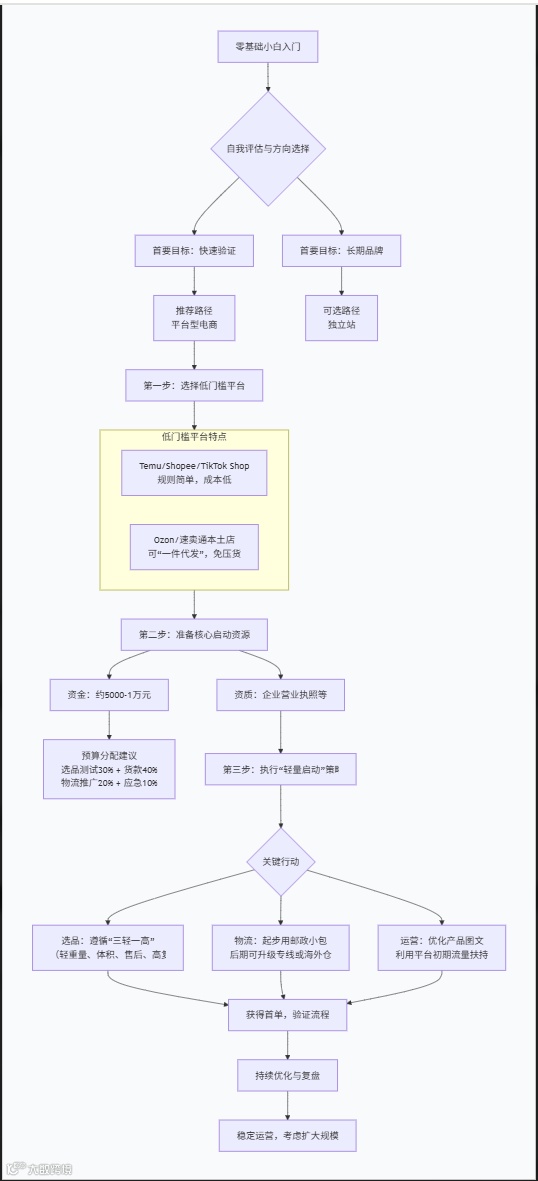
对于跨境电商新手,一个清晰的路线图和关键决策能帮你快速入门。下图梳理了从入门到稳定运营的主要步骤和要点,你可以先有一个整体了解。
🛒 第一步:选择适合你的起步平台
对于新手,选择一个低门槛、易上手的平台至关重要。建议从平台型电商切入,以利用其现成的流量和交易系统。
主流平台对新手的特点如下:
新兴社交电商平台(如Temu、TikTok Shop):优势是规则相对简单,通过短视频等内容易获得流量,启动成本低。注意点在于其模式更偏重“货找人”,需注重内容创作和爆款捕捉。
区域性主流平台(如东南亚的Shopee、拉美的美客多):优势是在当地市场占有率极高,有成熟的物流和支持体系。注意点是需要研究特定市场的消费者偏好。
可“一件代发”的平台(如俄罗斯的Ozon、速卖通本土店):优势是无需囤货,订单产生后再采购发货,极大降低了资金压力和库存风险,对启动资金要求极低。
给你的建议:如果启动资金非常有限(如5000-1万元),且想最大化控制风险,可以优先考虑支持“一件代发”模式的平台。
💰 第二步:筹备启动资金与资质
启动资金:用5000元至1.5万元起步是完全可行的。你需要合理分配预算,一个常见的参考比例是:30%-40%用于首批样品采购或小额备货,20%-30%用于物流和推广,剩余作为应急资金。
资质准备:目前,大多数跨境电商平台都要求卖家具备企业资质,即一张营业执照(个体工商户或公司均可)。你需要提前办理。同时,准备法人身份证、联系方式和一个可以接收外币的银行账户(通常需要开通跨境收款服务)。
📦 第三步:掌握“轻量启动”核心策略
这是初期最关键的操作阶段,核心是 “小步快跑,快速验证” 。
选品:从“轻小件”和自身兴趣入手
原则:遵循 “三轻一高”——轻重量、轻体积、轻售后、高复购率。例如家居小物、创意文具、手机配件等。
方法:可以从你熟悉或感兴趣的品类开始。利用平台内的搜索榜单、谷歌趋势等免费工具观察趋势。切忌凭感觉大量囤货,应先拿样品测试。
物流:根据阶段选择方案
起步期:采用邮政小包,价格最低,适合测试。
出单稳定后:可切换为跨境专线,提升时效。
重要提示:一定提前了解平台和目的国对商品的清关、认证(如CE、FCC)要求,避免货物被扣。
运营:关注Listing与初期流量
优化产品页面:使用高质量白底图,标题和描述清晰包含关键词,可借助翻译工具实现本地化语言。
利用新品期:很多平台(如亚马逊)会对新品提供初期流量扶持,要确保在此期间产品信息完整、有竞争力。
谨慎投放广告:初期可设置极低的每日预算(如50元),测试哪些关键词和图片能带来转化。
⚠ 起步期关键注意事项
合规是生命线:确保商品不侵权(品牌、专利、版权),这是导致封店的主要原因。同时,按要求上传真实、一致的资质信息。
关注现金流:严格执行 “出一单,发一单” ,除非某款产品已被市场验证持续出单,否则不要压货。
心态调整:把前3个月视为 “学习期” ,目标不是暴利,而是跑通整个流程、熟悉规则、积累首批客户和评价。跨境电商需要持续学习和耐心。
🔮 未来可能的进阶方向
当你在平台上稳定运营一段时间后,可以探索更多可能性:
多平台拓展:在一个平台成功后,将经验复制到其他平台,分散风险。
品牌化与独立站:建立品牌独立站,积累私域流量,获得更高利润和客户控制权。
供应链深化:与优质工厂建立稳定合作,开发独家产品,构建竞争壁垒。
💎 总结与核心建议
总的来说,新手小白起步跨境电商,请牢记这个核心公式:低门槛平台 + 轻小件选品 + 一件代发模式 + 极致风险控制(不囤货)。
如果你想更深入地了解某个特定环节,例如如何具体操作“一件代发”,或者某个特定平台(如Shopee或Ozon)的详细注册流程,我可以为你提供更具体的信息。##亚马逊##跨境电商

