财务三大报表详解


(图片来源网络)
财务三大报表——资产负债表、利润表和现金流量表,虽然各自独立,但存在紧密的内在联系。资产负债表反映企业财务状况,利润表展示经营成果,现金流量表揭示现金流动情况。
目录
- 01 企业三大财务报表概述
- 02 企业三大财务报表填写模板
- 03 财务报表勾稽关系与编制说明
- 04 财务报表分析与编制公式汇总
企业三大财务报表概述
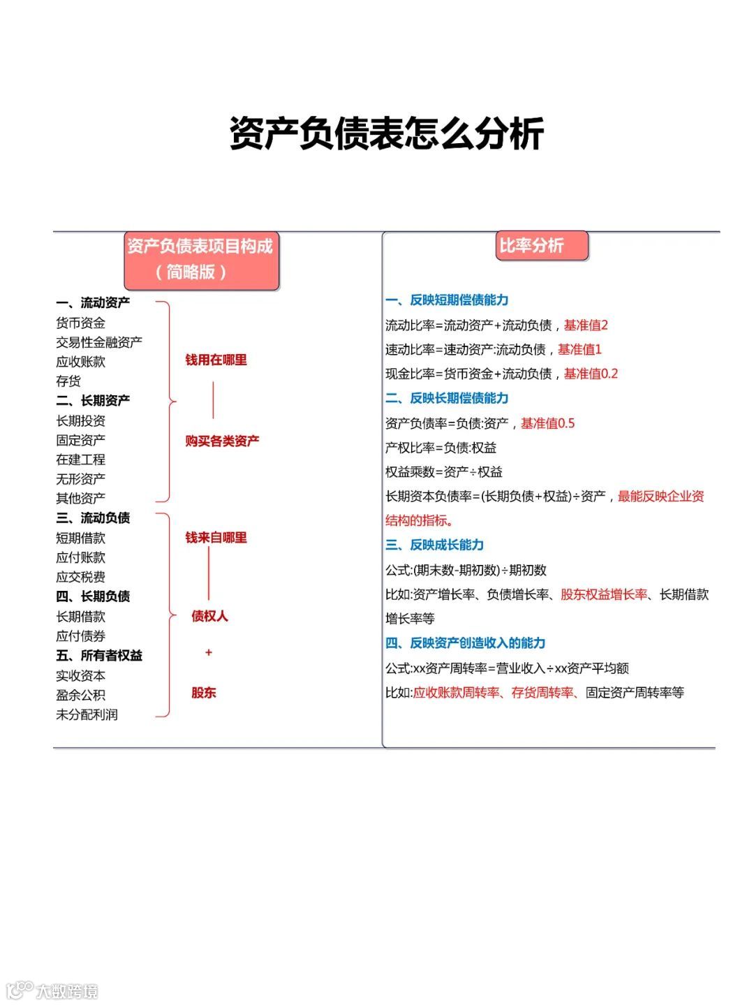
资产负债表: 记录公司月底、年底各项数据,检查公司健康状况。
- 分解公式:资产=负债+所有者权益
- 作用: 反映公司财务结构合理性;偿还债务安全性和偿债能力;股东对净资产所拥有的权益。
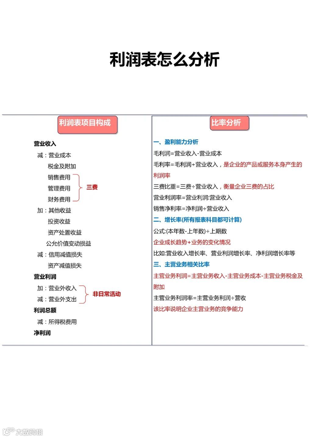
利润表: 反映一定会计期间的企业经营成果。
- 结构: 利润=收入-费用
- 重要指标: 营业利润、利润总额、净利润。
现金流量表: 某一时间段内现金流入流出汇总。
- 结构: 经营活动、投资活动、筹资活动。
- 作用: 校正资产负债表、利润表;反映企业实现价值质量高低。
企业三大财务报表填写模板



财务报表勾稽关系与编制说明



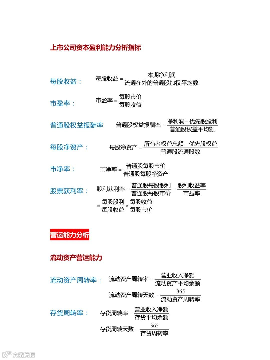
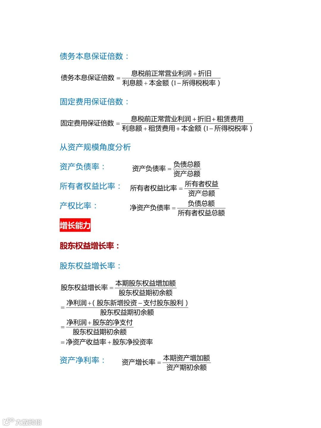
财务报表分析与编制公式汇总
利润表分析:

资产负债表分析:

现金流量表分析:

财务报表公式汇总:





鸿鑫瑞公司简介

鸿鑫瑞于2010年在香港成立,并于2016年在深圳扩展商务集团。业务涵盖香港及海外离岸公司法定服务、注册与开户、年审、变更、注销、恢复等维护,以及会计、审计、税务申报、税费代缴等财税服务。同时提供国际法务、认证咨询、资质办理、跨境电商入驻配套服务、境外投资备案ODI、外商投资备案FDI、身份规划、补贴申请、资产配置等全方位服务。
公司在深圳、广州、香港、美国、新加坡、英国、马来、意大利等地设有直属专业团队,合作伙伴超过1500家,直接客户超过10000家,是多个海外国家公司注册与财税综合服务源头渠道。
免责声明:文章内容、图片均来自互联网,仅供学习参考之用,版权归原作者所有,如无意中侵权,请联系我们删除,本公众平台将不承担任何责任。


