点击蓝字
关注我们
声明
本文作者:r0fus0d
本文字数:4086字
阅读时长:约15分钟
附件/链接:点击查看原文下载
本文属于【狼组安全社区】原创奖励计划,未经许可禁止转载
由于传播、利用此文所提供的信息而造成的任何直接或者间接的后果及损失,均由使用者本人负责,狼组安全团队以及文章作者不为此承担任何责任。
狼组安全团队有对此文章的修改和解释权。如欲转载或传播此文章,必须保证此文章的完整性,包括版权声明等全部内容。未经狼组安全团队允许,不得任意修改或者增减此文章内容,不得以任何方式将其用于商业目的。
在红队日常作业中,我们可能往往会陷入这样的循环:购买 VPS、登服务器、配置环境、下载脚本、调试报错....
好不容易搭建完,扫描速度一快ip封了,得不停切换,自建的代理池抓的 ip 大部分都用不了,而且访问速度太慢。买的 vps 上面跑了无数个服务,又是 frp 又是 jndi,时不时 nuclei 扫描,还得起 cs/vshell,还得开文件服务,多开几台机器用不上还浪费。部署完的C2/dnslog 才开 3 天就被威胁情报标记了!当项目结束,这些机器要么被遗忘持续扣费,要么被手动销毁,下次项目开始时又得重复配置。
面对高频的攻防演练和愈发严格的防守策略(如 IP 封禁、威胁情报标记),单机基础设施已无法持续对抗体系化防守,必须转向一次性、分布式、多云模式。正所谓“缺一项即断链”,基础设施的完整性是行动成功的基石。
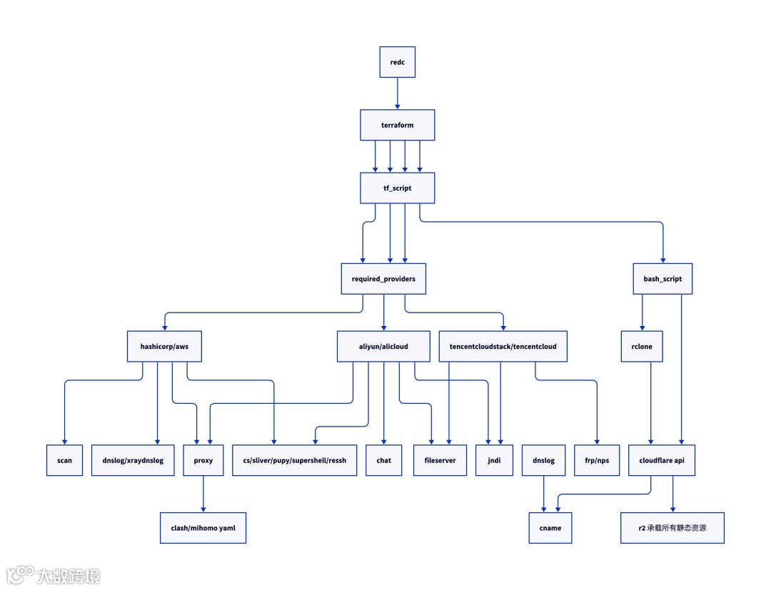
为解决这些痛点,我们开发了一款红队多云部署工具 Redc,实现“基础设施即代码”(IaC)的工程化能力。
Redc在团队内部应用效果不错,得到了很多师傅好评,我们计划将其贡献给社区,结束重复造轮子的时代。
希望通过共建社区生态,完善Redc,拓展更多应用场景
让基建自动化成为红队必备
IaC理念
Redc 基于IaC (Infrastructure as Code) 理念开发,将一切云资源定义为代码,将服务器、网络、存储等基础设施配置写成代码一次编写,长期复用,无人为参与,减少配置错误,轻松实现多云资源调度。Terraform 是一款开源的IaC工具,支持通过配置语言来自动化部署云服务,使用 以 .tf 结尾的配置文件,配置文件使用HCL语言。
# Terraform 代码片段
provider "aws" {
region = "ap-east-1"
}
resource "aws_instance" "node" {
count = "${var.node_count}"
launch_template {
id = "模板ID"
}
instance_type = "t3.micro"
user_data = <<EOF
# 自定义初始化脚本…
EOF
}
Terraform 的场景生命周期可以简化为 (实际上不止,但可仅关注这 3 个)
初始化 → 部署 → 销毁
Init Apply Destroy
Redc解决什么问题
Redc 基于 Terraform 封装,将红队基础设施的完整生命周期(创建、配置、销毁)进一步简化。
类似f8x等单机环境部署脚本是在服务器启动后运行的初始化脚本,很好用,但没有解决“从 0 到 1 获取并管理资源”的问题。
可以说 Redc 不仅仅是装机工具,更是对云资源的自动化调度器!
我们基于 Redc 实现了:
-
一条命令交付,从购买机器到服务跑起来一条龙,无需人工干预 -
多云部署支持,适配阿里云、腾讯云、AWS 等主流云厂商 -
场景预制封装,红队环境 ”预制菜“,再也不用到处找资源 -
状态资源管理,本地保存资源状态,随时销毁环境,杜绝资源费用浪费
1. 按照 22、23、24 年数据进行统计
2. 场景指: C2、DNSLog、Java 利用、文件投递、协同工具、代理池、扫描工具、内网穿透
节省成本
同时Redc使用了以下方案节省成本
抢占式实例/Spot 实例
利用公有云闲置资源的低成本实例,价格实时浮动,相比按量付费最高节省90%,库存不足或出价低于市场价时会被中断回收。
适合短期、可中断、容错性高的业务,不适用于数据库、长时间稳定运行的任务,而我们的代理池场景、和扫描节点场景刚好适合这种实例。
R2存储全球回源
大量场景需要静态文件的依赖,例如 jdk、c2服务端、前端编译打包等。利用Cloudflare R2无出口费用的对象存储解决方案,将大文件存储在R2,通过rclone实时更新维护,实现静态资源流量费降至0
安全性配置
aws 场景启用IMDSv2,要求获取元数据时必须携带Token,有效防御SSRF攻击导致的AK/SK泄露。
❝旧版 (IMDSv1): curl 169.254.169.254 直接访问metadata。
新版 (IMDSv2): 需先 PUT获取TOKEN ,再携带Header访问,显著降低泄露风险。
在user_data初始化完毕后,会通过配置iptables 禁止访问metadata,彻底杜绝 metadata ssrf 风险。
除部分需 ssh 登录使用的机器外,均采用 ssh 密钥配置
应用场景
Redc 并不是一个简单的 Terraform 包装器,我们基于多年的经验针对红队作业场景进行了深度定制。
在Redc中,我们设计了两类场景:基础场景和复杂场景。
基础场景
单一机器可满足需求的场景归类为基础场景,该类场景无需考虑多可用区部署、多机器配置。只需按规格选择 tf 模板,通过user_data 配置即可快速定制好场景
诸如 java 利用,内网穿透服务端(FRP)、文件服务等服务
复杂场景
由基础场景修改而来,兼容了多可用区部署,大量脚本适配。
诸如 dnslog、代理池、c2 前置等
高性价比的自建代理池
传统自建代理池方案,往往采用 fofa 查询来获取 ip 源,或者是各种爬虫爬取,通过本地脚本进行轮训,切换麻烦,维护麻烦,并发速度和可用性难以满足需求。
最关键的,在使用过程中的传输安全性安全无法保证。然而购买商业代理池往往面临 IP 复用率高、带宽受限、不支持 IPv6 等问题 。
为代理池场景,我们设计兼容了多可用区、混合云(阿里云、腾讯云、aws等)混合节点部署方案,在部署完成后自动生成 clash 兼容配置,并将配置传至存储桶在线订阅。实现IP 独享、连接稳定无丢包、无并发数上限!
基于redc我们可以利用云厂商的抢占式实例(Spot Instance),构建极低成本高质量代理池,实现快速启动、自动负载均衡、极致成本。
在实战场景中开启 50 台代理节点仅需 1-2 分钟,部署完成后自动生成 Clash 配置文件,配合负载均衡策略,实现一次请求自动切换一个 IP。以 50 台节点运行 8 小时为例,机器成本仅需约¥9 ,实际一场演练在代理池上投入不超过 ¥500,但使用 IP 量远超 10000。
|
|
|
|
|---|---|---|
|
|
|
|
|
|
|
|
|
|
|
|
|
|
|
|
|
|
|
|
启动方式也非常简单,一条命令轻松搞定!
# 启动阿里云代理池,指定节点数量为 10
./redc -start aliyun-proxy -node 10
# 启动aws代理池,指定节点数量为 10
./redc -start aws-proxy -node 10
自动化的 C2 设施
C2 设施的部署通常涉及复杂的配置(如隐匿、前置节点、证书等)。redc 采用模板化设计,支持一键部署 CS、Sliver、Supershell 等环境 。
# 启动 CS 场景,指定节点数和伪装域名
./redc -start cs -node 3 -domain www.amazon.com
分布式扫描平台
传统打点扫描往往使用代理或单机 vps 进行扫描,在 vps 上会部署 ARL、nemo 等平台进行自动化信息收集。但随着近年来演练目标逐渐增多,单机扫描在速度和封禁对抗上都严重拖慢打点的步伐,往往是扫出结果,一进主机就看到其他队留下的痕迹。
不妨尝试通过自动部署快速拉起扫描节点,实现低成本的分布式扫描方案。
redc 支持部署分布式扫描集群,扫描节点均采用抢占式实例(Spot Instance),可实现分布式、根据任务量随意扩容,原生支持 ipv6 资产。
通过自动化部署拉起的扫描平台,即平衡成本,又大大提高扫描的速度和结果的时效性,在实际项目中相比单机扫描平均快 30-40 倍,并且由于节点 ip 分散,指纹和探活触发 ip 封禁显著降低,扫描结果更多。
| RedC 自建扫描平台 | 单机 vps 扫描 | 厂商saas 渗透平台 |
|---|---|---|
| 节点数无上限 | 1 台 | 按节点购买 |
| 10k 资产扫描时间在 5 小时内 | 7-12 天 | 按节点数控制在几小时内 |
| 分布式可扩展 | 无法扩展,人工开启扫描脚本 | 分布式可扩展 |
| 支持 ipv6 | 不支持 ipv6 | 支持 ipv6 |
| 按项目成本约 300 元 | 按配置约 20-40$ 每月 | 单独议价 |
云端被动扫描平台方案
我们参考xray实现了平台化的,团队协同的 saas 被动扫描平台。
服务端+扫描节点全部采用 Redc自动化部署,节点采用抢占式实例(Spot Instance),成本极低。
-
实现流量卸载,本地正常过站,数据包镜像到云端处理,不会因上级代理造成流量瓶颈。 -
支持多级子路径+高危组件指纹发现,实现 OneScan、RouteVulScan 的功能。 -
支持敏感数据包匹配的功能,实现 hae、Keydd 规则,从此不再担心巨型 js 文件导致 bp 卡顿。 -
多人过站 url 自动去重,不必担心漏点、payload 不齐等情况,拉齐 外网打点能力。 -
本地、云端两套代理池,被动流量统一走被动代理池出口,不会因为扫描导致本地客户端访问 ip 被封禁。
快速 dnslog 配置
通过CloudFlare的 api 调用和预先配置,在项目前可快速部署 dnslog 后端和 cname 配置
./redc -start dnslog -domain examplednslog.top
LLM自动方案 (WIP)
开放Redc mcp能力,让大模型自主调用云资源进行红队测试
更多场景
如果你有更好的工具和想法欢迎参与到Redc场景建设中~
https://github.com/wgpsec/redc-template
快速上手
redc 是采用 Go 编写的命令行工具,本身安装很简单,但是还需要安装对应云厂商 CLI 工具。
Redc 编译
Redc 编译前 按需从 tf-template 仓库中把你需要的场景 复制到 redc/utils/redc-templates/ 路径下
goreleaser --snapshot --skip-publish --rm-dist
安装 Terraform 及对应云厂商 CLI 工具
brew install aliyun-cli
brew tap hashicorp/tap
brew install hashicorp/tap/terraform
brew install jq
# 配置aliyun-cli访问凭证
aliyun configure set --profile cloud-tool --mode AK --region cn-beijing --access-key-id xxxxxxxxxxxxxxxxxxxxxxx --access-key-secret xxxxxxxxxxxxxxxxxxxxxxxxx
# 安装TCCLI并配置
pip3 install tccli
tccli configure
xxxxxxxxxxxxxxxxxxxxxxx
xxxxxxxxxxxxxxxxxxxxxxx
# 配置tf插件缓存路径
echo 'plugin_cache_dir = "$HOME/.terraform.d/plugin-cache"' > ~/.terraformrc
# 使用前需初始化redc,将自动下载tf模块依赖
./redc -init
交互
# 开启 file 场景
redc -start file
.........
.........
项目uuid:xxxxxxxxx
# 查看默认项目中指定场景的状态
redc -status [uuid]
# 关闭默认项目中指定场景
redc -stop [uuid]
# 查看默认项目的所有场景
redc -list
uuid type createtime operator
xxxxxxxxx chat 2022.02.22 system
bbbbbbbbb file 2022.02.22 system
目前场景名称(最新场景列表请参考官方GitHub仓库 https://github.com/wgpsec/redc-template)
aliyun-proxy
aws-proxy
cs
dnslog
docker
ec2
ec2-1G
ec2-4G
ecs
ecs1c2g
file
frp
interactsh
jndi
md
msf
ressh
sliver
supershell
vshell
xraydnslog
aliyun-proxy
创建完毕会输出一个clash配置,可以直接创建test.yml导入到clash中
./redc -start aliyun-proxy
需要 自定义节点数量,比如开10个节点
./redc -start aliyun-proxy -node 10
Aliyun ECS
开一台阿里云的ecs默认在北京区域 2c4g20g Ubuntu1804
./redc -start ecs
jndi
专门用于启用 jndi 服务的机器
./redc -start jndi
Sliver
./redc -start sliver
# 登录后下载sliver.cfg,本地导入使用
sliver import ./sliver.cfg
# 本地运行 sliver 进行连接
后记
基础设施的完整性是行动成功的基石。从手动运维转向 IaC 自动化运维,不仅是为了“偷懒”,更是为了将红队的时间从重复劳动中解放出来,投入到更具价值的攻防对抗中去。
目前模板库已在团队 github 仓库开源,redc 核心引擎将在完善后开源,结束大家重复造轮子的时代。
-
https://github.com/wgpsec/redc -
https://github.com/wgpsec/redc-template
作者
r0fus0d
Don't cry because it's over.Smile because it happened
扫描关注公众号回复加群
和师傅们一起讨论研究~
长
按
关
注
WgpSec狼组安全团队
微信号:wgpsec
Twitter:@wgpsec


