★Ai福利:DeepSeek亚马逊运营-相关指令/广告提示词库(前沿最新,赋能运营!!)点击上方蓝字关注 #麦家支持 输入“DeepSeek亚马逊运营”即可获取
2025年3月19日,国务院正式发布了《涉外知识产权纠纷处理规定》,并将于2025年5月1日起正式实施。


麦家支持认为,这一规定绝非简单的法律条文汇编,而是中国在全球化3.0时代应对知识产权博弈的“智慧法典”这份看似专业的规定,实则暗藏三个战略级创新,将对中国企业出海维权的方式产生深远影响。以下是麦家支持对新规的解读,供大家参考。
打造“政府护航+市场自救”双保险体系
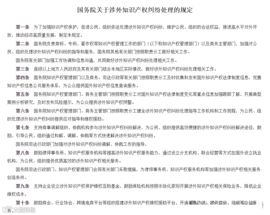
国家预警雷达网:通过动态追踪全球100+国家知识产权法律变更(第4、5条),相当于为企业配备"全球法律天气预报",提前规避类似TikTok遭遇的专利陷阱。
民间互助金库:创新设立"维权互助基金+知识产权保险"(第9条),如华为这类企业未来可通过行业联盟分摊维权成本,单次国际诉讼费用或降低30%-50%。
突破二:构建“非站式争端解决”新路径
突破三:亮剑“反制工具箱”应对技术冷战
建立"歧视性措施黑名单"(第15条),对标美国实体清单制度,对滥用知识产权打压中企的外国实体实施精准反制。
激活"国家安全兜底条款"(第17条),对借知识产权干涉内政的行为,可援引《反外国制裁法》冻结在华资产。
三重启示录
企业出海必修课:未来国际竞争中,"懂技术更要懂规则",需建立"法务雷达系统+人才储备池"双防线。
行业协作新生态:单个企业单打独斗时代终结,需借力商会、互助基金形成"维权共同体"。
国家竞争新维度:知识产权战场已成大国博弈第二战场,既要防御"专利地雷",更要主动设置"规则路标"。
这份规定最精妙之处在于:用法治化手段破解"卡脖子"困局。既不是简单的防御性政策,也不是激进的对抗性举措,而是通过制度创新将"规则劣势"转化为"制度优势"。就像围棋中的"厚势"策略,通过构建完整的服务体系,让中国企业出海时既有"盾牌"护体,又有"利剑"破局。
★感谢您的阅读,『麦家支持』将持续为您提供跨境侵权资讯+近30日实时品牌起诉案件
★跨境侵权问题,和解非唯一选择,大额冻结更需谨慎。依据案件进度、原告律所/品牌、冻结资金、所属平台、起诉瑕疵、侵权产品销售额/起诉州销售等情况,将为您量身定制最佳应对策略,大幅度降低案件处理总支出。
★麦家支持深耕电商法律,自有美国特级律师领队,并与行业大多优质律师战略合作,熟悉法庭程序,与原告律所交手经验丰富,有许多0和解金/快速解冻案例。
★和解案件:无定金预处理,不成功不收费。
↓↓ 扫码添加我们拉入 ↓↓
『万人跨境侵权企微交流群』



