“友商的这条视频很棒,很有质感。”老板这样反馈道。
内容团队反而更迷茫了。
一句“质感”,背后是灯光怎么打、主播如何演绎、场景怎么布置、剪辑节奏如何设计……
大量细节横跨在文字、图片、视频等多模态,难以言传。因此,决策者认为自己已经提供了正确的建议,而执行者也尽了自己的最大努力,但始终存在信息差。
不再只凭感觉,如今,你能借助AI来看懂画面、分析画面、创作画面了。有米有数「AI策略分析」全面升级多模态能力,全新交互实现三大功能价值:
图源:有米有数「AI策略分析」
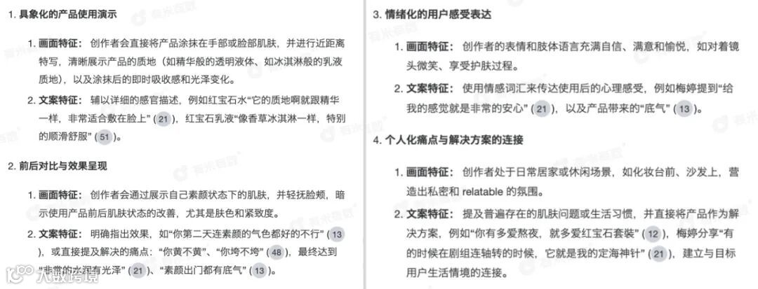
1. 画面解析:自动识别视频中的场景、元素、人物情绪等视觉信息。
2. 更强大的AI分析:深入理解视频内容,不只是标签,更能读懂上下文中的氛围与情境。
3. 自由对话:可对任意画面片段提问,提取相似画面、分析运镜方式、拍摄布景与剪辑节奏等等,统统不在话下。
团队在复盘的时候,常常会说:
“这条爆了,是因为主播气质优雅”、
“那条效果好,是因为场景在户外,很自然”……
这些感觉,可以作为参考,但不能只靠它们。
团队小、素材少时,凭经验或许可行;一旦业务起量,素材量规模变大,“感觉”就容易失准,难以形成可持续的迭代体系。
有些团队选择“打标签”归类。先不说这效果好不好,首先这件事,就应该用AI 做得更好:自动识别画面元素、场景类型、情绪氛围等,还可以个性化的拉片。
图源:有米有数「AI画面解析」
不过,真正决定广告效果的,从来不是单一要素,而是要素之间的组合。
比如气质优雅的主播,搭配传统服饰可能效果好,但穿潮流款反而普通;同样一个杯子摆放出来,灯光柔和,充满意境,但这时候口播在讲促销机制,效果就比“有质感”的友商差了很多。
视频背后是海量的特征组合。主播、商品、布景、运镜、剪辑、节奏、脚本乃至玄之又玄的“情绪与氛围”……都是可被算法识别的向量化特征。
更具意义的是要素间的组合关系,也即情境(Context),电商广告的情境一般主要是「人群×卖点×场景」的协同。其实在广告平台里,更多是内容的情境决定了内容会被推送给谁。
但现实问题是:人脑算力有限。
一个人没办法同时看200条视频,更无法把友商们本周投放的上万条素材全捋一遍。
如何快速有效去理解情境变化?
用 AI 策略分析。
图源:有米有数「AI策略分析」
1. 找出市场/友商的热门情境
提示词参考:
分析该品牌的创意素材中,存在哪些情境,这些情境中「卖点×场景×人群」的组合关系是怎样的,并统计权重比例。 注意,无需过多关注促销类内容。
图源:有米有数「AI策略分析」
2. 找出这些情景的内容打法
提示词参考:
请你进一步分析,在创作者以个人使用心得分享的情境中,品牌用了哪些向量化特征进行呈现?
图源:有米有数「AI策略分析」
3. 让AI直接仿写类似情境下的脚本
提示词参考:
我是一个「护肤」品牌,我的「护肤套装」卖点主要是XX、XX,我想参考上述品牌XX情境的脚本框架。
图源:有米有数「AI策略分析」
很多负责人能“感觉”出某个素材好,但团队需要的是清晰的动作拆解:好在哪?怎么复用?拍摄要注意什么?文案怎么写?投流该怎么定向?
举例来说,同样拍一杯热咖啡:
爆款视频:木桌纹理、蒸汽线条细腻、背景有翻开的书本与台灯、光线偏暖黄色调;
普通视频:普通桌子、蒸汽不明显、白背景、光线偏白平淡。
这些同类型下细微细节的差异,人能每次都精准分析到位?很难,一个正常人脑,不会具有多个领域的细节经验与知识。
但AI的大脑可以。一个AI满足你所有角色的需求:
1. For 编导/拍摄:
提取镜头运用、布光建议、分镜参考
提示词参考:
你是摄影指导。请分析此视频的:【镜头运用】(景别、运镜、角度)、【布光】(光调、光线质感)和【分镜节奏】。输出要点,不要评论。以表格的形式输出。
图源:有米有数「AI策略分析」
2. For 投手:
提炼画面中的向量特征,辅助定向人群
提示词参考:
你是投流优化师。请分析并总结视频中画面元素与文案的向量化特征设计。基于以上特征,输出:可投放的人群,以及输出跟人群匹配的创意标题。
图源:有米有数「AI策略分析」
3. For 内容运营:
输出话术建议,甚至结合画面情境改写脚本
提示词参考:
请分析并总结视频的前3秒话术、核心卖点和CTA指令;优化改写整个脚本。输出口语化、强吸引力的版本。
图源:有米有数「AI策略分析」
内容电商正在进入“情境竞争”时代。你不能只凭感觉,也不能只停留在打标签。
有米有数提供从画面理解 → 情境拆解 → 执行建议的完整闭环,帮你不仅“看到”好内容,更看懂“为什么好”、掌握“怎样做出同样好的内容”。
让AI帮你,看清“质感”背后的一切
扫码即可免费领取试用

