赢商网百强榜
联合出品 · 赢商网 & 中城研究院
数据支持 · 赢商大数据
作者 · fufu 编辑 · 付庆荣
封面&头图来源 · 名创优品官方小红书
文中图片来源 · 除特别注明,均来自项目/品牌官方
”12月5日,“2025赢商网大会暨『赢商网百强榜』研究成果发布”将在上海举办,活动流程及参会指南点击链接查看☞12月5日!2025赢商网大会暨「赢商网百强榜」研究成果发布参会指引。
由赢商网联合中城研究院发起的『赢商网百强榜』正式发布:包含零售商业地产企业榜单、购物中心榜单(☜点击查看)、中国领军品牌榜单、新兴品牌榜单(☜点击查看),本篇为“2025年度中国领军品牌TOP100”。
商业江湖,水面之上是新潮门店的流光溢彩与熙攘人流,水面之下则是暗流汹涌的淘汰与更迭。
一场关于“最强开店王”的深刻洗牌,正以前所未有的力度与速度,在中国各大商场上演。赢商股份《2025年度中国领军品牌TOP100》榜单上,“蝉联者”与“新上榜”比例达6:4,近四成的席位易主。
最具风向标意义的饮品与烘焙赛道,新晋者来势汹汹,高调宣告依靠传统爆款或渠道稳坐江山的时代终结。看似稳固的零售腹地——男装、女装及珠宝配饰,一批具有鲜明“标签力”的品牌组团上位。它们不再沉迷于泛泛的“时尚”概念,以极致差异化卡位细分市场。
与此同时,当商场核心诉求从追求“品牌的静态展示”转向渴求“流量的持续生成”,那些自带强粘性、高频消费属性的领军品牌,正从“租客”升级为“流量合伙人”。
当下中国商场的“最强领军品牌”,衡量标准已远非店铺数量,而是其塑造流行、粘住用户、盘活场景的复合能力。
01.
TOP100中国领军品牌关键词
曾经“大而全”的招商逻辑,被“精而准”的业态策略取代。商场不再盲目追逐流量,更看重品牌的持续力、场景力与标签力。
这场焦灼的“领军之争”中,为何它们成了商场眼中的“香饽饽”?透过《2025年度中国领军品牌TOP100》名单,可提炼出四大关键词,揭示新一轮品牌更迭与竞争的底层逻辑。
关键词一:洗牌
“能否蝉联上榜”,成为品牌韧性的试金石。
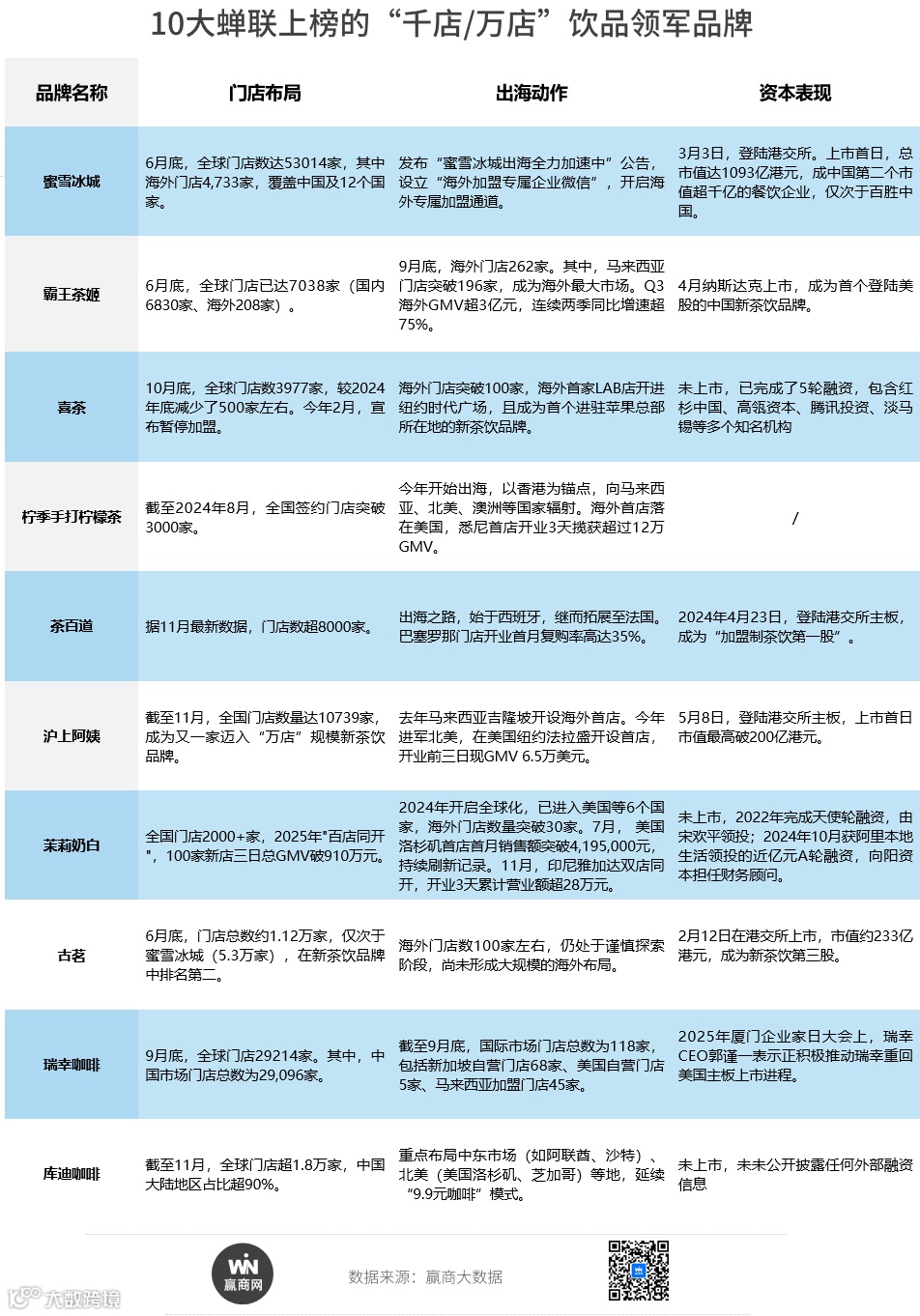
据赢商大数据统计,《2025年度中国领军品牌TOP100》中,“蝉联者”与“新上榜”分别为58个、42个,占比约为6:4,洗牌力度大。
“非零售类”业态中,饮品最为坚挺,有10个二次上榜;烘焙甜品大换血,仅有KUMO KUMO蝉联,其余5个皆为新秀。
饮品3大“新上榜”品牌各有杀手锏,爷爷不泡茶凭借时尚单品“荔枝冰酿”一炮而红,日均新开门店2.7家,全国门店已超2500家,剑指5000家,颇有晋级顶流之势;林里从7平小店到年销近20亿,1年送出1.1亿只小黄鸭周边,在饮品红海中独辟新蓝海;Manner coffee专注直营,全国门店超2000家,资本眼中小红人,30亿美金估值拟赴港IPO。
烘焙甜品上榜新秀中,波比艾斯、野人先生位居当下国内冰淇淋赛道规模二、三位,前者是“现烤华夫冰淇淋”首创者,一年半开出超650家新店;后者2024年底到今年10月底,门店数翻了2.6倍左右,火速出圈引发“排队潮”。
好利来,是“面包脑袋”眼中的白月光,是出手就是王炸的“联名狂魔”,把烘焙圈卷上新高度。赵记传承,招牌产品“非遗手冲姜撞奶”,一年卖出1500万碗,曾获喜茶创始人投资,从广东一路火到东北,最新门店超650家,跻身中国糖水品牌规模榜前列。
特色日式烘焙新贵辛一,从“不到10家”到“100家(含签约待开业)”,1年半门店数量翻10倍。单店最高月入180w,复购率达到30%。
成立6年,辛一主打铜锣烧细分单品,“开一家火一家”的核心所在是产品的独特性与原创性。热销单品酸奶铜锣烧,低卡健康;冬季TOP产品柿子栗子大福,口感软糯、浓郁。且每隔半月上新1款产品,根据市场需求持续优化口感。
虽品类聚焦,但辛一店型却不单一——囊括了小店、中型店与手作店。今年7月18日于西安益田假日世界购物中心推出了首家全新手作店,据品牌方透露自正式开业单日业绩突破6万元。
西安益田假日世界购物中心店
凭借新颖的产品形式、有质感的空间视觉设计,辛一成了中高端Mall“座上宾”,先后进驻了北京合生汇、上海蟠龙天地、郑东万象城、西安万象城等标杆商场,以及三亚亚特兰蒂斯酒店、常州恐龙园、上海欢乐谷、开封万岁山、忻州古城,同时覆盖乐园及景区。从侧面验证了辛一“日式烘焙+中式空间”模式的商业价值,夯实了其铜锣烧品类的头部品牌之位。据悉,其接下来将发力海外市场,预计年内进入美国纽约,并将品牌反哺至日本。
观察点
当前烘焙市场呈现高度饱和,全国门店数量超30万家,城市覆盖率达98.6%,物理扩张空间非常有限。此背景下,“大而全”的多SKU模式非最优解,以KUMOKUMO、辛一为代表的“大单品”策略,或是赵记传承、好利来为代表的“少而精”打法,皆有其“不可替代”的护城河壁垒。
“零售类”上榜品牌,潮流数码、家居生活阵营极为稳定,男装、女装、珠宝配饰新秀领军组团上场,颇为意外。
厮杀惨烈的男/女装红海,门店规模只是成为领军的第一门槛,差异化打法才是稳住江湖之位的长盛秘诀。七匹狼在“夹克”赛道,无人能敌;柒牌,全球首创AI男装,主打“人无我有”。DAZZLE走中高端路线,多品牌矩阵造护城河;艾诺丝雅诗、西町村屋,一个是最懂“生意”的中淑女装,一个是“策展型”新女性主义美学品牌。
珠宝配饰圈,除了周大福、六福珠宝外,新上榜的周生生、周六福因“金价飞涨”而顺势上榜,频频过招,争抢年轻人。时尚配饰,跑出“黑马”萱子饰品。
萱子饰品,创立于2003年,坚守百元价格带,从南京建邺万达走向全国。去年新开门店超60家,今年连续“多店齐开”,目前总门店数超700家,年销过10亿元,忠实会员七八百万。在海外,已打入迪拜,新店瞄准东南亚、北美。
观察点
格局固化的服装圈,领军者阵营席位有限,高阶玩家们风水轮流转。去年JNBY、ERDOS、EP YAYING雅莹以高端定位、多品牌矩阵、文化链接及深耕粉丝经济,抢尽风头。转入2025,消费继续分层,一部分追求更高品质和设计,另一部分则转向高性价比选择。JNBY们谨慎扩张,稳健前行;与此同时,多个卡位中档的女装品牌,一如西町村屋、艾诺丝雅诗等,以“质价比”定位与爆款策略,持续领跑。
关键词二:千店
《2025年度中国领军品牌TOP100》中,58个蝉联者,有32个门店数超千家,且大都保持着年均拓店超百的增速。饮品、家居生活及潮流数码,这三大业态尤为突出。
■ 群雄混战的新茶饮赛道,门店规模确实是衡量品牌市场地位的重要标尺。不过,千店和万店对品牌而言,意味着截然不同的竞争阶段和战略重心。
千店规模:区域深耕打造品牌认知,初步掌握市场话语权
以区域垄断力,初步掌握市场话语权。此阶段,品牌完成了全国性或大面积区域布局,聚焦优势区域或特定城市"加密拓店"。截至今年8月,茉莉奶白国内门店超1600家,覆盖200余城,在品牌发源广东区域有超200家店,通过“地标集群策略”统性地提升品牌影响力,打造品牌认知。
凸显品牌力,强势吸引资本和加盟商。千店品牌的标准化运营体系、成熟产品矩阵,形成“开店-规模扩大-吸引力增强“正循环。门店数超8000家的茶百道,去年4月登陆港交所主板,成为“加盟制茶饮第一股”;门店数超7000家的霸王茶姬,今年4月纳斯达克上市,成为首个登陆美股的中国新茶饮品牌。
喜茶,2022年底正式开放加盟。2023年,加盟业务贡献超五成收入,被视为“救命解法”。但另一方面,加盟快速扩张持续挑战着喜茶能力边界,随着与加盟商矛盾加深,以及自身定位、战略变化,其于今年初宣布暂停加盟。
万店规模:构建全国性甚至全球性网络,追求绝对市场主导权
深度重构全链路供应链,规模效应极致降本。蜜雪冰城门店超5万家后,建成了从原料种植、加工到仓储物流的端到端供应链体系,核心食材100%自主生产。同时,万店采购带来“垄断级“议价权,此等优势中小品牌难以企及。
全面覆盖各级市场,积极出海抢占黄金增长据点。截至9月底,瑞幸咖啡全球门店29214家。其中,中国市场门店29096家,国际市场门店总数为118家,已进入新加坡、美国、马来西亚。11月刚迈入“万店俱乐部”的沪上阿姨,进驻了31个省份、357座城市,去年开出吉隆坡首店后,今年美国首店落在纽约法拉盛。
拥有行业主导权,具备抵御风险与多元化拓展能力。万店品牌的运营模式、产品策略会成为行业标杆,甚至影响赛道发展方向;且庞大营收和现金流,能支撑其应对市场波动和尝试新业务。古茗成为万店品牌后,在果蔬茶赛道具备超强竞争力。3年、超1.8万家门店,库迪咖啡搞定了经营效率后,联名多个文体娱IP实现了「咖啡破圈」新叙事。
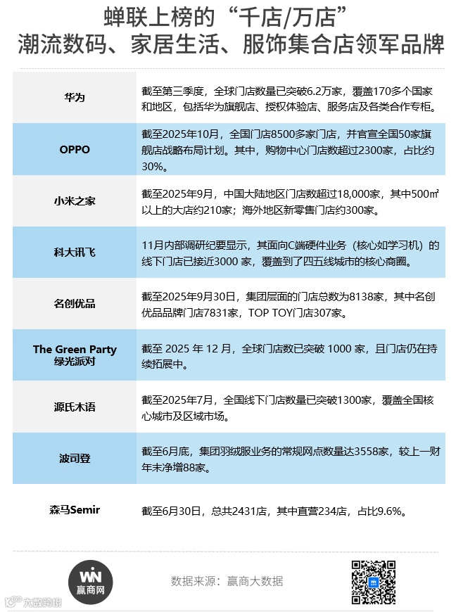
■ 潮流数码圈中,华为、OPPO、小米之家、科大讯飞凭借千店以上的规模稳据领军之位,以精细化运营可持续增长。
华为、OPPO,技术之外,死磕“新店型”,前者先后开出四川省首家特色体验店、山西首家“华为鸿蒙智行体验中心”;后者华北首家旗舰店OPPO|一加旗舰店亮相天津天河城,全国50城旗舰店战略加速布局。小米之家、科大讯飞瞄准海外,前者杀入日本,计划2025年以东京圈为中心开设5-10家店;后者以星火大模型的硬核技术为底座,办公本在日韩众筹平台位列品类TOP1。
■家居生活领域,名创优品、The Green Party绿光派对、源氏木语精准发力,适配家居生活行业的消费需求与市场规律。
名创优品走“IP+高性价比”路线,近20家MINISO LAND大店构建“观展-互动-购买-分享”一站式体验,广州北京路店潮玩街区两周业绩堪比常规门店一个月销量;The Green Party绿光派对广州、深圳、中山多地门店新开,主打核心商圈卡位+“一店一策”灵活布局;源氏木语推出1000㎡+超级大店,启动全球招商计划,计划入驻欧洲市场,推动中国实木家居品牌走向国际。
观察点
跨越千店,达成万店,是领军品牌们进化的重要里程碑。但于塔尖玩家,真正的比拼早已从“规模扩张”转向“价值深耕”——从看得见的门店网络,转向决定长期生存的、看不见的系统能力比拼。
基于此,饮品领军巨头们,攻占东南亚后,不约而同奔向了北美,占领一个个黄金据点,以开拓第二增长曲线。而华为、OPPO、名创优品、源氏木语、波司登们,瞄准大店、旗舰店、概念店等,持续进行门店创新,一方面打破固有标签,破解发展瓶颈,提升盈利与运营效率;另一方面契合目标客群需求,精准对接市场。
关键词三:高频
高频意味着刚需与烟火气。对比2024年,今年上榜的简快餐、烘焙甜品,以及儿童零售、儿童游乐品牌数量明显增多。
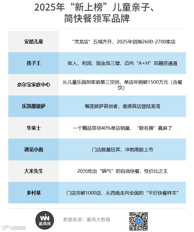
相关机构预测2025年我国0-14岁儿童峰值2.72亿人,基数庞大,需求刚需且持续增长。这一稳定的客群,可破解商场客流困境,成为“流量发动机”;同时,带动联动消费,提升商场营收转化。安踏儿童“灵龙店”五城齐开,孩子王收入、利润、现金流三增,奈尔宝家庭中心单店年销售额超1500万,无疑都是儿童亲子业态稳而向上的最佳例证。
而大打“联名牌”的华莱士,疯狂拓店、冲刺上市的遇见小面,以及自带“锅气”的性比价王者大米先生、乡村基,本年度新上榜背后,是当下普通人最刚需觅食需求与最烟火味道的双向奔赴。
高频意味着圈层与大流量。相较上年,户外运动、异国料理领军品牌,持续给力,上榜数量亦有增加。
从专业登山到城市“山系风”,泛户外生活方式已成消费新风尚。承接全民户外热潮,户外运动品牌成为商场流量新引擎,且呈现“一鸟落,众鸟生”的爆发之姿。除安踏、特步、李宁三大“熟人”外,今年新上榜的KAILAS,被称为国产版“始祖鸟”,双11首次跻身运动户外品牌TOP10的国产品牌,一年狂揽40亿。
回转寿司、烤肉、石锅拌饭,皆有浓郁异国风情,且适配多元需求,兼具社交与性价比,是商场自带客流的热门业态。新上榜的争鲜回转寿司年内新开20+新店,闯入恒隆、万象城多个高端mall,首进苏州,新开全国首家现点鲜做门店、广州首家赛博门店;古鲁特烤肉自助餐厅,一年狂开300家,今年7月“18省59+新店”上场。
观察点
电商冲击和消费习惯变迁,强粘性的高频消费业态与商场之间形成一个流量共生体。商场需要这些业态,提供维持整个商业生态系统活力的“血液,会主动为这类品牌提供更好的位置(如主入口、中庭)、更灵活租约条件,甚至共同策划主题活动。
而对品牌而言,商场为它们提供了稳定且优质的全时段客群、成熟的配套和天然的社交场景,是其完成品牌曝光、用户积累和体验升级的最佳线下平台。
关键词四:质感
从“流量思维”到“心智思维”,不再仅追求曝光,而是构建“被用户记住”的终极护城河。
国民品牌的森马Semir基于大众消费群体日常生活场景的品质穿着需求,今年再次升级品牌战略,提出“再造新常服”概念,以更高质价比的产品与全新购物体验,从“人—货—场”重新诠释当代消费者的穿衣理念。
从服装产品的舒适面料、款式、基础功能、风格和搭配等角度进行全面升级,森马Semir让“新常服”兼具“时尚+个性趣味+百搭+质价比”的多重属性,满足当代消费者的品质生活美学追求,让日常着装“不设限”。
从“满足功能”到“创造价值”:商品不仅是工具,更是情感、文化与生活方式的载体。
当下潮流数码的AI化正呈现全品类渗透、场景体验深化等鲜明趋势,改变了用户与数码产品的交互方式。ASUS华硕智汇家,2025年新覆盖上百家城市,2026年响应国家首店经济和AI智能消费新场景新业态,积极开拓,通过智汇家覆盖一二级城市,落位重点城市的核心商圈的高端地标;打造下沉市场首店首发的AI智能数码新场景体验,华硕智汇家以“科技融入生活肌理"为设计哲学,以AI智能为核心,构建电竞、消费智能、商用及国产化、专属定制四大生态,通过销服一体,打造专属您的智能管家,提高顾客服务体验,为门店引流并增加商场停留。
养生年轻化,让国内的“脆皮青年”们为之疯狂。追风而行,各类养生品牌规模扩张。乐摩吧,中国最大的机器按摩服务提供商,首创智能按摩空间,将定制化按摩服务与沉浸式休闲体验深度融合,针对不同消费场景打造兼具功能性与舒适性的专属服务区域,进一步增强了消费者粘性。12月3日,正式登陆港交所,开盘大涨62.00%,市值36亿港元。
从“广泛覆盖”到“精准深耕”:“小切口切入”,在细分场景或圈层建立深度连接,再寻求破圈。
“品质觉醒”时代,领军品牌们并非仅仅提供高品质产品,而是通过“情绪价值设计” ,提供了陪伴、收藏和圈层认同。今年,泡泡玛特以377亿美元市值实现行业颠覆——超越美泰(以芭比,风火轮为代表)、孩之宝(变形金刚等品牌为代表)与三丽鸥(Hello Kitty等品牌为代表)三大巨头市值总和,呈现几何级爆发。
虽全球门店不及600家,但拥有首个全球性IP Labubu,其所属的"The Monsters"系列今年上半年贡献了公司总收入近35%。"泡泡玛特销售的是一种生活方式,消费者购买是因为他们想成为其中一部分。”
观察点
跟上新消费潮流,意味着领军品牌需要从“商品、服务供应商”转变为“生活方式提案者”和“圈层文化共建者”。不仅要敏锐捕捉趋势,更要沉下心来,围绕清晰的文化内核和精准的用户场景,构建系统性的长期竞争力。
02.
领军品牌的未来画像
属于中国领军品牌的又一次“大洗牌”尘埃渐定,这不是简单的新旧替换,是商业生态系统基于“效率”与“能量”法则的深度优化。
未来的商场,将不再是一个个品牌的物理集合,而是一个个强粘性社群、高频生活场景和沉浸式体验的有机聚合体。那些能够上榜的“最强开店王”,无论是逆袭的凯乐石,还是联名不停的好利来,或是引发全球潮玩的泡泡玛特,都证明了一个核心真理:注意力稀缺的时代,占领一个清晰的消费心智,远比占领一平方公里的货架更为重要。
望向前路,未来中国商场需要的领军品牌,已远不止是“能卖货的租户”,而是能与之共同进化、重塑线下价值的“战略共创者”。
“用户关系的主理人”:从交易节点到社群枢纽
成功的品牌需像泡泡玛特一样,通过IP、内容与活动,将消费者转化为有归属感的“玩家”与“收藏家”,让商场门店成为粉丝聚集、分享认同的线下圣地。这种情感联结能产生极高的复购率与停留时长,能不断为商场空间注入新鲜感与社交货币。
“空间价值的共创者”:从销售场所到体验发动机
品牌不仅需要拥有健康的单店盈利模型,能为商场贡献稳定租金与持续客流,如同瑞幸咖啡、蜜雪冰城以万店规模验证的极致效率;同时能主动参与商场“空间内容”的生产,通过独特设计、主题陈列与文化叙事,将其门店转化为吸引人流的目的地。
“多维格局的进取者”:从本土王者到时代标杆
商场看重的是品牌能否持续进化,并提升商场的整体能级。在本土市场,需像好利来通过高频次、高质量的联名保持品牌热度;在全球化方面,需如安踏集团通过多品牌矩阵展示运营厚度,或像霸王茶姬、名创优品那样,在海外市场成功输出品牌模式与文化,反哺国内品牌势能。
江河奔涌,唯变不变。中国领军品牌的洗牌故事,未完待续,与潮共进。
倒计时1天,2025赢商网大会将拉开序幕。【赢商网百强榜】,解码勇立潮头的TOP100零售商业地产企业、TOP100人气购物中心、TOP100中国领军品牌、TOP100新兴品牌;【金鼎奖】礼赞年度商业远航引领人物、年度商业价值典范项目、年度商业消费潮流品牌。
相聚黄埔江畔,我们共同叩问中国商业的未来。创变,是当下破局的勇气;而行,才是通往未来的定力。
点击预约,即可第一时间收到开播提醒↓


