赢商网百强榜
联合出品 · 赢商网 & 中城研究院
数据支持 · 赢商大数据 唐泽强
作者 · 苏珊 编辑 · 陈巧明
封面&头图来源 · 视觉中国
文中图片来源 · 除特别注明,均来自项目/品牌官方
”12月5日,“2025赢商网大会暨『赢商网百强榜』研究成果发布”在上海举办。
由赢商网联合中城研究院发起的『赢商网百强榜』正式发布:包含零售商业地产企业榜单、购物中心榜单(☜点击查看)、中国领军品牌榜单、新兴品牌榜单(☜点击查看),本篇为“2025年度零售商业地产企业综合实力TOP100”。
2025年,宏观环境呈现新特征:消费作为经济增长“压舱石”的政策定位更加明确,为商业经营提供了稳定的基础预期。同时,行业内部经历深刻变革——消费基础设施REITs扩募加速,为商业地产“投融管退”闭环注入活力;奢侈品消费经历压力测试后逐步回暖,但增长逻辑已然生变;线上渗透率趋于稳定,线下渠道的价值重塑进入深水区。
这一切,都预示着商业的竞争正从“规模扩张”转向“价值深耕”。
在此背景下,赢商网联合中城研究院,发布《2025年度零售商业地产企业综合实力TOP100》榜单。我们延续了科学、全面的测评体系,旨在通过规模性指标、成长性指标、金融创新能力指标、运营能力指标、招商能力指标及竞争价值指标等六大维度,全面评估企业的综合实力,梳理过去一年的得失,探寻未来一年的航向。
《2025年度零售商业地产企业综合实力TOP100》榜单测评维度:
1)规模性指标:通过已开业项目数量、体量等体现企业规模
2)成长/潜力性指标:通过近年开业量、未来筹开量等反映企业的增长潜力
3)金融创新能力指标:发行相关资产证券化产品体现金融创新能力
4)运营能力指标:通过项目出租率、客流情况反映企业的运营能力
5)招商能力指标:通过项目引入不同级别的品牌反映招商能力
6)竞争价值指标:通过项目进驻不同商业线级城市,不同级别商圈等反映区位价值与竞争优势
01.
致广大而尽精微:
宏大战略视野和精益求精的经营细节兼具
《中庸》有言:“致广大而尽精微。”——成大事既要致力于达到广博宏大的境界,又要深入到细微之处,将极致的功夫下到极深远处。
将这一古老智慧置于今日的商业图景中,“致广大”,意味着企业需具备宏大的战略视野:洞察消费变迁的长期趋势,理解资产价值的底层逻辑,在格局演变中精准卡位;“尽精微”,则要求企业回归运营的本质,在看似琐碎的日常中精益求精:从会员的一次点击,到店铺的一轮调改,再到空间的一处焕新,无不倾注心力。
无“广大”之格局,企业易迷失于当下竞争,陷入存量搏杀的“内卷”;无“精微”之耕耘,则所有宏大叙事终将是空中楼阁,无法落地为实实在在的现金流与资产价值。
纵观全年行业浮沉,一个贯穿始终的趋势愈发清晰:“致广大”的战略格局与“尽精微”的运营韧性,二者相辅相成,共同构成了企业穿越周期的必经之路,也是应对一切不确定性的终极答案。
头部规模企业:
从“规模扩张”到“深度运营”,
观察经济转型的核心样本
研究规模性企业,本质是理解现代商业的“系统力量”。它们不仅是市场参与者,更是行业基础设施和游戏规则的塑造者。凭借无与伦比的网络效应与成本优势,它们能定义标准、汇聚资源、抗御周期风险,成为经济生态中的确定性支柱。它们从“规模扩张”向“运营深度”的转型,更是观察中国经济从增量迈向存量时代的核心样本。
■ 华润万象生活:“商业力”霸屏
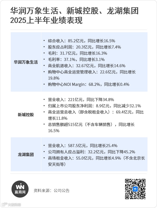
2025年上半年,华润万象生活核心业绩指标全线飘红:总收入同比增长6.5%至85.24亿元,毛利率提升3.1个百分点至37.1%,核心净利润以15%的增速突破20亿元(20.11亿元),韧性增长。
截至2025年6月末,华润万象生活在营购物中心达125座,其中53个项目稳居当地市场零售额榜首,104个跻身前三,优质商业霸屏。
内修精细化运营之“秀”——通过调改升级与分类施策深度激活存量资产价值,夯实盈利韧性
通过存量运营精细化、调改与分类施策的深度落地,华润万象生活上半年重奢项目零售额同比增长13.2%,稳健抵御传统奢侈品波动;非奢项目增速达26.4%(显著高于重奢),精准契合大众品质体验需求,实现双线增长。
外筑规模化扩张之“刚”——依托第三方拓展与新项目开业抢占优质稀缺资源,巩固行业龙头地位
上半年,华润万象生活新开4个商业项目——郑东万象城、顺德万象汇、遂宁万象汇和西安机场商业,以“高开业率+大体量”实现高品质入市,有效降低项目培育周期,快速形成经营贡献。
第三方接管项目通过精准调改实现低效资产快速转化,成为万象商业业绩增长的重要增量来源。 截至6月底,华润万象生活管理的第三方购物中心31个,占比24.8%,但收入及税前利润占比分别提升3.2%、2.5%至30.7%、23.9%。
二者协同形成“存量提质+增量拓界”的良性循环,驱动商业航道实现高质量增长。
■ 珠海万达商管:大象如何转身?
今年7月,在一波人事调整之后,珠海万达商管开启变革之路。
变革的第一步,是宣布了各类考核办法简化通报。据调研,珠海万达商管考核指标主要分为两类:一类以结果导向,如全口径收入、净租金收益等;一类以过程导向,如招商品牌质量、客流等。本轮变革主要是删减大量过程指标,集中考核结果指标,让一线因地制宜,找到提升结果指标的方法。
变革的背后,是珠海万达商管在以指标为纲的经营策略之下,在高线城市面临着激烈竞争之现实。
随着中国城市化进程的迅速推进,原来万达广场选址的新兴商圈已发展成熟,后来竞争者众多:
高线级城市是中国头部企业的必争之地,入市产品不断升级迭代;
华润、龙湖等企业深耕高线城市,在产品定位、品牌资源上更有优势。
永旺、荟聚、凯德等企业由于管理半径原因,只进驻高线城市,各有资源,差异竞争,后来居上。
基于此,高线城市存量项目的升级变革,万达势在必行。
虽在高线城市难题不小,但看向更广阔的下沉市场,万达无疑还是那个最强王者:明显的先发优势、信息壁垒、管理效率,万达下沉市场之王的地位仍没有挑战者。
■ 新城控股:商业板块成利润稳定器
新城控股商业规模稳步扩大。截至2025年上半年末,新城控股在全国141个城市布局205座吾悦广场,已开业及委托管理在营数量达174座,开业面积达1,608.14万平方米。
从经营性收入来看,得益于吾悦广场规模扩增以及出租率的回升,2025年上半年新城控股商业运营收入(含税租金收入)69.44亿元,同比增长11.8%,物业出租及管理业务的毛利贡献占比从去年同期的57.21%大幅提升至77.06%,毛利率高达71.2%,商业板块已成为新城控股利润结构的“压舱石”。年内吾悦广场运营稳健,客流总量达9.5亿人次,同比增长16.0%;总销售额超515亿元(不含车辆销售),同比增长16.5%,平均出租率达97.81%,保持较高水平。
从资产结构来看,新城控股的商业项目更多在下沉市场。
中国有数百个地级市,截至到2023年,中国14亿人口中近70%的比例居住在三四线城市,其中超过8.0亿人口居住在四线及以下城市。这意味着,庞大人口可能使得消费在这些被忽视的城市蓬勃发展,且在下沉市场上,如果以明显的代际差异产品进入,就会有明显的先发优势和竞争壁垒。
■ 龙湖:商业对集团的重要性日益增强
2025年上半场,龙湖的营业收入为587.5亿元,同比增长25.4%;拥有人应占溢利32.2亿元,剔除投资物业及其他衍生金融工具公平值变动影响后拥有人应占核心溢利为13.8亿元,同比上年降幅约为71%,主要因开发物业毛利率急剧恶化。
聚焦在运营业务板块(主要包括商业投资、资产管理),上半年运营业务不含税租金收入70.1亿元,较上年增长2.5%,商业、资产管理占比分别为78.5%和21.5%。运营毛利率为77.7%,较上年增长2.3%,其中商业、资产管理分别增长3.0%和0.5%。反差的数据对比中,龙湖的商业板块已成为龙湖业绩增长的“稳压器”。
截至2025年6月,龙湖商业在营商场为89座(包含75座重资产、14座轻资产),已开业商场建筑面积为943万平方米(含车位总建筑面积为1256万平方米),半年租金收入55亿元,较上年增长4.9%,整体出租率为96.8%。
面对行业变革,龙湖商业通过轻资产模式实现能力溢出。
高端商业:温和复苏
重奢商场在 2025 年内呈现经营逐步修复的态势,尤其在三季度,恒隆及华润高端项目整体已经呈现好于一般非奢商场的同比增速。
原因可能是,其一为国内消费整体复苏以及消费外流明显放缓,其二为奢侈品牌调整店铺布局、关闭低效店铺的同时升级扩建高效店铺,其三则为商场运营商持续主动调改、积极引入各类对客流及销售额有显著正面贡献的业态及品牌。
■ 太古:旗下高端商场零售额全部回正
太古地产公布2025年第三季度主要经营数据,显示集团在香港及内地的零售业务全面回暖,所有商场销售额录得正增长。
六年前,太古的商场是奢侈品黄金时代的图腾。六年间,太古的业绩曲线在公共卫生事件的影响下,波动着向前。增速顶峰出现在2021年,随后的2022年出现了下挫的大拐点。当“满铺”从增长奇迹变为生存底线,太古的胜负手已从空间占有转向业态革新与资产腾挪,一如聚龙湾太古里以开放式街区破局广州的重奢依赖,迈阿密资产出售回血支撑东南亚扩张……
为提升在北京市场的高尚零售领先地位,三里屯太古里北区现正进行租户组合化及装修工程,预计2025年底完成。毗邻三里屯太古里北区的瑜舍已于2024关闭,并正在重新发展以打造成为全球旗舰店的新零售地。
广州,是太古地产内地征途的起点,是梦开始的地方。一方面,稳住广州太古汇重奢基石。维持100%出租率的高端奢侈品矩阵(如LV、爱马仕),但通过地下层改造扩容美妆、运动品类,应对消费分流。同时,以21亿拿下北面的广州文化中心,建筑面积6.08万㎡使用期限40年。另一方面,差异化破局,以“潮流轻奢”的聚龙湾太古里,与重奢太古汇互补,规避天河商圈同质化竞争。
■ 恒隆:“撕裂”的成绩单,65岁企业的变革
截至2025年6月30日止六个月,恒隆集团及恒隆地产的总收入分别下跌18%及19%至52.02亿港元、49.68亿港元,核心矛盾直指物业销售“断崖式下跌87%”的困局。
单就租赁业务看,期内,恒隆核心物业租赁收入整体稳健,物业租赁收入为46.78亿港元,下跌3%;营业溢利为33.46亿港元,亦下跌3%。
7城增长、3城大跌,恒隆内地商场业绩的“断层”,揭露了更为深层的危机。增长极上,大连(+10%)、无锡(+8%)、昆明(+7%)等二线城市逆势上扬,显示消费下沉策略初显成效。
而武汉(-36%)、沈阳(-37%)两大“失血点位”,暴露非核心城市高端消费根基的脆弱。当“上海恒隆广场租户销售额跌8%”的警报拉响,恒隆意识到:仅靠一线城市已不足御寒。在业绩的一升一降间,其生存策略已悄然转向——断腕止血,押注高端商业租赁。
目前,恒隆正在推行“恒隆 V.3”策略。据官方,“恒隆 V.3”策略,侧重在现有项目所在地拓展业务,以高资本效益的方式,精选现有项目再投资,并全面提升顾客体验,进一步扩大项目规模、可见度及可达性。“希望通过善用及提升旗下资产的价值,实现投资回报最大化。“
换言之,“恒隆V.3”策略的核心是存量资产——内地9城、11个项目——价值最大化。这个策略背后,既有“一线城市缺乏新地的机会”的现实考量,亦有“负债率攀升”带来的经营压力。由于整体消费环境的变化,恒隆近年经营收入、利润双承压,负债总额数年连升。
早前7月末的中期业绩会上,恒隆就曾提到,目前33.5%的净负债比率已经差不多达到最高峰,未来将有下调空间。而另一方面,国内零售市场高增长时期已过,“开一家新商场就能赚钱”的时代也不复存在。“目前一线城市缺乏新地的机会,要发展需要找不同的方式。”
深耕型企业的进阶
深耕型企业,是指放弃广域撒网式的规模扩张,选择在特定区域或城市进行长期、密集的资源投入与价值挖掘,通过极致的本土化运营、深厚的情感联结与复利式的精耕细作,构建起难以被复制竞争壁垒的企业。
研究“深耕型企业”,在当前复杂多变的中国商业环境下,具有深刻的战略前瞻性和现实必要性,从“增量扩张”转向“存量精耕”时代下,在为“后规模时代”寻找商业理性的新锚点。
■ 粤海天河城集团:深耕华南、着眼全国,即将迈入而立之年
1996年开业的广州天河城,是业内公认的“中国第一MALL”和“商业神话”,也拉开了粤海天河城集团商业布局之路。发展至今,在即将迈入三十而立的里程碑时刻,粤海天河城已稳健进阶为深耕华南、着眼全国的区域型商业综合旗舰。
目前,该集团旗下共有七大购物中心,包括广州天河城、番禺天河城、北京路天河城以及动漫星城、粤海天地以及天津天河城、深圳天河城。这些项目大多位于城市核心地段,且多为沉淀已久的成熟期项目,成为各大城市商圈提档升级的核心力量。
在广州大本营,粤海天河城持续引领了品质商业、二次元、开放式非标特色街区潮流,是广州建设国际消费中心城市,打造世界级地标商圈(天河路-珠江新城)、具有世界影响力的岭南特色商圈(北京路-海珠广场)的深度参与者和见证者。
今年,广州天河城官宣并高效推进史上最大力度改造计划,为期三年(2024-2026年),覆盖购物中心内装、外立面及写字楼公共区域三大重点,其中广州天河城B1层历时三个月全面重塑,不仅以30多家“年轻力”新品牌、近100%开业率刷新商业坪效,更通过空间动线重构,让传统地下商业区蜕变为年轻流量磁场。
同时,这次重大改造也将作为集团的一次品牌形象升级和战略转型,体现出粤海天河城始终以主动迭代对抗周期、以运营韧性挖掘长期价值的商业逻辑和经营智慧。
■ 旭辉商业:轻资产战略实现质的飞跃
轻资产模式历经十年发展,目前已从依靠品牌输出的“稳赚通道”,转为考验可持续盈利与资产增值能力的“综合竞技场”。在“十五五”规划“需求牵引供给”的新发展逻辑下,行业核心赛道已从“增量扩张”转向“存量焕新”,轻资产拓展成为破局关键。
2025年,旭辉商业的轻资产战略实现质的飞跃,截至11月30日:成功签约或中标 7个全权委托管理项目,深度参与 10个管理咨询项目,并实现 1个轻资产项目的成功开业。
旭辉商业轻资产拓展,凸显战略聚焦、模式多元、产品创新的“定制化”特点。新签约的7个委托管理项目,不仅实现了从一线到强三线的梯度布局,更覆盖了TOD综合体、城市更新、年轻力街区等多元业态,标志着其轻资产业务已进入多元化与精细化并重的新阶段。
从轻资产项目的成功兑现,到产品线的标准化复制(如C+系列),再到复杂项目类型(TOD、城市更新)的系统性推动,旭辉商业的轻资产模式已超越了简单的管理输出,通过全维产品解题和全周期服务能力,逐渐成长为商业定制化服务专家。
■ 恒太商业:做定制型轻资产项目,向下扎根,向远方行
拥有近30年运营经验的恒太商业,自2015年起将轻资产输出作为核心发展战略,坚持“自下而上”的路径,从低线城市向高线城市稳步拓展。凭借灵活多变的商业运营能力与定制化运营的清晰定位,在市场中树立了独特优势。目前,恒太商业已在全国17个省份服务管理超过50个商业项目,与威海城投、湖北交投等二十余家国企建立了深度合作,打造了多个存量盘活标杆案例。
目前,恒太商业迭代推出了新一代产品线,持续推动业务升级。
新一代购物中心产品:超级恒太城
威海至海港湾(已开):由威海城投与恒太商业合作打造,总建筑面积12万平方米,商业面积6.5万平方米。项目位于威海市中心区海岸线,前身为威海老港码头,自2013年港口迁址后长期闲置,于2021年启动更新,2025年6月28日正式开业。通过“运营前置”策略,实现100%满铺开业,共引入126个品牌。开业首日客流达28万人次,日均客流5万(工作日)至10万(周末)。
新一代街区产品:T16街区
轻艺文街区——威海智慧谷T16街区(已开):由威海智慧谷投资运营有限公司与恒太商业合作打造,其中商业面积6万平方米,定位为T16艺文活力街区。于2025年9月30日开业,国庆期间吸引客流60万人次,单日峰值达15万。
轻文旅街区——荆门民主街(已开):由荆门城控与恒太商业合作打造,位于荆门老城中心,总建筑面积7万平方米,商业面积4.7万平方米,于2025年6月26日开业。项目以“老荆门记忆,新都市客厅”为定位,打造老字号美食与在地文化板块、新生活板块,活化工业遗产与红色文脉。开业5天客流突破87万人次。
02.
未来竞争格局之变
购物中心竞争关系转变与应对趋势
购物中心行业自2023年起市场竞争已进一步加剧,叠加消费端下滑影响,行业过往的市场竞争格局与竞争关系正偏离原有轨迹,催生了全行业对破局路径的探索需求。
消费人群及结构的变化,加剧了近五年购物中心行业外部竞争,进一步压缩市场空间:
一二线城市非标商业兴起,分流25-30岁年轻客群。
二三线城市本地自有品牌运营商凭借对区域客群的熟悉度,吸引30-40岁家庭客群。
三四线及以下城市电商覆盖全年龄段,进一步挤占线下市场。
奥特莱斯等行业竞争者则精准吸引具备消费意愿与能力的人群。
市场竞争环境变化直接影响购物中心实际经营,如超市撤租后的改造、品牌商务条件的调整、推广费用的缩减等。面对困境,购物中心招商、推广、营运三大核心业务线明确转变趋势,整体经营策略向 “百货化” 靠拢。
当前购物中心行业所处的调整周期具有特殊性,若继续沿用过去依赖人口红利与市场增量的粗放经营思维,将难以应对本轮深度调整。 因此,行业从业者亟真正回归以用户为中心的商业本质——构建具有持续互动能力的会员体系、数据驱动的精细化运营机制,以及具有文化认同感的内容场域。通过这三大方向的突破,实现从 “被动应对竞争” 到 “主动创造价值” 的转变,在行业寒冬中守住经营基本盘。
日本购物中心发展历程的启示
根据中金研究所,1980年代以来日本购物中心平均面积持续增长,特别是1995-2005十年间平均面积累计提升36%。20世纪90年代为日本购物中心开业高峰,年均开业数量可达百座;后续开业有所放缓,2000-2009年、2010年至今年均开业数量分别为80座、45座;与此同时,闭店数量自2019年来首超当年新开店数量,此后闭店数量持续提升,这亦导致2019年来购物中心总数连续 6 年下降。相应的,人均购物中心面积自2018年来亦基本趋于稳定,当前稳定于0.47平米/人。
就业态结构而言,2015年至今,在电商渗透率快速提升背景下,日本购物中心中的服务业态占比由17%逐步提升至21%,但零售业态仍占到6成左右。
对标日本经验,在购物中心形态功能稳定、城镇化率稳定、新增供给量下降的2000年代,购物中心零售额在社会零售总额中的占比相对稳定在约20%。
目前,日本购物中心供给达峰迹象明显,后续预计新开业与闭店均延续、内部结构持续调整。日本购物中心销售额驱动因素由新开店向同店增长切换。
切换到国内购物中心视角,在进入全面存量市场的当下,购物中心销售额增长主要是来自标杆项目的持续运营。
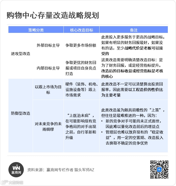
存量改造的精细化要求
当前,中国商业地产市场已走过高速发展期,面临着结构性转变:过去在从业者眼中,超过10年已是一个老项目了;而如今,“老项目”正变得遍地可见。这种存量化的趋势叠加消费市场的数据疲软,购物中心存量改造不再是"可选项",而是关乎生存的"必修项"。
改造对于一个项目而言,几乎是仅次于投资开发环节的一次重大投资。
在战略上需要定位,在财务上需要精细化规划。唯有符合回报率要求的商业改造动作,方是商业经营可以长期健康运行的根基。盲目追求没有回报的、标新立异的故事,终不能持久。
存量市场里每天都在出现小的转折点,必须致力于持续积累微小的优势,对时间、系统和复利表达出绝对的敬意。

