2025年12月跨境电商平台重要合规新政与节日营销指南
迈入2025年最后一个月,12月既标志着全年“收官之战”的到来,也是一年中最活跃的购物季之一。叠加感恩节余温、圣诞节高潮及新年倒计时,全球消费者采购意愿持续升温。与此同时,各大跨境平台密集更新合规政策,涉及日本商品安全法、欧盟EUDR、多国EPR、原产地标识、税务申报及物流标签等关键领域。以下为12月起生效或需重点关注的13项平台新规及节日营销节点梳理。
一、重点合规新政
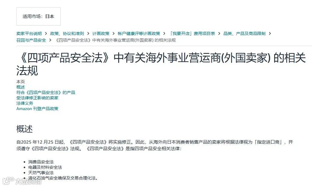
01 日本商品安全法新规:12月25日生效
2025年12月25日起,日本经济产业省(METI)修订后的四项商品安全法正式实施,明确将母婴玩具、电气设备、燃气用具等PS强制性标识产品的责任主体延伸至海外卖家。相关卖家须指定一名日本国内代理人(日代),并完成产品检测文件归档、标签信息更新等合规义务。亚马逊、速卖通等平台已发出提醒;未按时完成者,将无法在日本站点继续销售受影响商品。

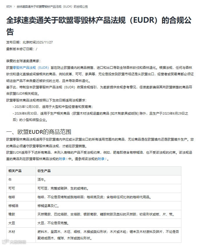
02 欧盟EUDR法规:12月30日或将生效
欧盟零毁林商品法规(EUDR)覆盖牛肉、可可、咖啡、棕榈油、大豆、木材、天然橡胶七大类及其衍生品(如木制家具、巧克力、皮革制品等)。大型与中型企业自2025年12月30日起须履行尽职调查义务,小微企业最迟应于2026年6月30日前完成注册与申报。近期欧盟理事会拟将大中型企业执行期延至2026年12月30日、小微企业延至2027年6月30日,最终以官方公告为准。平台已要求企业提交尽职调查声明(DDS)及验证编号[2]。

03 德国EPR续费:年底窗口期临近
为保障2026年度EPR合规服务连续性及数据申报时效性,卖家须尽快完成年度续费。德国包装法要求于12月25日前完成2026年预缴申报;逾期未续费将导致EPR注册号自动失效,影响旺季正常销售[3]。

04 亚马逊EPR代扣代缴:12月31日为关键节点
西班牙、意大利、比利时等国明确12月31日为EPR合规截止日——未提交有效注册号者,平台将启动强制代扣代缴,增加运营成本,并可能面临高额罚款及禁售风险。重点类目包括西班牙包装法与电池法、意大利WEEE、法国包装法与电池法。德国、瑞典、荷兰、波兰、爱尔兰暂不支持代扣代缴,卖家仍需自主完成注册[4]。

05 亚马逊原产地标识:12月15日前提交整改方案
美国国会众议院美中战略竞争特别委员会要求亚马逊明确标注所有在售商品原产国,并于12月15日前提交书面整改方案。目前已有卖家收到后台提示,须在10日内补全或修正原产国/原产地信息,避免旺季商品下架[5]。

06 美国站税务信息更新:12月30日前完成
亚马逊美国站要求卖家于2025年12月30日前更新税务信息,否则将触发销售权限暂停、商品下架或资金冻结等风险。2025年起,需申报税务信息的销售额门槛由5000美元降至2500美元,中小卖家覆盖范围扩大。卖家可通过“设置→账户信息→税务信息”路径查看并更新状态[6]。

07 Temu欧盟及英国标签新规:12月19日起执行入库拦截
Temu自12月起强化欧盟及英国市场进口商标签要求。自12月19日起,销往上述地区的商品若标签缺少进口商信息,将被实施入库拦截。卖家可扩展原有标签尺寸或新增独立标签,同步更新实拍图确保信息清晰可见[7]。

08 Temu CE标志质检升级:12月起全面执行
Temu自12月起对CE标志开展全面质检拦截,涵盖商品本体、外包装及电池丝印——任意一处CE标志变形或比例不符,系统将提示“CE标志不满足形状和/或比例要求”。无线电设备、无人机、机械类产品还需随附多语言符合性声明(EU DoC),卖家须上传含27国语种的纸质声明图片,平台将分阶段推进管控[8]。
09 速卖通说明书合规:纸质说明书成强制要求
速卖通明确要求:依据欧盟CE法规体系销售的商品,实物必须随附纸质说明书,属强制性合规义务。同时,凡涉及关键安全信息或使用限制的产品,相关内容须在商品页面提前告知,并随货完整提供说明书[9]。

10 美客多RFC税号上传:12月23日前完成
根据墨西哥新税规,自2026年1月1日起,平台须对卖家销售预扣所得税及更新增值税预扣政策。美客多已通知卖家其适用税率档位,并建议于12月23日前上传RFC税号,否则将按销售额36%预扣税费[10]。

11 Shopee店铺冻结机制:12月3日起执行
Shopee自2025年12月3日起,对持续存在高NFR(未履约率)或高LSR(延迟发货率)等履约违规行为的店铺实施冻结措施,冻结期间禁止接单与发货。卖家需提交整改说明及承诺函,经平台审核通过后方可解冻;二次违规将面临更严厉处罚[11]。
12 TikTok Shop美国运输标签新规:2026年1月起执行
TikTok Shop宣布,自2026年1月起,所有通过美国邮政服务(USPS)发货的订单,其运输标签须通过TikTok Shipping渠道购买并打印,外部平台生成的USPS标签将不再接受。卖家须于12月31日前完成调整,避免订单履约中断。其他非USPS承运商合作不受影响[12]。

13 SHEIN年末大促报名:12月17日截止
SHEIN平台年末大促及新品活动报名截至12月17日,活动周期覆盖至2026年1月4日。卖家可登录【卖家后台】-【营销活动】模块报名,享受平台站内外亿级曝光资源[13]。

二、12月全球节日营销节点
12月5日 泰国父亲节
泰国国王诞辰日即为父亲节,民众普遍以黄色为主色调表达敬意。选品建议:融入王室象征、传统纹样及黄色元素的工艺品与礼品[14]。
12月6日 荷兰圣诞节
纪念圣尼古拉斯,与圣诞老人起源密切相关。选品建议:圣诞装饰、派对用品、传统糖果、节日服装等[15]。
12月8日 绿色星期一
12月第二个周一,是继黑色星期五、网络星期一之后的重要购物节点。选品建议:鞋服、首饰、电子产品、家电、玩具及游戏等全品类促销[16]。
12月12日 双十二大促
在全球尤其是东南亚、拉美及中东地区热度持续攀升。选品建议:服饰、美妆、饰品、电子产品等,搭配限时秒杀、满减等强转化活动[17]。
12月18日 卡塔尔国庆节
卡塔尔官方建国纪念日。选品建议:融合国旗元素、沙漠纹样与现代设计的定制类商品,如手机壳、充电宝、家居装饰品等[18]。
12月21日 冬至
北半球白昼最短之日,中国、日本、伊朗等多国有庆祝传统。选品建议:围巾、手套、保暖毯等冬季用品;饺子、汤圆等节令食品[19]。
12月24–25日 平安夜/圣诞节
全球最重要公共假日之一。选品建议:圣诞树、彩灯、装饰品、烘焙工具、节日服装等[20]。
12月26日 节礼日
英国、加拿大、澳大利亚等英联邦国家公众假期。选品建议:全品类清仓促销,“节后大甩卖”主题突出[21]。
12月31日 年末大促/新年前夜
全球性跨年庆典节点,覆盖中东、东南亚、美国、日本及欧洲等主要市场。选品建议:派对用品、室内烟火、贺卡日历、饮料、游戏玩具等[22]。
步入12月,既是全年业务收官冲刺阶段,也是爆单黄金期。双十二、圣诞节、跨年等多重节点叠加,为品牌出海提供高增长机会。出海掘金,合规先行——持续关注平台规则动态,夯实合规基础,方能保障业务长期稳健发展[23]。


