超分子技术:化妆品行业的新一代“结构智能”路径
超分子技术已成为中国功效护肤领域最受关注的研发方向之一。它不再局限于“选什么成分”或“用多少浓度”,而是聚焦于“如何更聪明地使用成分”——通过调控分子间的非共价相互作用,优化活性物的稳定性、渗透性与释放行为。
国际与本土品牌加速落地
理肤泉:唯一共体超分子技术亮相进博会
理肤泉在第八届进博会以共体超分子【B5+红没药醇】为核心亮点,发布超分子家族新品。该技术由其联合诺奖科学家实验室独家研发,系目前全球唯一的共体超分子技术[2]。
理肤泉全新超分子系列产品
国际品牌持续加码
- 资生堂与杉海创新联合申请《超分子胶原蛋白-透明质酸钠共晶》专利(CN120289805A),提升皮肤吸收效率[3];
- 巴黎欧莱雅第四代胶原“小蜜罐”采用超分子包裹技术,将重组胶原蛋白粒径控制在100nm以内,突破大分子渗透瓶颈[3];
- 欧珀莱「时光锁紫绷带面霜」应用超分子自紧束技术,协同重组胶原蛋白与水解透明质酸钠,打开肌肤吸收通道[3]。
巴黎欧莱雅第四代胶原“小蜜罐”面霜
欧珀莱「时光锁紫绷带面霜」
本土企业实现从原料到产品的全链路突破
- 敷尔佳与杉海创新共建联合实验室,开发超分子葡萄籽油、白池花籽油及苦参碱杏仁酸三款原料,并推出对应精华与面膜产品[4];
- 丸美在弹力蛋白基础上引入超分子促导技术,提升其向真皮层的渗透效率[4];
- 溪木源采用超分子溶剂提取技术处理层孔菌原料,获得更高纯度活性物[4];
- 佰鸿集团推出“2026皮肤精准靶向超分子技术”,旗下绽媄娅球PDRN™超能霜通过微球化技术解决PDRN等大分子应用难题[4];
- 博乐达早在2015年即应用超分子水杨酸技术推出滋养调理面膜,是最早实现商业化落地的代表性案例[4]。
绽媄娅球PDRN™超能霜
博乐达滋养调理面膜
新锐力量借力技术定制构建差异化
UNILIPO、野兽代码等新锐品牌依托定制化研发合作,独立构建超分子结构,以技术定义产品个性[5]。
超分子技术的科学根基与产业化逻辑
超分子技术源于1987年获诺奖的“超分子化学”,核心是分子间通过氢键、范德华力、静电作用等非共价键可逆结合,形成具有特定功能的有序聚集体,被喻为“乐高化学”[6]。区别于传统共价键修饰的“永久雕刻”,它更像编排一场动态戏剧——不改变分子本体,仅通过环境设计引导其智能组装与响应[6]。
该技术在中国近十年兴起,受三大因素驱动:
① 底层科学持续突破(2016年分子机器、2025年金属有机框架再获诺奖),叠加高分辨成像等表征工具成熟,使结构“看得见、测得准、控得住”;
② 行业对“更高效、更温和、更智能”产品的迫切需求,催生对已知成分进行“结构性升级”的现实路径;
③ 化妆品作为应用型产业,在法规与研发可控前提下,超分子提供了一条成本更低、周期更短、功效可验证的创新通路[7]。
产业链协同推动技术纵深发展
图片来源:The Nobel Foundation
技术平台:杉海创新构建六大核心技术体系
杉海创新自2017年起系统布局,已建成涵盖超分子共晶、NaDES定向萃取等在内的“智组装”平台,开发超分子水杨酸、传明酸扁桃酸等原料,并与欧莱雅、资生堂、宝洁、敷尔佳等展开产品合作[8]。
杉海创新核心技术
原料巨头:华熙生物内化技术并持续专利布局
华熙生物将超分子技术融入产业链,如润百颜INFIHA英菲智配玻尿酸技术含超分子包裹体系,珂岸部分产品应用超分子水杨酸;2024年8月获“超分子结构、制备方法及其应用”发明专利授权(CN202310852646.1)[9]。
国际集团:欧莱雅以开放创新+战略投资整合生态
欧莱雅自2021年关注杉海创新,2023年完成战略投资,将其“超分子智组装”平台纳入全球供应链。超分子烟酰胺与水杨酸复配体系已完成开发,预计2026年正式上市[9]。
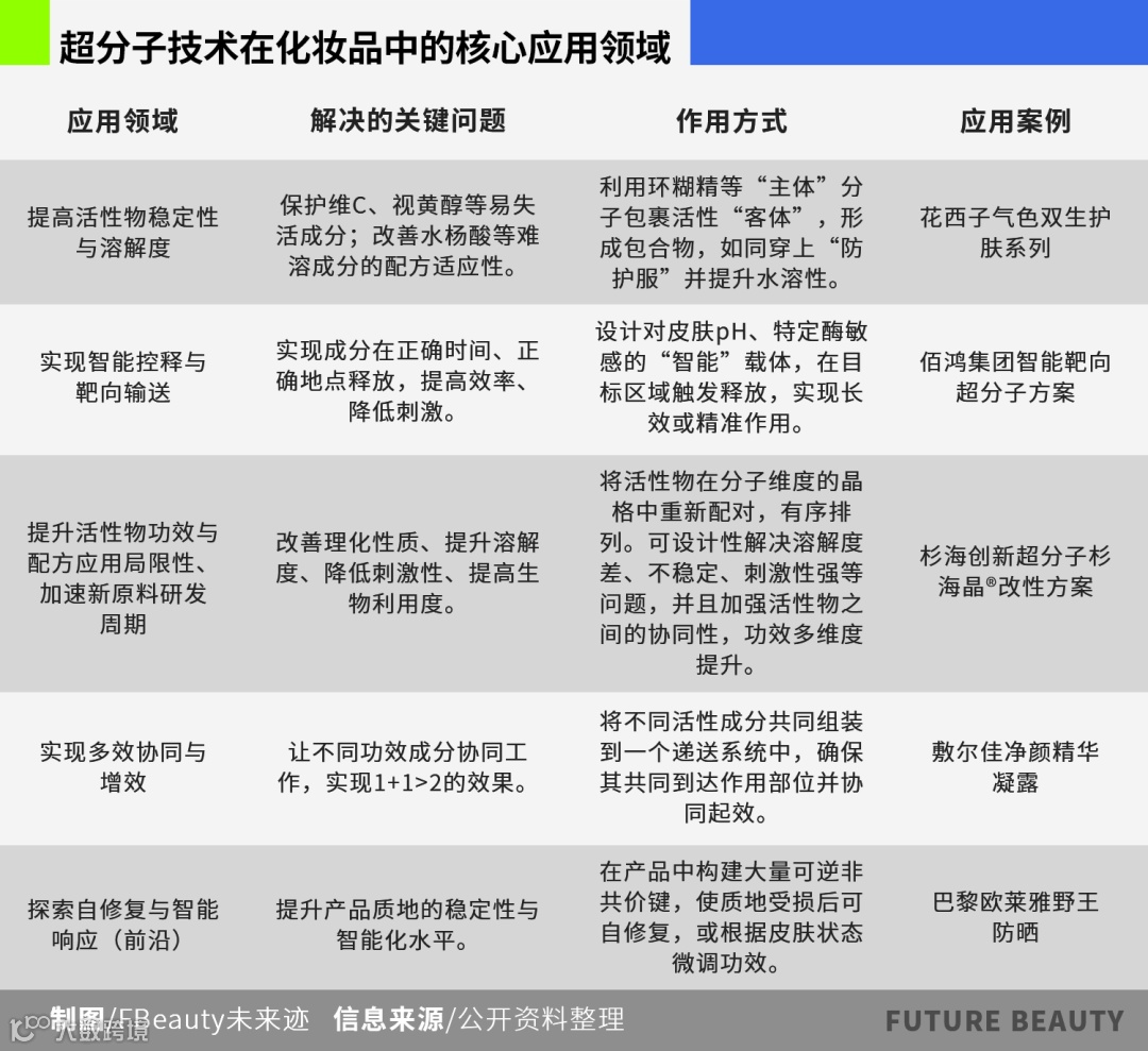
三大核心应用方向与行业挑战
当前超分子技术正围绕三大方向系统性破解行业痛点:
① 改善配方基础物性(如质地、稳定性);
② 赋能活性成分智能递送(促渗、缓释、靶向);
③ 激活绿色可持续路径(如NaDES天然深共熔溶剂替代有机溶剂)[10]。
挑战一:真实场景下的功效稳定性存疑
技术优势在于广谱性——可依目标实现促渗、缓释或稳定等功能,但关键在于应用场景匹配。复杂配方体系与长期储存条件对生产工艺和质量控制提出极高要求。例如需对低添加量高活性成分(如抗氧化剂)提效,或对强刺激成分(如果酸)实现可控缓释[11]。
挑战二:面向消费者的科学传播门槛高
“超分子”是分子组合方式而非新成分,消费者更关注实际效果、肤感与性价比。当前传播多停留于名词宣传,缺乏对其“如何让产品更好用、更有效”的具象解释,易导致信任损耗[12]。
挑战三:行业标准与验证体系尚未建立
部分品牌存在将“原料技术”等同于“功效升级”的误区,缺少结构稳定性对比数据及人体功效测试报告,证据链断裂。杉海创新强调:“真正的超分子,是‘看得见’的科学,应具备从分子设计、结构鉴定到配方稳定性及功效数据的完整证据链”[12]。
未来三大演进趋势
1. 推动精准护肤与智能护肤迭代
超分子提供分子层面可编程工具,使活性成分实现高效、温和、靶向递送。研发重心正从“选用成分”转向“设计行为”,跨学科协作与平台-品牌联合开发成为主流路径[13]。
2. 加速绿色化学与可持续发展
NaDES等天然超分子提取技术,以低毒、可降解组分替代传统有机溶剂,实现植物活性物的高效绿色萃取,契合全球美妆可持续转型方向[13]。
3. 拓展跨品类创新边界
该技术本质是调控分子时空行为,已在头皮护理(促进发根沉积)、香氛(长效缓释留香)等领域显现潜力;远期或延伸至大宗原料改性、智能响应型包材开发等新场景[13]。
超分子技术站在十字路口:一条通向以解决实际问题为导向的扎实创新,另一条则可能滑向概念透支与营销短视。其能否从热门概念沉淀为行业基石,取决于整个产业能否共建“三大支柱”——严谨的科学验证体系、真诚的消费者对话、开放的产业协作机制[14]。

