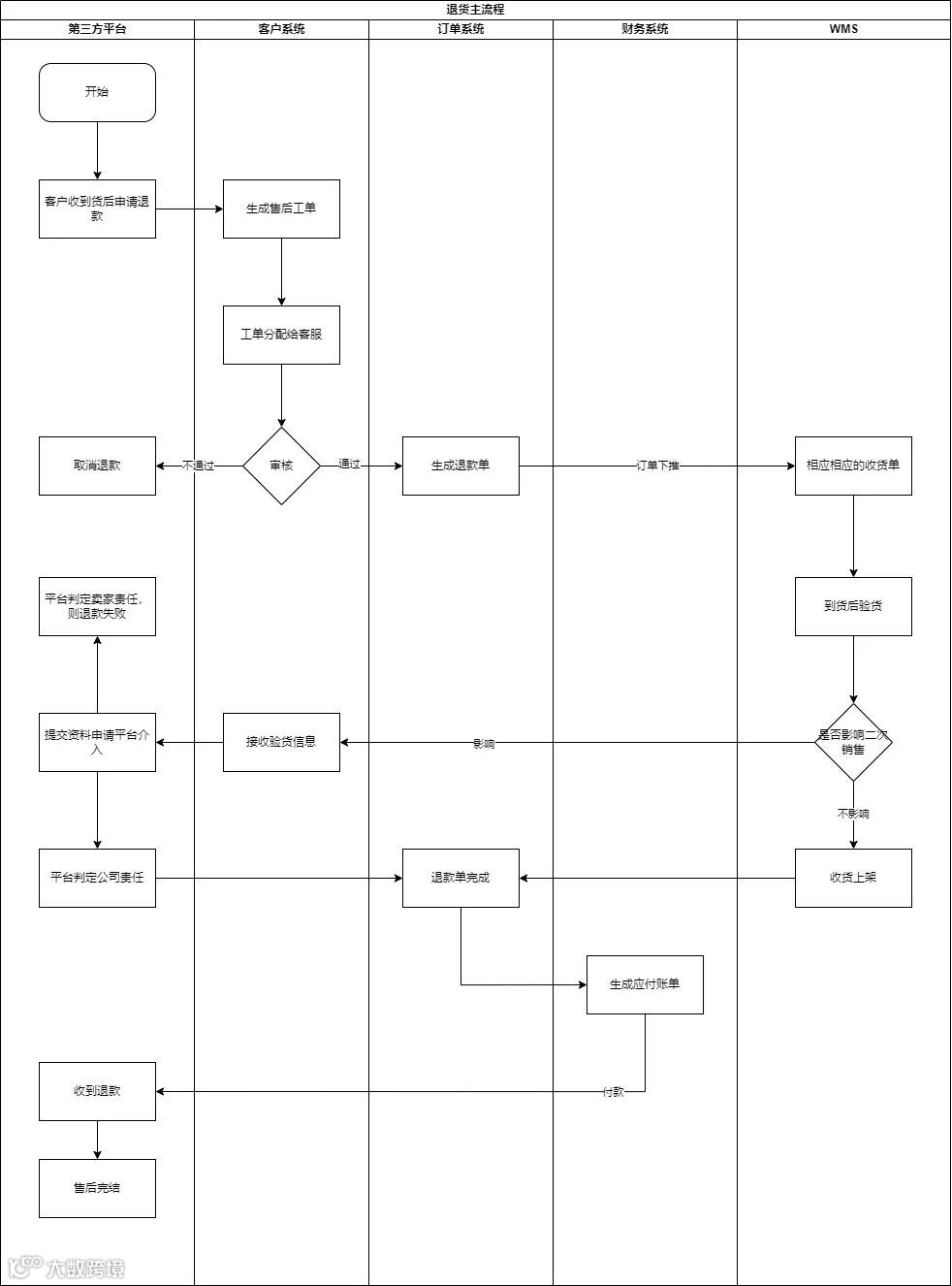
一、订单退款的主流程
以退款为例,退款的主流程如下:

二、订单售后的发起
按照淘宝的设计,退款申请有3种模式:
-
退款
-
退货退款
-
换货

客户发货售后,需要选择相应的售后类型,不同的售后类型在公司的处理流程不一致。
三、客服处理
客户申请退款,并不会直接变成退款单,而是客服先会介入,与客户沟通后判断是否需要退款。

如果是电商公司的话,这里就会有一个问题,加入每天几百上千个售后单,都需要客服介入吗?客服不得忙死。
所以系统也会最一层过滤,一些常见的退款要求,就不需要客服介入,直接退款。
如:客户下单,但是订单还没有下推到仓库,此时客户申请退款,系统就直接把钱退给客户,不需要经过客服介入,财务审批等流程。
当客户和客服无法协商的时候,就会引入平台方做最终的决策。
以淘宝为例:超过7天无理由退款期限,客户申请退款,客服认为客户已经使用了货品,影响了二次销售不能退款,此时就会引入淘宝客服做处理。
四、退款单
一旦客户介入,判定需要公司退款后,客服工单就生成了退款单。销售单和退款单的关系为:1:N。
售后有一种特殊情况就是退换,退换有2种设计模式,如下:
-
退货后重新发货:这种模式最简单,不需要最更多的功能设计。客户申请退款退货,仓库签收退货的产品后,客户再重新下一个单。
-
退货不退款:用户退货,仓库签收退货产品后,然后补发一个0元。
换货通常只能更换同一属性,不同子属性的产品。
如:客户不喜欢白色衣服,需要更换成红色,这种情况是允许的。如果客户买的是白色衣服,需要从XL换成XXL,这种情况是否允许更换视业务而定。
退换的订单在系统中的最好的处理方式,是作为一个0元的销售单处理。
这就引发了另一个问题,这种补发单可以申请售后吗?如果申请退款,怎么退呢?
这里留下这个小问题,给到大家思考,这里帮助大家思考一下:如果你是客户,如果商家补发了一个次品,你是否希望继续申请售后?
上述说的是退款的流程处理,但是退款后的财务、优惠分摊、库存、虚拟产品的退款等等方面都需要考虑。
这里重点说一下优惠分摊,其余的网上资料比较多,就不做过多的赘述。
以多层级的优惠分摊为例:
在国内的电商,营销是一个非常复杂的模块,营销的优惠活动也分层级。如:店铺层面的优惠、平台层面的优惠。

首先需要确定营销活动的权重,店铺活动>平台活动,用户是先享受店铺活动优惠,在享受平台活动优惠。
以上表格为例:
用户在购买“小米6手机”和“华为手机”后,需要支付的钱:1000+1200-200=2000
然后再购买Iphone11,需要支付的钱:2000+2000-400=3600
在第一次活动的优惠分摊后,各产品需要支付的钱:
小米6手机:1000-1000/(1000+1200)*200=909.09
华为手机:1200-1200/(1000+1200)*200=1090.91
Iphone11手机:2000
第二次活动的分摊后,各产品需要支付的钱:
小米6手机:909.09-1000/(1000+1200+2000)*400=813.85
华为手机:1090.91-1200/(1000+1200+2000)*400=976.62
phone11手机:2000-2000/(1000+1200+2000)*400=1809.52
五、退货签收
退货签收就是仓库的收货,签收组用PDA扫描包裹的面单,来进行识别是退货的包裹,还是其它正常入库的包裹。
大家可以注意一下,在淘宝上买东西退货了,卖家通常要求我们提供物流单号。
卖家会创建退货单;然后输入客户提供的物流单号;然后将订单下推给仓库;仓库用PDA扫描包裹的面单,就能够识别退货包裹了。
1. 无头包裹
无头包裹就是用户没有在前端申请退货,自己把货品邮寄回来。仓库无法识别这个包裹,无法判断包裹的归属。
针对这种情况,通常有2种处理方式:
-
通常是仓库把信息反馈给业务,业务确认情况后,创建一个退货单,下推到仓库。仓库生成一个退货入库单,直接签收。
-
仓库直接签收无头包裹,签收完成后。在上游系统生成一个退货单,这个退货单的基本信息、退货人等信息需要业务方去补充。
可以根据自身公司业务,选择合适的无头包裹处理方式。
2. 退货的商品有误
在实际退货过程中,仓库收到的货五花八门,很有可能客户退回来的商品与退货单中的商品不一致。
这种情况一般都需要客服介入,和客户去沟通。这个错货是由公司退回给客户,客户重新邮寄;还是其它的处理,就看客服的协商结果。
六、相关财务处理
所有的业务处理结果,最终会在财务体现和处理,销售单据的夜同样如此。
退款的话有一个退款单据,仓库把退回的商品签收后,生成应付账单,财务把钱退给客户。
在这个过程中财务退款的金额与仓库签收商品的,以及商品金额是需要核对上的,如果对不上就需要产生问题账单。
七、总结
这只是介绍了一个简单的销售单的流程介绍,没有介绍到仓库门店模式公司的售后业务,海外仓的售后业务。
退款的业务,以及业务处理并不复杂,复杂的点在于关联的业务,如上面介绍的优惠分摊的拆分,还有销售计划的影响、员工的提成计算、相关报表的统计等等。
这就是本文分享的内容,希望对你有所帮助。

