这是我的第329篇Ai笔记,本篇2158、累计笔记557166
【彩蛋提示】文末给你准备了Gemini 3 Pro上车与实战手手册,帮你轻松玩转这个AI“许愿池”!在公众号回复【G3】,立即获取!!
引言.
这几天,全球 AI 圈简直是杀疯了。
前脚 GPT-5.1 和马斯克的 Grok 4.1 刚秀完肌肉,后脚国产大模型也集体爆发:阿里千问、蚂蚁灵光竞相炸场,字节跳动的 Trae 更是用“Solo”模式惊艳了代码圈。
就在这“神仙打架”的白热化时刻,谷歌终于按捺不住,甩出了它的压轴王炸——Gemini 3。
这场面有多大?就连竞争对手 OpenAI 的 CEO 山姆·奥特曼和马斯克,都罕见地第一时间发来“贺电”。
这就好比手机圈发布会,苹果和三星的老板突然跑来给小米点赞,场面一度非常魔幻。
在看完官方演示和首批内测数据后,我只能说:谷歌这次是“钮祜禄·谷歌”。
Gemini 3 Pro 不仅在各项跑分上把 GPT-5.1 和 Claude 3.5 拍在沙滩上,更重要的是,它带来了一种全新的交互方式——Vibe Coding。
思考.
什么是 Vibe Coding?
在过去两年里,我们一直在学习“提示词工程”(Prompt Engineering)。我们像是在学一门晦涩的咒语,必须小心翼翼地调整语法、结构,生怕 AI 听不懂。
但 Gemini 3 的出现,宣告了“咒语时代”的终结,我们正式迎来了 “Vibe Coding”(氛围编程/直觉编程) 时代。
“Vibe” 是一种感觉,一种氛围,一种直觉。
以前: 你需要告诉 AI “用 HTML5 和 CSS3 写一个响应式网页,导航栏高度 60px,背景色 #FFFFFF...”
现在: 你只需要说 “给我整一个苹果官网那种性冷淡风的页面,要那种词汇匮乏的高级感”,它一分钟就给你一个成品(这是它给我的产品——钛砖The Brick设计的苹果风官网界面):
在 Vibe Coding 时代,代码是隐形的,技术是透明的。你不需要懂编程逻辑,只需要有审美的直觉和产品的想象力。你只管负责“想要什么感觉(Vibe)”,剩下的实现细节,Gemini 3 全包了。
这不仅仅是效率的提升,更是创造力的平权。
那么,Vibe Coding 真的有那么神吗?
今天,我实测了 7 个 脑洞大开的场景,带大家看看:当 AI 开始懂你的“直觉”,世界会变成什么样?
Ai+
7 个核爆级实测,人人都是“全栈工程师”
从复刻爆款 App 到生成复杂物理模拟,Gemini 3 的表现让人头皮发麻。
1. 像素级复刻:一键生成“小红书”
我直接截了一张小红书网页版的图丢给 Gemini 3,只说了一句:“复刻它。”
结果: 不到 30 秒,一个布局、配色、甚至卡片流瀑布流效果都一模一样的“小红书”网页就出来了。这不是一张图,而是真实可输入搜索词、可滚动的,连UI交互都还原了。
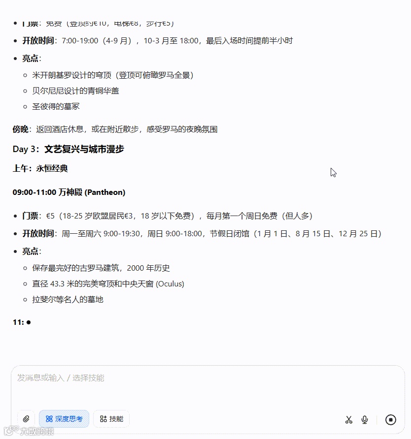
2. 生成式 UI:重新定义“旅游攻略”
这是谷歌这次最想展示的 “生成式 UI” 能力。
指令: “为我规划一个详细的罗马三日游行程并以一个网页呈现。”
以前的 AI: 给你吐出一大段密密麻麻的文字列表。
Gemini 3: 它直接生成了一个交互式的网页!
在这个网页里:
- 日程表是可以拖拽调整的。
- 景点地图是可以点击查看详情的。
- 甚至集成了照片预览和预算估算器。
它给你的不再是建议,而是一个可以直接用的产品。
3. 全栈开发:一句话生成 SNS 社区
我只给了它这一行字:“请帮我生成一个 SNS 社区”。
结果: 它真的给我搭了一个!发帖、点赞、评论区、个人主页一应俱全。这就是 Vibe Coding 的恐怖之处——一句话,系统级交付。
4. 终极缝合:复刻微信 + 嵌入 AI 修图
这个案例我把难度拉满了。我让它复刻一个微信电脑版,这是我随手甩给它的截图:
我要求它加入两个“变态”功能:
1. 内置 AI 对话。
2. 嵌入 P 图助手,要在聊天框里直接发图就能修图。
结果: 震撼。
两轮对话的优化过后,它不仅还原了微信的聊天界面,还真的在里面集成了图像处理能力。
这里它实际上调用了谷歌的Nano Banana (Gemini 2.5 Image) 模型,实现了在聊天窗口内直接对图片进行像素级的修改和编辑。
5. 多模态教育:英语书变“刷题神器”
我随手上传了一本英语口语教材。
指令: “根据这本教材生成一套 100 道题的互动测试题。”
结果: 它识别了书中的知识点,瞬间生成了一个在线刷题 App。做对有奖励动画,做错有解析。家长和孩子看到这个功能,估计要笑醒(或者哭晕)了。
6. 物理模拟:核聚变反应堆
我让它玩点硬核的:“一句话生成核聚变反应模拟器,要带音效。”
结果: 它生成了一个极为炫酷的粒子系统,模拟了托卡马克装置中的等离子体流,配合着嗡嗡的电流声,科技感拉满。这也印证了它在科学可视化上的强大能力。
7. 游戏开发:手搓“消消乐”
最后,不需要懂游戏引擎,不需要写逻辑判断。我告诉它:“做一个三消游戏,要那种果冻质感的音效和特效。”
结果: 它很快就写出了消除逻辑,我又细化了一下提示词,它还给我配上了消除时的连击特效和解压音效。以前要手搓一周的活,现在我喝口水的功夫就搞定了。
虽有瑕疵,但未来已来
虽然 Gemini 3 Pro 强得离谱,但在实测中我也发现了一些Vibe Coding 目前的局限:
- 复杂逻辑的稳定性: 在生成像微信这样极度复杂的系统时,偶尔会出现按钮点击无反应或逻辑冲突的情况,需要进行二次修正。
- 算力开销: 生成这些复杂的交互式 UI 速度虽然快,但在某些低配置设备上运行生成的代码时,偶尔会有卡顿。
但瑕不掩瑜,它已经把从想法到产品的距离,缩短到了几秒钟。
三句话.
今天就分享就到这吧,最后用三句话总结一下:
Gemini 3 的发布,标志着 AI 编程工具从副驾驶升级到了主驾驶,Vibe Coding 将彻底改变我们创造数字产品的方式。
在这个时代,审美、想象力和提问的能力,将取代代码语法,成为新一代创造者的核心竞争力。
普通人一定要尽快上手像 Gemini 3 这样的新模型,因为这可能是你离“一人公司”和“技术自由”最近的一次机会。
🎁干货彩蛋:Gemini 3 上车指南🎁
看完手痒了,想知道国内怎么玩?怎么免费or低成本用上Gemini 3 Pro?Vibe Coding 的指令怎么写?
我为大家准备了一份《Gemini 3 上车与实战手册》PDF(含Gemini 3 免费 / 低成本体验全攻略及50 个高能 Vibe 指令)。
在 “我的 AI 笔记” 公众号后台回复 【G3】,即可立即获取!

