本文深入分析C++模板编译的核心机制,通过代码示例展示模板如何转化为非模板代码。重点阐述特化(Specialization)、实例化(Instantiation) 和隐式实例化算法。详细说明嵌套模板的编译过程,结合代码示例、列表、表格和流程图揭示编译器内部工作原理,包括实例化缓存和特化匹配算法。
目录:
-
1. C++模板的核心挑战 -
2. 模板代码与非模板等价代码对比 -
3. 嵌套模板的编译过程 -
4. 模板编译的两阶段翻译 -
5. 特化(Specialization):提供特定蓝图 -
6. 特化匹配算法详解 -
7. 实例化(Instantiation):蓝图生成具体代码 -
8. 隐式实例化的编译器算法详解 -
9. 实例化缓存机制 -
10. 嵌套模板实例化算法 -
11. 总结:模板的核心价值与代价
1. C++模板的核心挑战
C++模板实现编译期泛型编程。核心挑战是将一份泛型蓝图根据实际使用生成多份具体代码。编译器必须在编译中期完成此代码生成过程,而非简单文本替换。
2. 模板代码与非模板等价代码对比
通过对比理解模板机制。以下展示函数模板和类模板的转换。
模板代码示例:
template <typename T>
T max(T a, T b) {
return (a > b) ? a : b;
}
template <typename T>
class Container {
T data[10];
int size;
public:
void add(T item) {
if (size < 10) data[size++] = item;
}
T get(int index) { return data[index]; }
};
int main() {
int m = max(5, 10); // 隐式实例化max<int>
double d = max(3.14, 2.71); // 隐式实例化max<double>
Container<int> intContainer; // 隐式实例化Container<int>
Container<double> dblContainer; // 隐式实例化Container<double>
intContainer.add(42);
dblContainer.add(3.14);
}
编译器可能生成的非模板等价代码:
// max<int>的实例化
int max_int(int a, int b) {
return (a > b) ? a : b;
}
// max<double>的实例化
double max_double(double a, double b) {
return (a > b) ? a : b;
}
// Container<int>的实例化
class Container_int {
int data[10];
int size;
public:
void add(int item) {
if (size < 10) data[size++] = item;
}
int get(int index) { return data[index]; }
};
// Container<double>的实例化
class Container_double {
double data[10];
int size;
public:
void add(double item) {
if (size < 10) data[size++] = item;
}
double get(int index) { return data[index]; }
};
int main() {
int m = max_int(5, 10);
double d = max_double(3.14, 2.71);
Container_int intContainer;
Container_double dblContainer;
intContainer.add(42);
dblContainer.add(3.14);
}
关键观察:每个不同的模板参数组合都会生成独立的代码实体。模板参数是类型系统的一部分,实例化是编译期行为。
3. 嵌套模板的编译过程
嵌套模板指模板参数自身也是模板实例的情况。这增加了编译复杂性,但遵循相同的基本原则。注意:这里讨论的嵌套模板是指Outer<Inner<T>>这样的结构,即模板参数是另一个模板的实例化结果。
嵌套模板示例:
template <typename T>
class Inner {
T value;
public:
Inner(T v) : value(v) {}
T get() const { return value; }
};
template <typename T>
class Outer {
T inner_obj; // T本身可能是Inner<U>
public:
Outer(T obj) : inner_obj(obj) {}
void process() {
std::cout << inner_obj.get() << std::endl;
}
};
// 使用嵌套模板
void test_nested() {
Inner<int> inner1(42);
Outer<Inner<int>> outer1(inner1); // 嵌套模板: Outer<Inner<int>>
Inner<std::string> inner2("Hello");
Outer<Inner<std::string>> outer2(inner2);
outer1.process(); // 需要Inner<int>::get()
outer2.process(); // 需要Inner<std::string>::get()
}
嵌套模板的编译特点:
-
1. 从内向外实例化:编译器先实例化内层模板,再实例化外层模板。 -
2. 参数完整性:需要完全实例化内层模板后才能确定外层模板的完整参数。 -
3. 依赖关系:外层模板的实例化依赖内层模板的实例化结果。
嵌套模板的非模板等价代码概念:
// Inner<int>的实例化
class Inner_int {
int value;
public:
Inner_int(int v) : value(v) {}
int get() const { return value; }
};
// Outer<Inner<int>>的实例化
class Outer_Inner_int {
Inner_int inner_obj; // 使用已实例化的Inner_int
public:
Outer_Inner_int(Inner_int obj) : inner_obj(obj) {}
void process() {
std::cout << inner_obj.get() << std::endl; // 调用Inner_int::get()
}
};
// Inner<std::string>的实例化
class Inner_string {
std::string value;
public:
Inner_string(std::string v) : value(v) {}
std::string get() const { return value; }
};
// Outer<Inner<std::string>>的实例化
class Outer_Inner_string {
Inner_string inner_obj;
public:
Outer_Inner_string(Inner_string obj) : inner_obj(obj) {}
void process() {
std::cout << inner_obj.get() << std::endl;
}
};
void test_nested() {
Inner_int inner1(42);
Outer_Inner_int outer1(inner1);
Inner_string inner2("Hello");
Outer_Inner_string outer2(inner2);
outer1.process();
outer2.process();
}
嵌套模板需要编译器维护模板实例之间的依赖关系。这是理解复杂模板代码的基础。
4. 模板编译的两阶段翻译
模板编译分为两个阶段,这解释了模板错误信息的复杂性。
第一阶段:模板定义检查
编译器首次解析模板定义时进行:
-
1. 检查不依赖模板参数的语法 -
2. 验证非依赖名称的存在性 -
3. 不检查依赖模板参数的代码逻辑
第二阶段:模板实例化检查
当模板被实例化时进行:
-
1. 将具体类型代入模板参数 -
2. 检查所有依赖模板参数的代码 -
3. 生成具体代码并验证其正确性
代码示例说明两阶段:
template <typename T>
void process(T value) {
helper(); // 第一阶段检查:helper()必须可见
value.foo(); // 第二阶段检查:T必须有foo()方法
unknown(); // 错误:unknown()在第一阶段就未找到
}
void helper() { /* ... */ }
struct HasFoo { void foo() {} };
struct NoFoo { /* 无foo方法 */ };
int main() {
process(HasFoo{}); // 正确:HasFoo有foo()
process(NoFoo{}); // 错误:第二阶段检查失败,NoFoo无foo()
}
5. 特化(Specialization):提供特定蓝图
特化是模板的定制版本,当模板参数匹配特定模式时使用。
全特化示例:
template <typename T>
class Wrapper {
T value;
public:
const char* type_name() { return "unknown"; }
};
template <> // 全特化:所有参数都指定
class Wrapper<int> {
int value;
public:
const char* type_name() { return "int"; }
};
template <> // 另一个全特化
class Wrapper<double> {
double value;
public:
const char* type_name() { return "double"; }
};
偏特化示例(仅类模板):
template <typename T>
class PointerWrapper {
T* ptr;
public:
const char* type_name() { return "generic pointer"; }
};
template <typename T> // 偏特化:针对所有指针类型
class PointerWrapper<T*> {
T* ptr;
public:
const char* type_name() { return "specialized pointer"; }
};
// 更复杂的偏特化
template <typename T, typename U>
class Pair {
T first;
U second;
};
template <typename T> // 偏特化:两个类型相同的情况
class Pair<T, T> {
T first;
T second;
public:
bool equal() { return first == second; }
};
6. 特化匹配算法详解
当编译器需要实例化一个模板时,它必须决定使用哪个模板定义(主模板、全特化或偏特化)。匹配算法基于模板参数推导和部分排序规则。
匹配算法步骤:
-
1. 收集所有候选模板:主模板、所有可见的全特化、所有可见的偏特化 -
2. 模板参数推导:尝试将实际模板参数与每个候选模板的模板参数进行匹配 -
3. 可行性检查:移除所有推导失败的候选,检查剩余候选的约束(C++20起)是否满足 -
4. 选择最特化的模板:如果只有一个可行候选,选择它;如果有多个可行候选,选择最特化的一个 -
5. 歧义检查:如果多个候选同样特化且无一个更特化,报告歧义错误
部分排序规则:模板A比模板B更特化,如果:
-
• 使用A的模板参数可以推导出B的参数 -
• 但使用B的模板参数不能推导出A的参数
匹配算法示例:
template <typename T> class Container {}; // 主模板
template <typename T> class Container<T*> {}; // 偏特化1:指针类型
template <> class Container<int*> {}; // 全特化:int指针
template <typename T> class Container<T[]> {}; // 偏特化2:数组类型
template <typename T, size_t N> class Container<T[N]> {}; // 偏特化3:已知大小数组
// 实例化Container<int*>
// 步骤1:所有候选都可见
// 步骤2:参数推导:
// - 主模板:T = int* ✓
// - 偏特化1:T = int ✓
// - 全特化:T = int* (全特化无推导) ✓
// - 偏特化2:推导失败(int*不匹配T[])
// - 偏特化3:推导失败(int*不匹配T[N])
// 步骤3:可行性检查:主模板、偏特化1、全特化都可行
// 步骤4:选择最特化:
// - 全特化比偏特化更特化(全特化匹配最精确)
// - 偏特化1比主模板更特化(指针类型比通用类型更特化)
// 结果:选择全特化Container<int*>
匹配算法流程图:
匹配算法的详细规则列表:
-
1. 全特化优先于偏特化:全特化是最具体的模板版本 -
2. 偏特化优先于主模板:偏特化比主模板更具体 -
3. 部分排序规则的关键点:比较两个模板的"特化程度" -
4. SFINAE的影响:在C++20之前,SFINAE影响候选可行性 -
5. 实例化点的重要性:匹配算法在实例化点执行 -
6. 依赖名称的延迟匹配:对于依赖模板参数的模板,匹配可能延迟
7. 实例化(Instantiation):蓝图生成具体代码
实例化是将模板转换为具体函数或类的过程。生成的实体参与链接并出现在目标文件中。
实例化方式对比:
|
|
|
|
|---|---|---|
|
|
|
template
|
|
|
|
|
|
|
std::vector<int> v; |
template class std::vector<int>; |
|
|
|
|
隐式实例化触发点:
-
1. 使用模板类创建对象 -
2. 调用模板函数 -
3. 使用模板类的静态成员 -
4. 获取模板类的大小( sizeof) -
5. 取模板类成员的地址 -
6. 使用模板类作为其他模板参数
显式实例化控制示例:
// header.h
template <typename T>
class Complex {
T real, imag;
public:
Complex(T r, T i) : real(r), imag(i) {}
T magnitude() { return std::sqrt(real*real + imag*imag); }
};
// 在实现文件中集中实例化常用类型
template class Complex<float>; // 显式实例化
template class Complex<double>; // 显式实例化
8. 隐式实例化的编译器算法详解
以下通过代码示例说明编译器处理模板隐式实例化的完整过程。
算法输入示例:
template <typename T>
class Calculator {
T last_result;
public:
T add(T a, T b) {
last_result = a + b;
return last_result;
}
T multiply(T a, T b) {
last_result = a * b;
return last_result;
}
T get_last() { return last_result; }
};
template <>
class Calculator<std::string> {
std::string last_result;
public:
std::string add(const std::string& a, const std::string& b) {
last_result = a + b; // 字符串拼接
return last_result;
}
// 注意:没有multiply方法
std::string get_last() { return last_result; }
};
void process() {
Calculator<int> intCalc; // 需要实例化Calculator<int>
Calculator<std::string> strCalc; // 使用Calculator<std::string>特化
Calculator<double> dblCalc; // 需要实例化Calculator<double>
int result1 = intCalc.add(5, 3);
int result2 = intCalc.multiply(4, 6);
std::string strResult = strCalc.add("Hello, ", "World!");
// strCalc.multiply("a", "b"); // 错误:特化版本没有multiply方法
double dblResult = dblCalc.multiply(2.5, 4.0);
}
隐式实例化算法的第一阶段:识别与查找
算法步骤文字说明:
-
1. 识别实例化点:编译器解析 process()函数时遇到Calculator<int> intCalc声明 -
2. 模板查找与收集:编译器在当前作用域查找所有名为 Calculator的模板声明 -
3. 参数推导与匹配:尝试将 int与每个候选模板匹配 -
4. 实例化缓存检查:检查是否已实例化过 Calculator<int>
隐式实例化算法的第二阶段:类定义实例化
类定义实例化详细步骤:
-
1. 生成类名:编译器生成内部名称表示 Calculator<int> -
2. 模板参数替换:将主模板中的 T替换为int -
3. 生成数据成员: T last_result;变为int last_result; -
4. 生成成员函数声明:创建成员函数的声明部分 -
5. 延迟实例化策略:函数体在首次调用时实例化 -
6. 符号表更新:将 Calculator<int>添加到当前编译单元的符号表
隐式实例化算法的第三阶段:成员函数实例化
成员函数实例化详细步骤:
-
1. 触发条件:代码中调用 intCalc.add(5, 3) -
2. 缓存检查:检查 Calculator<int>::add是否已实例化 -
3. 参数替换与代码生成:将函数模板体中的 T替换为int -
4. 二次编译检查:检查替换后的代码是否有效 -
5. 错误处理:如果检查失败,报告模板实例化错误 -
6. 代码生成与优化:生成函数的中间表示,进行编译优化
9. 实例化缓存机制
编译器内部维护一个模板实例化缓存(也称为实例化表或模板实例化记录),用于存储已经实例化过的模板实体,避免重复工作。
实例化缓存的关键特性:
-
1. 编译单元局部性:每个编译单元(.cpp文件)有自己的实例化缓存 -
2. 缓存键结构:缓存键包括模板名、模板参数列表、实例化上下文 -
3. 缓存内容:实例化的类/函数定义、生成的类型信息、成员函数的指针 -
4. 缓存查找过程:基于模板名、参数和上下文生成键,在缓存中查找
缓存键的生成:
缓存键是编译器用于唯一标识一个模板实例的内部标识符。其生成考虑以下因素:
-
1. 模板名称:模板的完全限定名(包括命名空间) -
2. 模板参数列表:包括所有类型参数和非类型参数的值 -
3. 实例化上下文:包括模板被实例化的作用域和访问上下文 -
4. 编译器内部状态:如当前的编译选项、目标平台等
缓存键示例:
对于模板实例std::vector<int, std::allocator<int>>,编译器可能生成类似这样的缓存键:
vector<allocator<int>>__std@@YAXHH@Z
实际实现中,编译器会使用名称修饰(name mangling) 技术生成唯一的内部名称。
实例化缓存的工作流程:
嵌套模板的缓存示例:
template <typename T>
class Inner { /* ... */ };
template <typename T>
class Outer { /* ... */ };
void test() {
Outer<Inner<int>> obj1; // 需要实例化Inner<int>,然后Outer<Inner<int>>
Outer<Inner<int>> obj2; // 重用已缓存的Outer<Inner<int>>
// 缓存中的条目:
// 1. Inner<int> 实例
// 2. Outer<Inner<int>> 实例
}
缓存清除与重用:
-
1. 实例化缓存在整个编译过程中持续存在 -
2. 当编译单元编译完成时,缓存被释放 -
3. 增量编译时,可能需要部分清除缓存
实例化缓存的重要性列表:
-
1. 性能优化:避免重复实例化相同模板 -
2. 一致性保证:同一编译单元内使用相同实例 -
3. 减少代码膨胀:相同实例只生成一次 -
4. 错误避免:防止因多次实例化产生的不一致
10. 嵌套模板实例化算法
嵌套模板实例化是基本算法的扩展,处理Outer<Inner<T>>这样的结构,其中模板参数本身是模板实例。
复杂嵌套模板示例:
template <typename T>
struct Value {
T data;
T get() const { return data; }
};
template <typename T>
struct Wrapper {
T wrapped;
// 注意:T可能是Value<U>,因此需要T::get()
auto unwrap() -> decltype(wrapped.get()) {
return wrapped.get();
}
void process() {
auto val = unwrap();
std::cout << "Value: " << val << std::endl;
}
};
// 使用示例
void test_complex_nested() {
Value<int> val1{42};
Wrapper<Value<int>> wrap1{val1}; // 嵌套:Wrapper<Value<int>>
Value<std::string> val2{"Hello"};
Wrapper<Value<std::string>> wrap2{val2}; // 嵌套:Wrapper<Value<std::string>>
wrap1.process(); // 需要Value<int>::get()和Wrapper<Value<int>>::unwrap()
wrap2.process(); // 需要Value<std::string>::get()和Wrapper<Value<std::string>>::unwrap()
}
嵌套模板实例化算法的流程图:
将这个大型流程图分解为三个相互关联的较小流程图,分别展示嵌套模板实例化的整体流程和两个主要步骤。
嵌套模板实例化整体流程图
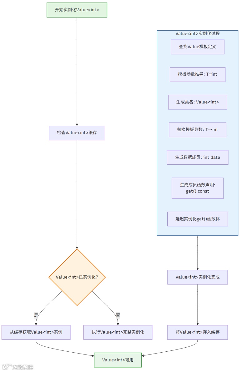
第一步:Value<int>实例化详细流程图
第二步:Wrapper<Value<int>>实例化详细流程图
流程图关系说明
这三个流程图展示了嵌套模板实例化的完整过程:
-
1. 整体流程图:展示嵌套模板实例化的高层次步骤和依赖关系 -
2. Value实例化流程图:展示内层模板实例化的详细过程 -
3. Wrapper<Value>实例化流程图:展示外层模板实例化的详细过程
这三个流程图相互关联:
-
• 整体流程图的步骤C对应Value实例化流程图 -
• 整体流程图的步骤D对应Wrapper<Value>实例化流程图 -
• Value实例化的输出是Wrapper<Value>实例化的输入
这种分解方式使每个流程图都保持清晰简洁,便于理解和展示,同时保持了完整的逻辑流程。每个流程图都有明确的输入、处理过程和输出,符合模板实例化的实际编译过程。
嵌套实例化算法的详细步骤列表:
-
1. 需求分析与分解:编译器识别需要 Wrapper<Value<int>>,分解需求 -
2. 从内向外实例化:先实例化 Value<int>,再实例化Wrapper<Value<int>> -
3. 依赖名称解析:在 Wrapper<Value<int>>::unwrap()中处理依赖类型 -
4. 成员函数延迟实例化: unwrap()和process()的函数体延迟实例化 -
5. 缓存与重用: Value<int>和Wrapper<Value<int>>被缓存以供重用
嵌套实例化的依赖图:
编译器内部维护依赖关系图,以下是嵌套模板实例化依赖关系的示意图:
嵌套实例化的关键挑战列表:
-
1. 循环依赖检测:检测模板之间的循环依赖关系 -
2. 递归模板实例化:处理递归模板实例化,如编译期计算 -
3. 深度嵌套的类型推导:处理复杂嵌套类型的推导
编译器优化策略列表:
-
1. 实例化深度限制:防止无限递归导致的编译器崩溃 -
2. 模板实例化合并:相同实例在不同上下文可能合并 -
3. 惰性实例化的粒度控制:平衡编译时间和内存使用
11. 总结:模板的核心价值与代价
C++模板机制提供强大的编译期泛型编程能力。其核心是延迟编译和按需生成。
核心价值列表:
-
1. 类型安全泛型:编译期类型检查确保类型安全 -
2. 零开销抽象:生成的代码效率与手写代码相同 -
3. 编译期计算:通过模板元编程执行编译期计算 -
4. 代码复用:单一模板支持多种类型
核心代价列表:
-
1. 编译时间增加:每次实例化都是小型编译过程 -
2. 代码膨胀可能:不同类型生成独立代码副本 -
3. 错误信息复杂:错误在实例化阶段报告,难以理解 -
4. 两阶段查找复杂性:增加了语言规则的复杂性
模板实例化算法的本质是编译器在编译中期执行的元程序解释过程。模板定义是元程序,模板参数是输入,生成的代码是输出。
关键机制总结列表:
-
1. 两阶段翻译:分离模板定义检查和实例化检查 -
2. 惰性实例化:按需实例化成员函数,减少不必要工作 -
3. 实例化缓存:避免重复实例化,提高编译效率 -
4. 特化匹配算法:基于参数推导和部分排序选择最佳模板 -
5. 嵌套实例化:从内向外处理复杂模板结构
通过深入理解这些机制,开发者可以更有效地使用C++模板,编写高性能、可维护的泛型代码,并有效诊断和解决模板相关的编译问题。

