在人工智能建模过程中,需对连续取值的随机变量进行刻画,例如产品售价、模型预测误差等,此类变量称为连续型随机变量。连续型分布是描述这类变量取值规律的核心工具,其作用相当于为数据构建概率地图,定量反映不同数值出现的可能性大小。
下面我们介绍人工智能里常用六种连续型分布。均匀分布适合无偏向的随机场景,正态分布贴合基础数据的常见规律,指数分布用来描述时间间隔,对数正态分布能处理大部分数值偏小、少数数值偏大的数据,学生 t 分布适合小样本分析,贝塔分布专门描述比例类数据,比如成功率、占比这类情况。
均匀分布
均匀分布(Uniform Distribution)记为 ,其概率密度函数为:
其中 为区间左端点, 为区间右端点且满足 。该分布的期望为 ,方差为 。均匀分布的概率密度函数曲线如下图所示。
均匀分布的核心特征为:在区间 内,所有取值的概率密度均相等,不存在取值偏向性。例如从区间 [1,10] 中随机选取数值,每个数值被选中的概率密度均为 1/10。
在人工智能领域,均匀分布的典型应用场景包括两方面。一是模型参数初始化,例如为神经网络权重赋值时,通常从 等区间内均匀抽取数值,避免初始权重波动过大导致模型训练不收敛;二是数据增强操作,例如对图像进行随机裁剪时,裁剪框的坐标从图像尺寸范围内均匀选取,通过增加数据多样性提升模型泛化能力。
实践过程中,需根据具体场景调整均匀分布的区间范围。模型参数初始化时,区间过大会导致模型训练过程中梯度爆炸或梯度消失,区间过小则会使模型参数更新缓慢;数据增强时,区间需严格匹配数据本身的维度范围,例如图像裁剪需确保坐标不超出图像分辨率边界。
正态分布
正态分布(Normal Distribution)记为 ,其概率密度函数为:
其中 为位置参数, 为尺度参数, 为随机变量取值。
代表正态分布的中心位置,即分布的期望 ,例如班级学生的身高数据通常围绕平均身高 分布; 为分布的方差, 为标准差,用于描述数据偏离中心位置的程度, 越小,数据越集中于 附近, 越大,数据离散程度越高。
正态分布的概率密度曲线呈对称钟形,左右两侧完全对称,且满足特定的概率分布规律:约 68% 的数据落在区间 内,约 95% 的数据落在区间 内,约 99.7% 的数据落在区间 内,该规律在人工智能数据处理中具有重要应用价值。正态分布的概率密度函数曲线如下图所示。
在人工智能领域,正态分布的核心应用场景包括两方面。一是数据标准化处理,例如学生考试分数、商品价格等不同量级的数据,需转化为均值为 0、标准差为 1 的标准正态分布,消除量纲差异对模型训练的影响,确保不同特征对模型的贡献度公平;二是模型误差分析,例如房价预测模型的预测值与实际值之间的误差通常服从正态分布,通过分析误差是否落在 区间内,可判断模型是否存在异常预测情况。
实践过程中,若数据不满足正态分布特征,例如存在极端异常值,可通过对数变换等方法将数据转化为正态分布;此外,利用 3σ 准则可快速识别异常数据,例如某学生考试分数与班级平均分的差值超过 5 个标准差,需进一步验证数据记录的准确性。
指数分布
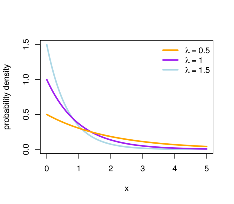
指数分布(Exponential Distribution)记为 ,其概率密度函数为:
其中 为速率参数,代表单位时间内事件发生的平均次数。该分布的期望为 。例如每分钟平均有 2 个用户登录应用程序,即 ,则两次登录事件的平均间隔时间为 分钟;方差为 ,用于描述事件间隔时间的波动程度。指数分布的概率密度函数曲线如下图所示。
指数分布具有无记忆性特征,即已等待时间不影响后续事件发生的概率,例如已等待 1 分钟未出现用户登录,后续等待 0.5 分钟出现登录的概率,与初始等待 0.5 分钟出现登录的概率一致。
在人工智能领域,指数分布的典型应用场景包括两方面。一是设备故障间隔分析,人工智能服务器的故障间隔时间通常服从指数分布,通过确定速率参数 ,可估算服务器的平均检修周期,保障系统稳定运行;二是用户操作间隔建模,用户在应用程序内两次点击操作的间隔时间符合指数分布,基于该分布可计算 10 秒内用户再次点击的概率,为界面响应策略设计提供依据。
实践过程中,需注意指数分布仅适用于无记忆性场景,若设备故障概率随使用时间增加而上升,例如手机电池老化导致故障概率升高,则不宜采用指数分布;此外,速率参数 可通过实际数据估算,例如统计 100 次设备故障间隔时间,计算平均值后取倒数即可得到 。
对数正态分布
对数正态分布(Lognormal Distribution)记为 ,其概率密度函数为:
其中 和 为参数,分别对应随机变量 取对数后 所服从正态分布的均值与方差。该分布的期望为 ,方差为 。对数分布的概率密度函数曲线如下图所示。
对数正态分布的概率密度曲线呈右偏形态,即大部分数据集中在左侧低数值区域,少数数据分布在右侧高数值区域,且取值始终为正数,适用于描述非负且存在极端大值的数据,例如人群收入分布,大部分人收入处于较低水平,少数人收入极高。
在人工智能领域,对数正态分布的核心应用场景包括两方面:一是收入与价格数据处理,分析某地区人均收入时,直接采用正态分布会因高收入人群的影响导致模型偏差,对收入数据取对数后转化为正态分布,再通过对数正态分布建模可提升分析准确性;二是产品销量预测,多数产品销量较低,少数产品成为爆款,对数正态分布可有效拟合此类销量规律,用于计算某产品销量超过 1000 件的概率,为生产计划制定提供参考。
实践过程中,若数据中包含零值,例如部分产品单日销量为 0,可采用 的变换方式处理。此外,对数正态分布的核心应用逻辑是先对数据取对数转化为正态分布,利用正态分布的分析方法完成计算后,再通过逆变换还原数据,该思路可降低复杂数据的建模难度。
学生 t 分布
学生 t 分布(Student's t-Distribution)记为 ,其概率密度函数为:
其中 为自由度,通常取值为样本量减 1, 为随机变量取值。该分布的期望仅在 时存在且等于 0,方差仅在 时存在且为 。学生 t 分布的概率密度函数曲线如下图所示。
学生 t 分布的概率密度曲线与正态分布类似,呈对称钟形,但尾部更粗,对异常值的包容性更强。随着自由度 增大,学生 t 分布逐渐趋近于正态分布,当样本量足够大时,可近似采用正态分布替代。
在人工智能领域,学生 t 分布的典型应用场景包括两方面。一是小样本数据的均值估计,例如仅采集 5 个零件的重量数据,需估算所有零件的平均重量,此时采用学生 t 分布比正态分布更准确,可降低小样本带来的估计偏差。二是两组小样本数据的差异比较,例如比较两种人工智能模型在 10 个测试样本上的性能指标,通过学生 t 分布可判断模型性能差异是否具有统计显著性,排除偶然因素的影响。
实践过程中,样本量小于 30 时建议采用学生 t 分布,样本量较大时可近似使用正态分布;自由度 的取值通常为样本量减 1,例如采集 8 个样本数据时,自由度 。
贝塔分布
贝塔分布(Beta Distribution)记为 ,其概率密度函数为:
其中 和 为形状参数, 为随机变量取值, 为贝塔函数,主要作用是实现概率密度的归一化。
参数 和 可分别理解为事件的成功次数与失败次数,例如抛硬币 10 次,6 次正面朝上、4 次反面朝上,此时 、 。该分布的期望为 ,对应事件成功的比例,例如上述抛硬币案例中,正面朝上的期望比例为 ;方差为 ,用于描述成功比例的波动情况。贝塔分布的取值范围始终在 0 到 1 之间,专门适用于描述比例或概率类数据。贝塔分布的概率密度函数曲线如下图所示。
在人工智能领域,贝塔分布的核心应用场景包括两方面。一是小样本比例估计,测试某人工智能模型的预测正确率时,仅采集 20 个测试样本,其中 18 个预测正确、2 个预测错误,即 、 ,通过贝塔分布可估算模型实际正确率的置信区间,相比直接计算 的点估计,结果更严谨。二是概率的动态更新,若初始未知某事件的发生概率,可先设定 、 ,此时贝塔分布退化为均匀分布,认为事件发生概率在 0 到 1 之间均匀分布,随着事件发生数据的积累,每出现一次成功事件将 加 1,每出现一次失败事件将 加 1,逐步更新分布参数,使估算的概率更接近真实值。
实践过程中,若无初始数据支撑,可设定 、 作为无偏初始假设。若存在先验经验,例如已知某硬币大概率公平,可设定 、 ,使初始分布更贴合经验认知。此外,贝塔分布仅适用于取值在 0 到 1 之间的比例数据,超出该范围的数据需选择其他适配分布。
Python 中连续型分布的使用方法
Python 中连续分布的期望与方差计算同样依赖scipy.stats库,且用法高度统一。使用整体流程未:先通过分布的核心参数实例化分布对象,dist = stats.分布名(参数1, 参数2, ...)。再直接调用 mean() 方法获取期望、var() 方法获取方差。对于一个具体的分布,除了计算期望和方差,还可以计算其他统计量,例如使用std()计算标准差,使用dist.interval(confidence)计算置信区间。此外,我们还可以调用核心方法来了解分布和生成样本:
-
计算概率密度和累计概率:分别使用 dist.pdf(x)和dist.cdf(x); -
求分位数: dist.ppf(p)(如 95% 分位数dist.ppf(0.95)); -
生成样本:生成 N 个样本使用方法为 dist.rvs(size=N)。
例如下面的代码演示了如何创建一个贝塔分布,计算其期望、方差和标准差,生成1000个样本,最后可视化概率密度函数和样本直方图。
from scipy import stats
import numpy as np
import matplotlib.pyplot as plt
# 1. 实例化贝塔分布(α=2,β=3)
beta_dist = stats.beta(a=2, b=3)
# 2. 计算期望、方差、标准差
mean = beta_dist.mean()
var = beta_dist.var()
print(f"期望:{mean:.4f} | 方差:{var:.4f} | 标准差:{beta_dist.std():.4f}")
# 3. 生成PDF数据与随机样本
x = np.linspace(0, 1, 200) # 贝塔分布取值范围[0,1]
pdf_vals = beta_dist.pdf(x) # 理论概率密度
samples = beta_dist.rvs(size=1000) # 1000个随机样本
# 4. 同一图绘制
plt.figure(figsize=(8, 5))
# 样本直方图
plt.hist(samples, bins=30, density=True, alpha=0.7, color='#7DDDFA', label='样本直方图')
# PDF曲线
plt.plot(x, pdf_vals, color='#9B7BDE', linewidth=2.2, label='PDF曲线')
# 期望线
plt.axvline(mean, color='#F9C74F', linestyle='--', linewidth=2, label=f'期望={mean:.2f}')
plt.xlabel('X', fontsize=11)
plt.ylabel('概率密度', fontsize=11)
plt.title('贝塔分布(α=2,β=3)', fontsize=12)
plt.legend(framealpha=0.9) # 图例半透明背景
plt.show()
运行上述代码后经打印期望、方差和标准差,并生成以下可视化图表。

