大数跨境
0
0

打工人的 AI 神器,编程和办公同时搞定,效率提升 300%!

打工人的 AI 神器,编程和办公同时搞定,效率提升 300%! 十二AI编程
2025-12-06
5
导读:你的代码和办公小助手
大家好,我是十二。专注于分享AI编程方面的内容,欢迎关注。另有 Cursor、Claude Code、Codex 的优惠渠道,欢迎私信。
前两天,发现了一款国产的 AI 编程插件,是商汤科技推出的产品,叫做代码小浣熊。
目前支持 VS Code、JetBrains、Android Studio,在插件市场中搜索 Raccoon 进行安装,安装后,通过下面的链接注册一个账号,登录后就能开始使用了。

https://www.xiaohuanxiong.com/login?utm_source=blmay87

同时,通过上面的链接,还能使用商汤科技的另一个 AI 产品,办公小浣熊。
光阴似箭,2025 年马上就要过去了,每到年底,老板总要求写各种年度总结,总结这一年做了什么,有哪些亮眼成绩。
要搁以前,得花好几天的时间在这上面,但现在,有了 AI,事情变得简单起来了。
办公小浣熊,用来写各种报告,再合适不过了。
办公小浣熊是商汤科技推出的 AI 办公助手。正以“功能一体化、操作零门槛、分析专业化”的核心优势,成为职场人破解数据办公难题的优解。
它能为用户提供一站式创作平台和知识管理空间,且作为一款深度融合 AI 大模型与文档编辑、数据分析场景的工具型产品,它已为数十万个人用户提供免费服务,并为 100+ 企业打造定制化方案,助力实现数智化升级。
通过下面这个链接直接使用:

https://www.xiaohuanxiong.com/login?utm_source=blmay87

主要有四大核心功能,我一个个介绍下。
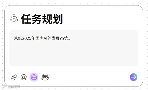
一、任务规划
输入你想做的事情,比如:总结 2025 年国内 AI 的发展态势。
点击发送键,小浣熊会先问你几个问题,按选项回答。
回答完后,再点击发送键,小浣熊就开始正式工作。先是列出任务清单,然后执行网络搜索,再对搜索结果进行分析总结。
最后,得到一份丰富的分析报告,还可以将报告生成为 HTML 页面,或者直接导出为 PPT。
二、数据分析
数据分析这个功能,用来写年度总结再适合不过了,将你这一年的工作记录文档丢进去,然后让小浣熊基于这些文档,给你写一份年度总结报告,只要几分钟,一份报告就新鲜出炉了。
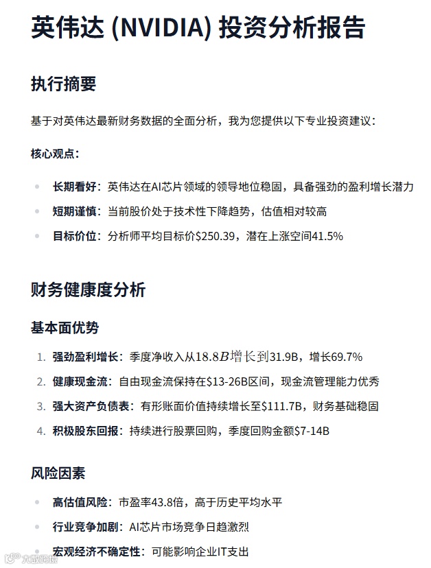
以英伟达股票分析为例,上传英伟达股票的相关财务数据,然后让小浣熊进行分析。
最后,得到一份英伟达投资分析报告。
还附带了丰富的图表,同样,可以将结果导出为 PPT。
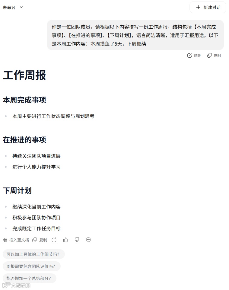
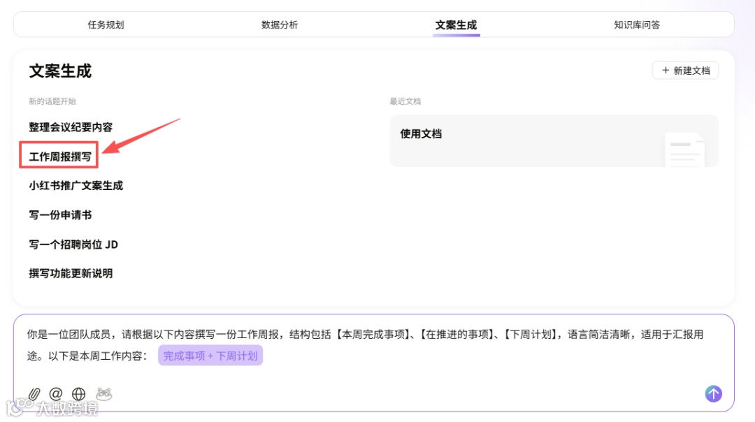
三、文案生成
自带了几个办公常用的提示词模板,比如点击【工作周报撰写】,输入框中就自动填入了提示词模板。
你只需要在提示词后面,输入本周完成的工作和下周计划,小浣熊就能帮你写一份完整的工作周报。
四、知识库问答
办公中,常需要调用过往报告、文件资料资料,但“文件分散在电脑各个文件夹,查找耗时”是普遍痛点。办公小浣熊的知识库问答功能,能将各类文件“集中管理、智能调用”,打造你的“随身智囊团”。
为什么选择办公小浣熊?
三大核心优势不可替代
沉浸式办公体验:现在大家都想高效办公,使用办公小浣熊无需在多个工具间切换,一个平台完成办公全流程。
会“思考”的 AI 模型:小浣熊搭载的 AI 大模型具备自我优化能力,会根据用户使用习惯(如常用分析维度、报告风格)调整输出逻辑,越用越贴合需求。
零学习成本:它操作简单,没什么使用门槛,简洁直观的界面 + 自然语言交互,真正让你实现“即用即会”。
办公小浣熊以四大核心功能,重新定义办公效率。无论你是职场新人,还是资深专家,都能通过它让工作“化繁为简”。
感兴趣的同学通过下面这个链接直接使用:

https://www.xiaohuanxiong.com/login?utm_source=blmay87

或者点击下方【阅读原文】,直达办公小浣熊官网,开启高效的办公之旅!
AI编程交流群
欢迎进群交流,关注公众号,点击【进交流群】,加我好友,我拉你进群。
感谢阅读,如果觉得不错,随手点个赞、在看、转发三连吧~

【声明】内容源于网络
0
0
十二AI编程
专注AI编程、AI工具提效、AI副业搞钱等内容的分享。
内容 50
粉丝 0
十二AI编程 专注AI编程、AI工具提效、AI副业搞钱等内容的分享。
总阅读933
粉丝0
内容50