引言
光功率分束器在现代光子系统中扮演着基础性角色,特别是在数据中心网络和光通信基础设施中。这类器件执行的核心功能是将单一输入的光功率分配到多个输出端口,实现复杂网络架构中的高效信号分配。本文介绍的设计聚焦于一种1×4功率分束器,采用氮化硅材料构建多模干涉结构,在抑制背向反射和提升运行可靠性方面具有显著优势[1]。
光功率分束器的基本作用
在当代光通信系统中,功率分束器作为决定整体网络性能的关键组件。这些器件必须在完成分束功能的同时保持信号完整性,将功率损耗降至最低,并确保各输出通道间的均匀分配。功率分束的质量直接影响系统可扩展性、传输距离以及整体通信可靠性。传统的硅基分束器虽然因硅的高折射率而获得紧凑尺寸,但会遇到背向反射相关的挑战——不期望的光功率向源激光器方向反向传播。这种背向反射的功率会引入噪声,使激光器运行不稳定,并在整个传输系统中导致信号质量下降。
图1:1×4功率分束器的完整结构,呈现传播平面的纵向截面以及横向波导截面。器件包含被二氧化硅包层包围的氮化硅波导区域,精心设计的输入和输出渐变锥连接到中央多模干涉耦合器。
器件架构由多个相互协作的部分组成。从输入端开始,绝热渐变锥在8微米长度内将波导宽度从0.8微米逐渐扩展到1.2微米。这种渐进式过渡将单模输入波导与更宽的多模干涉区域之间界面处的反射降至最低。中央多模干涉耦合器具有优化的宽度8.1微米和长度23.1微米,提供主要的分束功能。在输出端,四个渐变锥在3.5微米长度内将波导宽度从1.5微米减小回0.8微米,确保高效耦合到输出波导,同时保持相邻通道间的适当间距。
材料选择:氮化硅的优势
选择氮化硅作为波导芯层材料提供了多重优势,解决了硅基器件固有的局限性。氮化硅的折射率约为2.0,位于二氧化硅(1.44)和晶体硅(3.5)之间。这种中间折射率在波导边界处形成比硅基结构更平缓的折射率对比。降低的折射率对比直接转化为更低的背向反射水平,因为多模干涉耦合器内的自成像现象在折射率不连续性被最小化时产生的反射明显减弱。
除了背向反射方面的考虑,氮化硅在整个O波段光谱范围内表现出优异的透明性,波长跨度从1260到1360纳米。这个波长范围在数据中心应用中特别重要,工作在1310纳米附近的激光源提供最优的光纤传输特性。该材料还表现出比硅更低的温度敏感性,在器件运行期间温度波动时保持更稳定的光学特性。此外,氮化硅波导对制造过程中引入的侧壁粗糙度和尺寸变化的敏感性降低,提供更大的制造容差并改善良率。
图2:归一化光功率如何随氮化硅层高度变化,揭示0.43微米的最优厚度在最大化功率限制的同时保持制造可行性,容差为正负25纳米。
本设计采用的条形波导配置将氮化硅芯层放置在上下二氧化硅包层区域之间。这种埋入式结构确保光学模式能量被很好地限制在高折射率芯层内,防止泄漏到基板并最小化与表面污染物或大气条件的相互作用。0.43微米的特定高度在设计波长下实现单模运行,确保只有基模横向电场模式在结构中传播。单模运行简化了器件行为,改善分束均匀性,并消除多个空间模式在多模干涉区域内相互作用时产生的复杂性。
图3:波导横截面内的基模横向电场模式分布,颜色映射表示功率分布,确认光学能量在1310纳米工作波长下强烈限制在氮化硅芯层区域内。
多模干涉的物理原理
理解多模干涉需要研究光波如何在从窄单模波导过渡到更宽多模区域时的行为。当光进入多模干涉耦合器的扩展波导宽度时,输入场激发多个可在更宽结构内传播的横向模式。每个激发模式具有不同的传播常数,导致这些模式在沿耦合器长度传播时累积不同的相移。模式间的系统性相位差产生沿传播方向演化的干涉图样。
多模干涉背后的自成像原理描述这些干涉图样如何在特定纵向位置周期性地重构输入场的复制品。对于1×4分束器配置,耦合器长度必须对应拍长的四分之三——两个最低阶模式之间相位差累积π弧度所需的距离。这种关系源于模式干涉的数学描述,并将所需耦合器长度确定为耦合器宽度、工作波长和有效折射率的函数。
拍长计算包含多模区域的有效宽度,由于光学场穿透到周围包层材料中,有效宽度与物理宽度略有不同。这种穿透,称为导模的倏逝尾,在更长波长下运行时以及折射率对比降低时延伸得更远。考虑有效宽度确保准确预测自成像距离并正确定位输出波导以捕获分离的光束。
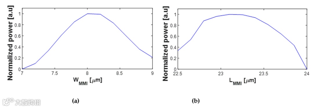
图4:归一化功率作为多模干涉耦合器宽度和长度的函数,确定8.1微米宽度和23.1微米长度的最优尺寸,容差范围分别为正负250纳米和正负300纳米,在这些范围内性能保持在可接受限度内。
通过系统参数分析进行设计优化
实现最优功率分束器性能需要系统性研究器件几何形状如何影响分束效率、均匀性以及对制造变化的容差。光束传播法作为主要仿真工具,数值求解光学场如何沿传播方向演化,同时考虑波导几何形状、材料特性和边界条件。这种计算方法能够探索包含耦合器尺寸、渐变锥几何形状和输出波导定位的多维参数空间。
优化过程揭示耦合宽度通过对拍长的影响显著影响器件长度。较窄的耦合器减少拍长,实现更紧凑的器件,但代价是对尺寸变化的敏感性增加,并且在维持输出通道间足够分离方面可能存在困难。选定的8.1微米宽度平衡这些相互竞争的考虑因素,在提供充分紧凑性的同时确保稳健的制造容差。容差分析表明正负250纳米的宽度变化将归一化输出功率保持在最优值的百分之九十以上,适应典型的制造工艺变化。
图5:三维网格分析,映射多模干涉耦合器宽度和长度组合的归一化功率,确认所选尺寸产生峰值性能,在探索的设计空间内没有替代参数组合产生优越结果。
同样,耦合器长度优化确定23.1微米作为产生四个输出间最大且最均匀功率分布的值。正负300纳米的长度变化保持在可接受的性能范围内,提供充分的制造余量。这种容差特别重要,因为在跨越输入渐变锥、多模干涉区域和输出渐变锥的完整器件长度上会累积尺寸误差。
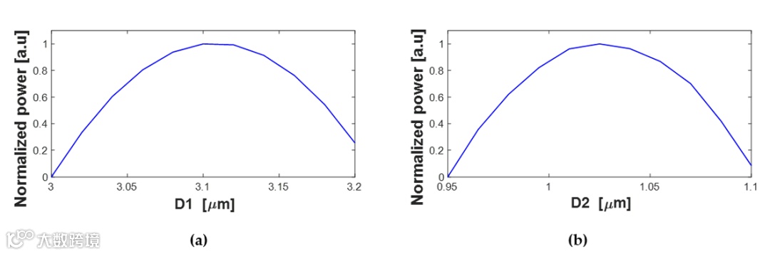
输出波导定位需要精确优化,以最大化从多模干涉耦合器出现的四束光的功率捕获。外侧输出端口,指定为端口一和端口四,在距耦合器中心线3.1微米位置时实现最优耦合,可接受容差为正负35纳米。内侧端口,指定为端口二和端口三,需要定位在距中心线1.02微米处,容差为正负25纳米。内侧端口的这些更严格容差反映更紧密的间距和这些通道可用的较小捕获区域。
图6:归一化功率作为输出渐变锥相对于多模干涉耦合器中心线位置的函数,显示外侧端口(D1)和内侧端口(D2)的最优位置和容差范围,最大化每个输出通道的功率耦合。
器件性能特征
在1310纳米设计波长下工作时,优化的功率分束器展现出色的性能指标。四个输出端口中的每一个接收输入光功率的24.3%,代表几乎理想的均等分束,不平衡性最小。插入损耗量化由于辐射、吸收或其他损耗机制而未能耦合到任何输出端口的功率,仅为0.13分贝。这个非常低的插入损耗表明几乎所有输入功率都成功传输到输出通道,只有百分之三的功率损失到不期望的路径。
图7:电场传播轮廓通过器件的二维和三维可视化,说明光功率如何从单一输入通过多模干涉区域演化,自成像在31.1微米纵向位置创建四束独立光束,对应设计的自成像距离。
器件在1260到1360纳米的整个O波段光谱范围内保持稳健性能。在这一百纳米波长范围内,归一化输出功率保持在峰值的百分之九十以上,确保尽管存在激光波长漂移、温度引起的波长偏移或故意波长调谐,仍能可靠运行。这种宽带性能源于自成像条件相对较弱的波长依赖性,结合将波长敏感反射最小化的渐进绝热渐变锥。
图8:归一化功率作为O波段光谱工作波长的函数,证明输出功率在1260到1360纳米范围内始终超过最大值的百分之九十,确认适合波分复用系统的宽带运行并适应激光波长变化。
通过设计创新解决背向反射
背向反射是连接到半导体激光源的光功率分束器的关键性能考虑因素。当光功率通过器件向激光器方向反向反射时,这种反射光可能重新进入激光腔,引入噪声,诱发模式不稳定性,并潜在地导致输出功率波动。这些效应的严重程度随背向反射幅度增加,使背向反射抑制对高性能光学系统必不可少。
在多模干涉器件中,背向反射源于两个主要机制。首先,自成像过程固有地在耦合器区域内创建驻波图样,这些图样的部分向输入方向反向传播。其次,波导段之间界面处的折射率不连续性产生与折射率对比成比例的菲涅耳反射。硅基多模干涉耦合器由于硅和二氧化硅之间的大折射率阶跃而特别容易产生背向反射。
氮化硅设计通过多种互补策略减轻背向反射。氮化硅和二氧化硅之间降低的折射率对比直接降低所有材料界面处的菲涅耳反射系数。绝热输入渐变锥在足够长度内从窄单模波导逐渐过渡到更宽的多模耦合器,使反射波保持微弱和分散,而不是有效地耦合回输入波导模式。同样,输出渐变锥减少从耦合器到输出波导界面的前向传播反射,否则会对反向传播功率有贡献。
图9:时域有限差分仿真展示背向反射表征,显示用于测量反射功率的监测器位置,并呈现背向反射水平作为O波段波长的函数,数值范围从40.25到42.44分贝——代表不期望反射的优秀抑制。
时域有限差分仿真方法通过在时域直接求解麦克斯韦方程组提供背向反射的严格分析,捕获包括源于模式干涉效应的所有反射机制。仿真在输入波导段内放置监测平面以检测向源方向反向流动的功率。整个O波段的分析揭示背向反射水平在输入功率水平以下40.25到42.44分贝之间。这些极低的背向反射值确保对激光器运行的影响可忽略不计,即使在要求稳定、低噪声光源的最苛刻应用中也能保持信号质量。
制造考虑因素和工艺流程
成功实现氮化硅光子器件需要仔细注意沉积条件、图案化技术和刻蚀工艺。氮化硅薄膜通常通过低压化学气相沉积或等离子体增强化学气相沉积在接近八百摄氏度的高温下生长。沉积后,在超过一千摄氏度的温度下进行热退火有助于打破悬挂键并降低氢含量,实现远低于每厘米一分贝的超低光学传播损耗。
图案定义采用电子束光刻来创建优化设计所需的精细特征和精确尺寸。电子束系统相比光学光刻提供优越的分辨率,能够准确复制亚微米波导宽度并精确定位输出波导。在抗蚀剂曝光和显影后,感应耦合等离子体刻蚀将图案转移到氮化硅层中。仔细控制刻蚀化学、腔室压力和射频功率确保垂直侧壁并具有最小粗糙度。
基板选择显著影响器件性能和制造复杂性。虽然硅基板主导半导体行业并提供成本优势,但晶体硅的高折射率产生光从氮化硅层通过中间二氧化硅层泄漏到硅基板的潜在可能性。石英基板完全消除这种泄漏路径,因为低折射率确保完全光学限制。此外,经过双面抛光的石英基板实现低于0.5纳米的表面粗糙度,最小化基板-包层界面处的散射损耗。
比较评估和性能背景
将氮化硅功率分束器置于背景中需要与替代分束技术和材料平台进行比较。硅基多模干涉分束器由于硅的较高折射率和相应较短的拍长而实现更紧凑的尺寸,但遭受可能在敏感应用中产生问题的较高背向反射水平。槽波导设计在高折射率波导芯内包含低折射率槽,实现独特的模式工程能力,但引入制造复杂性并增加对尺寸变化的敏感性。
氮化硅设计在紧凑性、性能和稳健性之间的权衡空间中占据有利位置。虽然未实现硅可能达到的极端小型化,但34.6微米的器件长度对于集成到包含众多组件的光电子集成芯片中仍然足够紧凑。0.13分贝的插入损耗与竞争技术相比表现良好,超过四十分贝的背向反射抑制代表已发表的功率分束器设计中不常报告的独特优势。宽O波段运行和充分的制造容差进一步增强在商业系统中的实用性,制造良率和工艺变化在这些系统中严重影响经济可行性。
这种氮化硅多模干涉功率分束器证明深思熟虑的材料选择和系统设计优化能够产生结合优秀光学性能与制造稳健性的光子器件。跨越几何参数、波长范围和关键性能指标的器件行为综合表征提供了设计将在实际部署中可靠运行的信心。随着数据中心网络在规模和复杂性上持续扩展,展现低插入损耗、均匀分束、宽带宽和最小背向反射的功率分束器将在这些要求苛刻的网络环境中实现高效光信号分配方面发挥越来越重要的作用。
参考文献
[1] Frishman and D. Malka, “An Optical 1×4 Power Splitter Based on Silicon–Nitride MMI Using Strip Waveguide Structures,” Nanomaterials, vol. 13, no. 14, p. 2077, Jul. 2023, doi: 10.3390/nano13142077.
END
点击左下角"阅读原文"马上申请
欢迎转载
转载请注明出处,请勿修改内容和删除作者信息!
关注我们
关于我们:
天府逍遥(成都)科技有限公司(Latitude Design Automation Inc.)是一家专注于半导体芯片设计自动化(EDA)的高科技软件公司。我们自主开发特色工艺芯片设计和仿真软件,提供成熟的设计解决方案如PIC Studio、MEMS Studio和Meta Studio,分别针对光电芯片、微机电系统、超透镜的设计与仿真。我们提供特色工艺的半导体芯片集成电路版图、IP和PDK工程服务,广泛服务于光通讯、光计算、光量子通信和微纳光子器件领域的头部客户。逍遥科技与国内外晶圆代工厂及硅光/MEMS中试线合作,推动特色工艺半导体产业链发展,致力于为客户提供前沿技术与服务。
http://www.latitudeda.com/
(点击上方名片关注我们,发现更多精彩内容)




