调研做透,新品不愁。一份深入的产品调研报告,是决定新品生死的第一张“生死状”。
在亚马逊上,70%的新品失败源于选品失误,而非后期运营不当。一份专业的产品调研报告,能在投入真金白银前,系统性地验证市场机会、识别潜在风险、测算盈利空间。数据显示,基于深度调研报告上架的新品,首月盈利概率是凭感觉选品的3.5倍。
本文将为你构建一套完整、可执行的产品调研报告框架,手把手教你将市场“感觉”转化为精准“数据”,做出明智的“Go/No-Go”决策。
一、产品调研报告的核心价值与决策框架
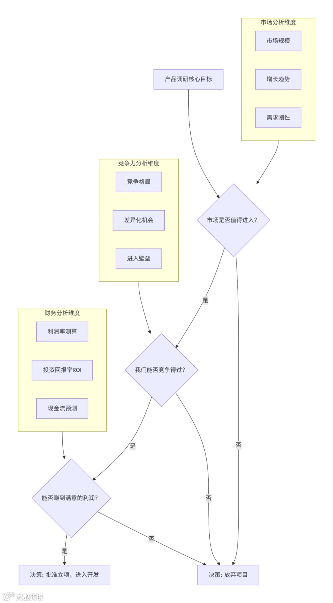
1.1 调研目标:回答三个核心商业问题
一份优秀的调研报告,必须清晰回答以下问题,其内在逻辑流程如下图所示:
1.2 报告核心框架:五大部分构成决策闭环
一份完整的调研报告,应包含以下五个相互关联的模块:
市场与需求分析: 赛道有多大?趋势是向上还是向下?
竞争格局分析: 对手是谁?我们有什么机会?
产品与供应链分析: 能做出来吗?成本和质量可控吗?
财务可行性分析: 能赚钱吗?能赚多少?
风险评估与综合建议: 最大的风险是什么?干还是不干?
二、市场与需求分析:寻找有鱼的大海
2.1 市场规模与趋势判断
工作步骤与数据来源:
|
|
|
|
健康信号 | 危险信号 |
|---|---|---|---|---|
| 市场容量 |
|
|
月总销量 > 10,000件
|
|
| 增长趋势 |
|
|
|
|
| 需求刚性 |
|
|
|
|
2.2 用户痛点与机会挖掘
工作步骤:
抓取Top 3竞品的所有1-3星差评(至少100条)。
使用文本分析或人工归类,将差评原因归类(如:质量差、设计缺陷、尺寸不准、有异味、客服差等)。
量化痛点: 计算每个痛点出现的频率。频率最高的前3个痛点,就是你产品 “必须解决”或“必须优于竞品” 的核心改进点。
三、竞争格局分析:认清战场与对手
3.1 竞争强度分析
工作步骤:构建竞争矩阵
选取小类目BSR排名前10-20的产品,分析以下维度:
|
|
|
蓝海机会信号 | 红海警告信号 |
|---|---|---|---|
| 品牌集中度 |
|
|
|
| Review壁垒 |
|
|
|
| Listing质量 |
|
|
|
| 价格分布 |
|
|
|
3.2 竞品深度解剖(针对2-3个标杆竞品)
工作步骤:聚焦流量与转化
流量来源分析:
使用工具反查竞品核心出单词。
重点关注: 哪些是高流量大词?哪些是高转化精准长尾词?它们的广告位和自然位分布如何?
转化要素分析:
评分与评价增长: 评分是否稳定在4.2以上?近期评价增长是自然增长还是疑似刷单?
内容资产: A+页面、视频质量如何?QA部分是否活跃且问题得到解答?
四、产品、供应链与财务可行性分析:算清你的账
4.1 产品定义与成本初估
工作步骤:
明确产品规格: 基于竞品痛点分析和自身优势,定义产品的核心参数、材质、关键配件、包装。
获取初步报价: 向3-5家供应商提供规格书,获取阶梯报价(如500pcs, 1000pcs, 3000pcs) 及样品。
计算头程与尾程:
头程: 基于产品重量和体积,估算海运/空运单价。
FBA费用: 使用亚马逊官方计算器,输入精确尺寸重量,测算配送费。
4.2 财务模型测算:利润的沙盘推演
工作步骤:构建“保守-中性-乐观”三级测算模型
|
|
|
保守测算 | 中性目标 | 乐观预估 |
|---|---|---|---|---|
| 预期售价 |
|
|
|
|
| 月均销量 |
|
|
|
|
| 产品成本 |
|
|
|
|
| 头程运费 |
|
|
|
|
| FBA费率 |
|
|
|
|
| 平台佣金 |
|
|
|
|
| 预期ACOS | 关键变量 |
|
|
|
| 其他杂费 |
|
|
|
|
| 预期净利润率 |
|
> 10% | > 20% | > 30% |
决策红线:即使在“保守测算”场景下,净利润率也必须大于你的最低可接受回报率(例如10%)。
五、风险评估、数据异常判定与综合建议
5.1 关键风险识别与数据异常信号
|
|
|
数据异常信号(调研阶段即可发现) | 缓解或应对策略 |
|---|---|---|---|
| 市场风险 |
|
|
|
| 竞争风险 |
|
|
|
| 产品风险 |
|
|
必须进行专利排查
|
| 供应链风险 |
|
|
|
| 财务风险 |
|
|
|
5.2 综合建议:产出明确的“Go/No-Go”决策
报告的最后,必须给出清晰的结论和建议:
Go(批准立项):
理由: 市场有容量、增长好;发现明确的差异化机会点;财务模型健康;风险可控。
后续行动: 立即启动样品打样与测试、商标注册、首批供应商谈判。
No-Go(放弃或搁置):
理由: 市场太小或下滑;竞争过于惨烈,无差异空间;利润不达标;存在无法绕过的专利或重大质量风险。
后续行动: 将资源转向其他潜力产品。
六、重点工作、难点与执行拆解
6.1 调研阶段工作重点
数据交叉验证: 不依赖单一工具或数据源。例如,用Jungle Scout估算的销量,需用Helium 10和实际BSR排名波动进行交叉验证。
深挖用户声音: 将分析差评和QA作为最高优先级工作,这是洞察真实需求与痛点的金矿。
供应链早期接触: 调研阶段就必须联系供应商,获取真实报价和样品,空想无法得出真实成本。
6.2 核心难点与解决方案
难点一:数据真实性判断与“数据污染”
问题: 工具估算销量误差大;竞品存在大量刷单、刷评,干扰对真实市场需求的判断。
解决方案:
多源对比: 使用至少两种主流工具估算同一竞品销量,看其趋势是否一致。
观察“自然规律”: 真实增长的评价,其分布有自然波动(如周末少,工作日多),星级分布多样。刷评则常呈现集中、规律性增长,且内容雷同、星级清一色五星。
关注“单位会话百分比”等亚马逊官方指标: 如果竞品销量高但“单位会话百分比”极低,说明其转化可能依赖非常规手段(如巨额Coupon),市场可能虚假繁荣。
拆解执行:
数据支持: 结合Keepa价格历史曲线看,如果产品长期维持超低折扣价(如70% Off)才能维持排名,则证明其自然需求脆弱,市场价值需重估。
难点二:如何量化“差异化机会”
问题: 感觉“有差异”,但无法评估这个差异对消费者有多大价值,是否足以支撑溢价或获取市场份额。
解决方案:
在竞品差评中找答案: 如果你的差异化点正好解决了竞品的高频差评痛点,那么这个差异化的价值就很高。例如,竞品差评30%抱怨“漏水”,你的产品主打“防漏设计”,这就是强价值差异。
小型概念测试: 在社交媒体群组、众筹平台评论区,或向老客户展示你的产品概念(尤其是差异化卖点),收集初步反馈,看是否引发兴趣和购买意向。
对标分析法: 寻找其他类目中,因类似差异化而成功的产品案例,分析其市场表现和定价策略,作为参考。
拆解执行:
数据支持: 如果该差异化能让你在财务模型中,将“预期售价”从竞品中位数提升10%-15%,而保守测算的利润率依然达标,则证明差异化有商业价值。
七、结语:调研是为了降低不确定性,而非消除风险
产品调研报告不是一份能保证100%成功的“预言书”,而是一套降低商业决策不确定性的系统性工具。它的价值在于:
将“我觉得”变成“数据表明”。
将模糊的风险变成可评估、可应对的具体问题。
在投入大量资源前,用最低的成本(时间和少量金钱)验证想法。
永远记住:没有完美的产品,只有经过充分验证后,风险与回报匹配的机会。 开始用这套框架去审视你的下一个产品创意,或许,你就能避开那70%的选品陷阱,稳稳地站在成功的起点上。
粉丝福利:

