大数跨境
0
0

中国人工智能行业应用发展图谱2023(行业合集)

中国人工智能行业应用发展图谱2023(行业合集) 大数跨境的朋友们
2024-03-08
8738
导读:人工智能2023行业合集大分析!

中国人工智能行业应用发展图谱2023(行业合集)

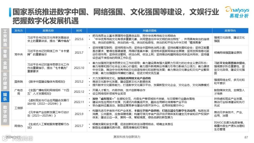
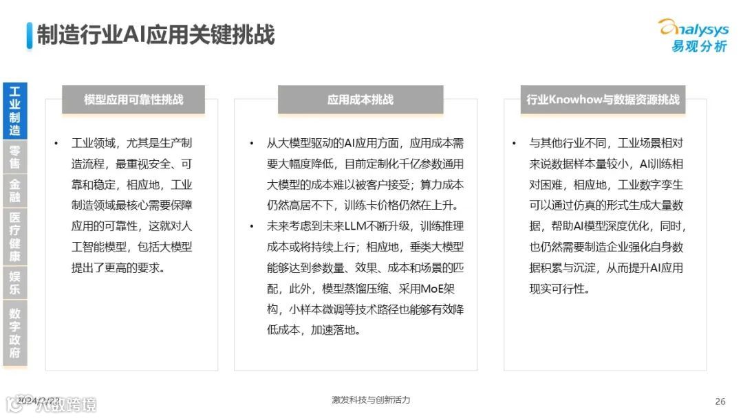
易观分析:人工智能发展进入生成式人工智能时代,大语言模型所呈现的“涌现”能力,正在推动人类社会向AGI的方向持续探索,这将贯穿科技公司与研究机构相当长周期的关注焦点。基于对人工智能技术发展与行业应用情况的长期跟踪与研究,《中国人工智能产业应用发展图谱2023》针对主要行业AI应用发展背景、关键价值、挑战和趋势,以及核心环节/场景的典型案例进行深入分析,全面展开产业AI智能化应用全景。

【声明】内容源于网络
大数跨境的朋友们
大数跨境是跨境从业者专属的媒体平台,旨在输出高质量跨境内容、聚合出海全链条跨境资源、联通跨境网络,为跨境电商打造更加美好、便利的出海环境。
内容 5100
粉丝 326
认证用户
大数跨境的朋友们 大数跨境的朋友们 大数跨境是跨境从业者专属的媒体平台,旨在输出高质量跨境内容、聚合出海全链条跨境资源、联通跨境网络,为跨境电商打造更加美好、便利的出海环境。
总阅读36791.7k
粉丝326
内容5.1k