上图是瑞萨电子双指针仪表方案框图
核心架构与器件选型
该方案由四大模块构成:
主控MCU:采用RA2L1系列Arm® Cortex®-M23 MCU,工作电压1.6V–5.5V,主频48MHz,运行电流低至87µA/MHz,待机电流仅0.25µA。其内置CTSU2电容触摸单元、多路串行接口(UART/SPI/I²C)及12位ADC,支持48–100引脚封装,便于根据功能需求灵活配置。对于更高性能场景,可升级至RA4E1(Cortex-M33, 100MHz)或带LCD控制器的RA4M1(Cortex-M4)。
电源管理:搭载RAA211805降压转换器,输入电压范围7V–80V,固定5V/300mA输出,静态电流仅3.5µA。采用TSOT23-5封装,集成输入欠压、输出过压、过流及过温四重保护,适用于车载12V/24V或工业24V/48V等复杂电源环境。
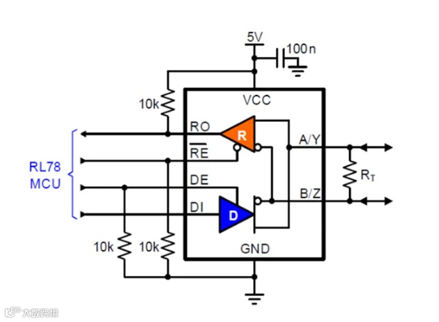
工业通信接口:
RS-485/422:选用RAA788155半双工收发器,支持1Mbps速率,具备±5kV EFT和±16.5kV HBM ESD防护,适合长距离抗干扰传输;
RS-232:采用ISL4221E,工作电压2.7V–5.5V,250kbps速率,掉电模式电流仅150nA,满足低功耗串口通信需求。
仪表驱动核心——HVPAK™ SLG47105:
这款2mm×3mm QFN封装的可编程混合信号IC,集成了高压H桥驱动与逻辑控制。通过一次性可编程(OTP)配置,可生成独立PWM信号,以不同频率与占空比精准驱动两个步进电机,实现双指针独立运动。其内部宏单元支持逻辑组合,无需额外逻辑门电路,大幅节省PCB面积。
系统优势与工程价值
低功耗设计:从MCU到电源、通信芯片均优化静态功耗,整机待机功耗可控制在毫瓦级,适用于电池供电或能源敏感场景;
高抗扰能力:RS-485收发器的高等级EFT/ESD防护,确保在电机启停、继电器切换等噪声环境中稳定通信;
快速开发:瑞萨提供参考设计、驱动库及配置工具,HVPAK可通过图形化软件定制逻辑,缩短调试周期;
成本优化:相比传统分立驱动方案,SLG47105单芯片替代多颗MOSFET、驱动IC与逻辑器件,BOM成本降低30%以上。
典型应用场景
汽车电子:机油压力、制动压力、燃油压力等双参数实时显示;
工业过程控制:差压变送器、液位+温度复合监测;
医疗设备:呼吸机气压/流量双指标指示,满足医疗安全冗余要求。
该方案不仅保留了模拟仪表的直观优势,更通过现代半导体技术解决了传统设计体积大、功耗高、集成度低的痛点,为工程师提供了一套即插即用、高可靠、易量产的双指针仪表开发平台。
瑞萨电子中国代理
瑞萨电子代理商-深圳市中芯巨能电子有限公司,为制造业厂家/方案商的工程师或采购提供选型指导+数据手册+样片测试+技术支持等服务。如需产品规格书、样片测试、采购、技术支持等需求,请加客服微信:13310830171。

