方案简介
在机器人、无人机、CNC设备等对体积与精度要求日益严苛的应用中,小型化、高性价比的无刷直流(BLDC)伺服系统正成为工程师的关键需求。为应对这一趋势,瑞萨电子推出一套高度集成的微型BLDC伺服解决方案,可在低功耗下驱动高达75W的电机,并实现亚度级位置控制,显著简化系统设计。
方案框图

芯片资源
该方案以RA2T1系列Arm Cortex®-M23 MCU为核心,主频64MHz,专为单电机控制优化。其集成资源包括多通道PWM定时器、带三路采样保持功能的12位ADC,支持1.6V–5.5V宽电压工作,采用24引脚QFN(4mm×4mm)封装,兼顾性能与空间效率。RA2T1内置的模拟前端可直接采集电机相电流与母线电压,省去外部信号调理电路,降低BOM成本。

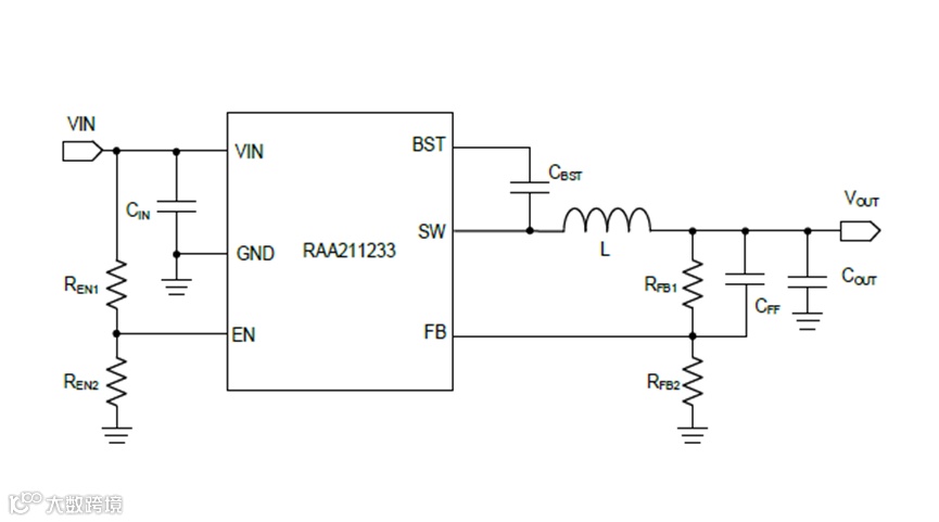
电源管理由RAA211233同步降压稳压器承担。该器件为24V/3A、1.4MHz电流模式COT架构DC/DC转换器,集成MOSFET,支持输入欠压(UVLO)、过流(OCP)、输出欠压(OUVP)及过温(OTP)四重保护。其Ld TSOT23封装仅3mm×3mm,适用于紧凑型伺服驱动板。

通信方面,方案采用ISL3179E/ISL3180E RS-485收发器。这两款3V器件具备±15kV ESD保护,总线负载仅为标准单元的1/5(+220μA/-150μA),单总线最多可挂接160个节点,远超传统32节点限制,且无需中继器。其“完全故障安全”接收器设计确保在总线浮空、短路或终端未驱动时仍输出逻辑高电平,提升工业现场通信鲁棒性。

系统还整合了HVPAK可编程混合信号IC、高速UART ABI接口及步进/方向控制模块,形成完整的闭环控制链路。HVPAK用于实现逻辑电平转换与驱动保护,而ABI编码器接口支持高分辨率位置反馈,配合FOC或六步换相算法,可实现平滑启停与精准定位。
应用领域
该方案支持多种控制模式:从基础速度环到高动态位置跟踪,算法可灵活部署于MCU固件。得益于高度集成,整套系统元件数量大幅减少,不仅降低PCB面积与成本,还提升长期运行可靠性。典型应用场景包括:
- 协作机器人关节:小体积、低噪声、高响应;
- CNC微型轴控:重复定位精度达±0.1°;
- 云台与陀螺仪:抗振动、低抖动;
- 消费级无人机电调:75W输出下效率超90%。
总结
瑞萨通过软硬件协同设计,将电机控制、电源、通信与保护功能整合于单一平台,为工程师提供“开箱即用”的伺服参考设计。该方案不仅缩短开发周期,更在性能、成本与可靠性之间取得平衡,为下一代紧凑型智能机电系统提供了切实可行的技术路径。
瑞萨电子中国代理商

