iW3627 是瑞萨电子一款数字离线 PWM 控制器,为智能 LED 照明应用和最高 90W 的通用电源提供恒定电压,功率因数(PF >0.9)和低 THD(<20%)。它支持最常见的单级隔离和非隔离拓扑(降压、降压或回扫),作为固态照明(SSL)应用中的前端或独立电源,采用先进的数字控制技术。
iW3627兼容Transphorm GaN技术,非常适合需要高效率和功率因数校正(PFC)的应用。
01
-
100W+ 输出功率,内置增强型 MOSFET 驱动 -
支持隔离或非隔离拓扑结构,包括回扫、降压或降升 -
高足底筋膜炎(>0.9)和低沉症(<20%) - 自适应输出电压瞬态检测:实现具有标称输出电压变化< ±10%的快速瞬态响应
- 可容纳较大的电容变化和电容器老化的可调最小开关频率:实现低无负载待机功耗(<200mW)
- 可配置PWM最大切换频率:优化高效、小尺寸
-
主动启动——缩短开机时间而不增加待机功率 -
微型6针SOT-23封装 - 全面保护:输入电压降压保护、过温保护、输出过电压、过电流和过载保护。
02
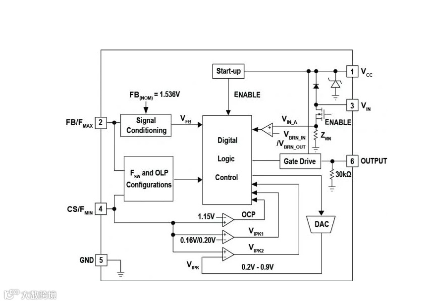
上图iW3627 是功能框图
上图iW3627 是引脚图
02
03
-
智能LED照明 -
LED照明镇流器 -
前端预稳压器 -
04
IW3627-00
iW3627-01
05
瑞萨电子代理商-深圳市中芯巨能电子有限公司,为制造业厂家的工程师或采购提供选型指导+数据手册+样片测试+技术支持等服务。如需产品规格书、样片测试、采购、技术支持等需求,请加客服微信:13310830171。

