在当今快速变化的商业环境中,AI 技术正以前所未有的速度重塑人力资源领域。你是否渴望了解如何通过 AI 让每一位员工都成为超级员工?如何利用 AI 解决业务问题并实现卓越的业务成果?Josh Bersin 公司的最新研究报告《充分发挥 AI 影响力,拥抱超级员工时代》为你揭晓答案!
研究报告亮点抢先看
AI 赋能员工,开启超级员工时代
报告指出,AI 有望让每一位员工都成为“超级员工”,显著提高生产力、绩效和创造力。HR 领导者需要将 AI 视为重塑企业内部工作和角色的催化剂,通过重新设计工作流和提升员工技能,赋能员工发挥全部潜能。
解决业务问题,AI 应用潜力无限
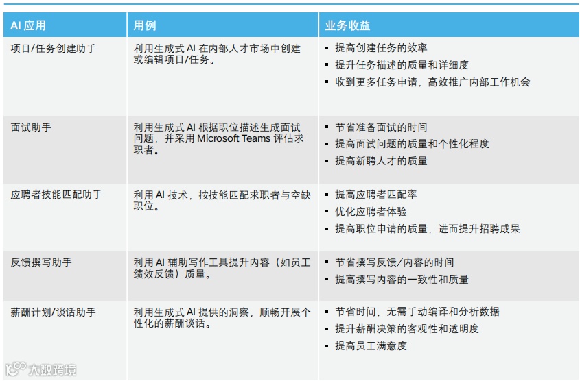
AI 在 HR 领域的应用场景丰富多样,从简化日常事务、缩短招聘时间,到提高新聘人才质量、加强人才内部流动,AI 都能提供强大助力。报告通过多个真实案例,展示了企业如何利用 AI 技术解决实际业务问题,实现显著的效率提升和成本节约。
各类用户群体,AI 带来全方位优势
无论是员工、应聘者,还是管理者、领导者,亦或是HR 专业人员,AI 都能为他们带来显著的业务收益。报告详细分析了 AI 对不同用户群体的影响,包括提升工作效率、改善员工体验、优化招聘流程等,帮助你全面了解 AI 的价值。
基准评估,量化AI 的影响力
报告提供了详细的AI 影响基准评估,涵盖效率提升、体验改善、业务成效优化和员工工作效率提高等多个维度。通过这些数据,企业可以清晰地看到 AI 技术带来的实际收益,为制定 AI 战略提供有力支持。
了解报告更多内容,欢迎下载完整报告
为什么你需要这份报告?
洞察行业趋势:了解AI 在 HR 领域的最新应用和发展趋势,把握行业前沿动态。
提升企业竞争力:学习高绩效企业如何通过AI 战略实现业务增长和员工发展,为你的企业找到新的增长点。
优化人力资源管理:获取实用的AI 应用案例和建议,帮助你优化招聘、培训、绩效管理等流程,提升整体 HR 管理水平。
制定科学决策:基于详细的基准评估数据,量化AI 的影响力,为你的 AI 投资决策提供科学依据。
免费下载通道开启!
现在,你就有机会免费获取这份极具价值的研究报告!
扫描文中图片二维码,或复制链接https://www.hrtechchina.com/Survey/F3B1CB11-8E58-9A1C-7B98-6F4CC7ECBBDB在浏览器打开,即可获取完整版《充分发挥 AI 影响力,拥抱超级员工时代》研究报告。
让我们一起探索 AI 在 HR 领域的巨大潜力,开启超级员工时代!
抓住机会,立即行动!让我们携手AI,共创企业与员工的美好未来!
关注我们,获取更多HR 领域的前沿资讯和实用干货!

