关注我们
作者 | 梁尧博(本文由AI辅助生成)
概述
Apache SeaTunnel MySQL CDC连接器为了实现并行读取,需要将大表切分成多个分片(Split)。对于非主键表,连接器提供了多种智能切分策略来保证数据的完整性和读取效率。本系列将详细介绍 Apache SeaTunnel 支持的核心切分策略,切分策略机制及实现方式,并对比各个切分策略的优劣势。
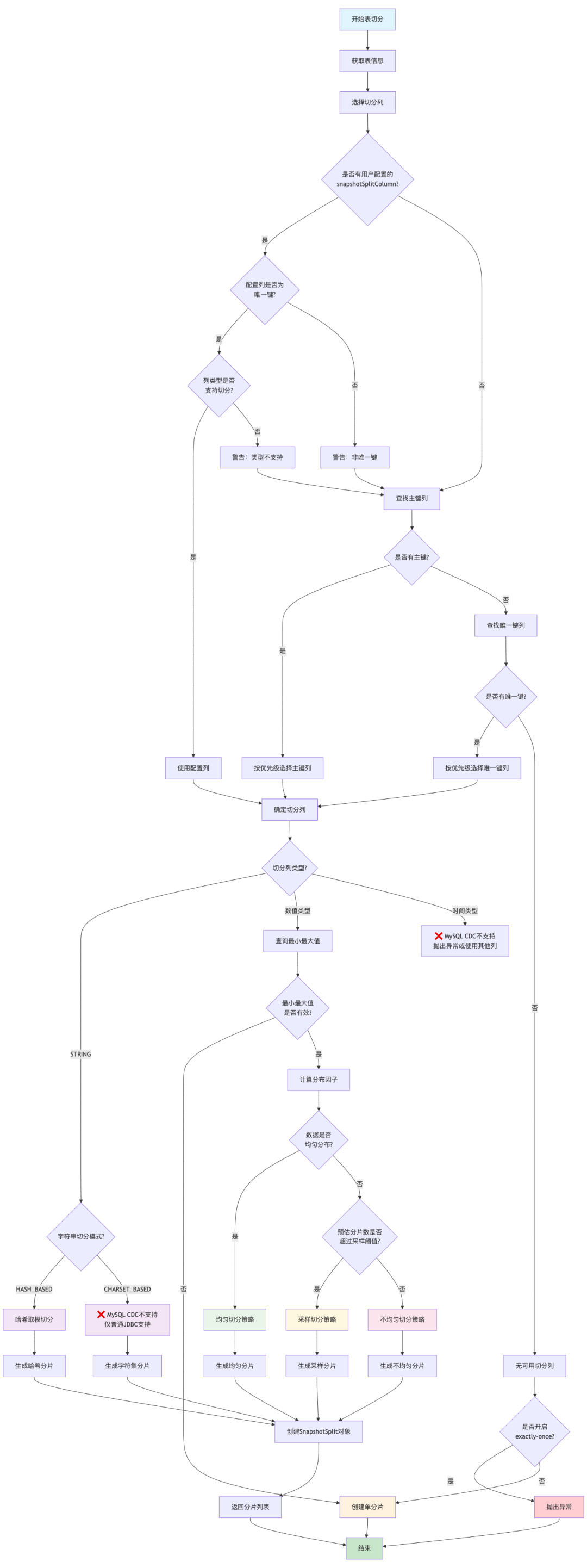
1. 切分列选择策略
1. 切分列选择策略
1.1 选择优先级
1. 用户配置的snapshotSplitColumn(建议是唯一键)2. 主键列(按数据类型优先级选择)3. 唯一键列(按数据类型优先级选择)4. 无可用列 → 单分片策略
1.2 支持的数据类型
MySQL CDC连接器支持的切分列类型:
根据AbstractJdbcSourceChunkSplitter.isEvenlySplitColumn()方法的实现:
// AbstractJdbcSourceChunkSplitter.isEvenlySplitColumn()switch (fromDbzColumn(splitColumn).getSqlType()) {case TINYINT:case SMALLINT:case INT:case BIGINT:case DECIMAL:case STRING:return true;default:return false;}
✅ 支持的类型:
- 数值类型:TINYINT、SMALLINT、INT、BIGINT、DECIMAL
- 字符串类型:STRING(使用哈希切分)
❌ 注意:MySQL CDC不支持日期时间类型切分
不支持的类型:
-
❌ DATE:不支持作为切分列 -
❌ DATETIME:不支持作为切分列 -
❌ TIMESTAMP:不支持作为切分列 -
❌ TIME:不支持作为切分列
对比:普通JDBC连接器的支持情况
值得注意的是,普通JDBC连接器(DynamicChunkSplitter)支持DATE类型切分:
// DynamicChunkSplitter支持的类型switch (splitColumnType.getSqlType()) {case TINYINT:case SMALLINT:case INT:case BIGINT:case DECIMAL:case DOUBLE:case FLOAT:return evenlyColumnSplitChunks(table, splitColumnName, min, max, chunkSize);case STRING:// 字符串切分逻辑case DATE: // ✅ 普通JDBC支持DATE类型return dateColumnSplitChunks(table, splitColumnName, min, max, chunkSize);}
实际影响和解决方案
如果表只有日期时间类型的索引列,MySQL CDC将:
-
无法找到合适的切分列 -
回退到单分片模式 -
失去并行读取的优势
1.3 数据类型优先级
// 优先级:1最高,6最低
TINYINT(1) > SMALLINT(2) > INT(3) > BIGINT(4) > DECIMAL(5) > STRING(6)
2. 切分策略决策机制
2. 切分策略决策机制
SeaTunnel通过一套精密的决策算法来确定使用哪种切分策略,这个决策过程基于数据分布特征和表大小等因素。
2.1 决策流程概述
// 核心决策逻辑位于 AbstractJdbcSourceChunkSplitter.generateSplits()public Collection<SnapshotSplit> generateSplits(JdbcConnection jdbc, TableId tableId) {// 1. 获取配置参数final int chunkSize = sourceConfig.getSplitSize(); // 默认:8096final double distributionFactorUpper = sourceConfig.getDistributionFactorUpper(); // 默认:100.0final double distributionFactorLower = sourceConfig.getDistributionFactorLower(); // 默认:0.05final int sampleShardingThreshold = sourceConfig.getSampleShardingThreshold(); // 默认:1000// 2. 检查切分列类型if (isEvenlySplitColumn(splitColumn)) {// 3. 查询近似行数和计算分布因子long approximateRowCnt = queryApproximateRowCnt(jdbc, tableId);double distributionFactor = calculateDistributionFactor(tableId, min, max, approximateRowCnt);// 4. 判断数据分布是否均匀boolean dataIsEvenlyDistributed =distributionFactor >= distributionFactorLower &&distributionFactor <= distributionFactorUpper;if (dataIsEvenlyDistributed) {// 均匀切分策略return splitEvenlySizedChunks(...);} else {// 5. 检查是否需要采样策略int shardCount = (int) (approximateRowCnt / chunkSize);if (sampleShardingThreshold < shardCount) {// 采样切分策略return efficientShardingThroughSampling(...);} else {// 不均匀切分策略return splitUnevenlySizedChunks(...);}}} else {// 字符串类型:不均匀切分策略return splitUnevenlySizedChunks(...);}}
2.2 分布因子计算
核心公式:
distributionFactor = (MAX - MIN + 1) / approximateRowCount
计算逻辑:
protected double calculateDistributionFactor(TableId tableId, Object min, Object max, long approximateRowCnt) {if (approximateRowCnt == 0) {return Double.MAX_VALUE; // 空表处理}BigDecimal difference = ObjectUtils.minus(max, min);final BigDecimal subRowCnt = difference.add(BigDecimal.valueOf(1));double distributionFactor = subRowCnt.divide(new BigDecimal(approximateRowCnt), 4, ROUND_CEILING).doubleValue();return distributionFactor;}
分布因子含义:
- factor ≈ 1.0:数据分布理想,ID连续且无空隙
- factor > 100:数据稀疏,ID范围远大于行数(如:ID 1-100万,但只有1000行)
- factor < 0.05:数据密集,多行共享相似的ID值(如:时间戳列,同一秒内多条记录)
2.3 决策条件详解
条件1:切分列类型检查
// 支持均匀切分的数据类型private boolean isEvenlySplitColumn(Column splitColumn) {return splitColumn.isNumeric() || splitColumn.isTemporalType();}
条件2:数据分布均匀性判断
boolean dataIsEvenlyDistributed =doubleCompare(distributionFactor, distributionFactorLower) >= 0 &&doubleCompare(distributionFactor, distributionFactorUpper) <= 0;// 即:0.05 ≤ distributionFactor ≤ 100
条件3:采样策略触发条件
int shardCount = (int) (approximateRowCnt / chunkSize);if (sampleShardingThreshold < shardCount) {// 预估分片数超过1000时,启用采样策略}
2.4 实际决策示例
示例1:理想均匀分布
表:user_orders切分列:order_id (BIGINT)数据范围:1 - 100,000行数:100,000chunkSize:10,000计算:distributionFactor = (100000 - 1 + 1) / 100000 = 1.0判断:0.05 ≤ 1.0 ≤ 100 → 数据均匀分布结果:使用均匀切分策略,生成10个分片
示例2:数据稀疏,触发采样
表:big_transactions切分列:transaction_id (BIGINT)数据范围:1 - 10,000,000行数:50,000chunkSize:1,000计算:distributionFactor = (10000000 - 1 + 1) / 50000 = 200预估分片数 = 50000 / 1000 = 50判断:200 > 100 → 数据分布不均匀
50 < 1000 → 不触发采样结果:使用不均匀切分策略示例3:大表触发采样策略表:log_events切分列:event_id (BIGINT)数据范围:1 - 1,000,00行数:5,000,000chunkSize:1,000计算:distributionFactor = (100000 - 1 + 1) / 5000000 = 0.2预估分片数 = 5000000 / 1000 = 5000判断:0.02 < 0.05 → 数据分布不均匀5000 > 1000 → 触发采样策略结果:使用采样切分策略,采样后生成5000个分片
示例4:时间戳列密集分布(假设支持时间戳类型)
表:sensor_data切分列:timestamp (TIMESTAMP)数据范围:2023-01-01 00:00:00 - 2023-01-01 01:00:00 (3600秒)行数:1,000,000chunkSize:10,000计算:distributionFactor = 3600 / 1000000 = 0.0036判断:0.0036 < 0.05 → 数据分布不均匀预估分片数 = 1000000 / 10000 = 100 < 1000结果:使用不均匀切分策略
2.5 策略选择总结
|
|
|
|
|
|
|---|---|---|---|---|
|
|
|
|
|
|
|
|
|
|
|
|
|
|
|
|
|
|
|
|
|
|
|
|
3. 三种核心切分策略
3. 三种核心切分策略
3.1 均匀切分(Evenly Sized Chunks)
适用场景: 数据分布均匀的数值列
判断条件:
// 分布因子计算distributionFactor = (max - min + 1) / approximateRowCount// 均匀分布判断distributionFactorLower <= distributionFactor <= distributionFactorUpper// 默认:0.05 <= distributionFactor <= 100
切分逻辑:
// 动态chunk大小计算dynamicChunkSize = Math.max((int)(distributionFactor * chunkSize), 1)// 切分范围计算chunkStart = nullchunkEnd = min + dynamicChunkSizewhile (chunkEnd <= max) {splits.add(ChunkRange.of(chunkStart, chunkEnd))chunkStart = chunkEndchunkEnd = chunkEnd + dynamicChunkSize}// 添加最后一个分片splits.add(ChunkRange.of(chunkStart, null))
示例:
表:user_table,主键:id,范围:1-10000,行数:10000distributionFactor = (10000-1+1)/10000 = 1.0chunkSize = 1000,dynamicChunkSize = 1000分片结果:Split1: [null, 1000] // id <= 1000Split2: [1000, 2000] // 1000 < id <= 2000Split3: [2000, 3000] // 2000 < id <= 3000...Split10: [9000, null] // id > 9000
3.2 不均匀切分(Unevenly Sized Chunks)
适用场景: 数据分布不均匀或非数值列
切分逻辑:
// 连续查询下一个chunk的最大值Object chunkStart = nullObject chunkEnd = queryNextChunkMax(jdbc, min, tableId, splitColumn, max, chunkSize)while (chunkEnd != null && chunkEnd <= max) {splits.add(ChunkRange.of(chunkStart, chunkEnd))chunkStart = chunkEndchunkEnd = queryNextChunkMax(jdbc, chunkEnd, tableId, splitColumn, max, chunkSize)}splits.add(ChunkRange.of(chunkStart, null))
SQL示例:
-- 查询下一个chunk的最大值SELECT MAX(split_column) FROM (SELECT split_column FROM table_nameWHERE split_column >= ?ORDER BY split_columnLIMIT ?) t
示例:
表:order_table,切分列:create_time,chunkSize=1000查询过程:1. 查询前1000行的最大create_time → '2023-01-15 10:30:00'2. 查询接下来1000行的最大create_time → '2023-02-20 15:45:00'3. 继续查询...分片结果:Split1: [null, '2023-01-15 10:30:00']Split2: ['2023-01-15 10:30:00', '2023-02-20 15:45:00']Split3: ['2023-02-20 15:45:00', '2023-03-25 09:20:00']...
3.3 采样切分(Sampling-based Sharding)
适用场景: 大表且数据分布极不均匀
触发条件:
// 当预估分片数超过阈值时启用int shardCount = (int)(approximateRowCount / chunkSize)if (sampleShardingThreshold < shardCount) {// 使用采样切分}// 默认阈值:1000
采样逻辑:
// 采样数据Object[] sampleData = sampleDataFromColumn(jdbc, tableId, splitColumn, inverseSamplingRate)// 计算每个分片的样本数double approxSamplePerShard = (double)sampleData.length / shardCount// 根据样本数据确定分片边界for (int i = 0; i < shardCount; i++) {Object chunkStart = lastEndObject chunkEnd = (i < shardCount - 1)? sampleData[(int)((i + 1) * approxSamplePerShard)]: nullsplits.add(ChunkRange.of(chunkStart, chunkEnd))}
示例:
表:big_table,行数:1000万,chunkSize=10000,预估分片数=1000inverseSamplingRate=1000(采样率1/1000)采样过程:1. 从表中采样10000行数据2. 将采样数据按切分列排序3. 根据1000个分片需求,每10个样本确定一个分片边界分片结果:基于采样数据的分布确定边界
4. SQL查询案例详解与代码实现
4. SQL查询案例详解与代码实现
4.1 核心SQL查询方法映射
|
|
|
|
|
|---|---|---|---|
|
|
queryMinMax() |
MySqlUtils.java |
|
|
|
queryApproximateRowCnt() |
MySqlUtils.java |
|
|
|
queryNextChunkMax() |
MySqlUtils.java |
|
|
|
sampleDataFromColumn() |
MySqlUtils.java |
|
|
|
hashModForField() |
MysqlDialect.java |
|
4.2 均匀切分策略SQL示例与实现
4.2.1 数值类型(BIGINT)- 自增ID表
表结构:
CREATE TABLE user_orders (order_id BIGINT AUTO_INCREMENT PRIMARY KEY,user_id INT,amount DECIMAL(10,2),created_at TIMESTAMP);-- 数据范围:order_id 1-100000,共100000行
切分过程SQL:
-- 1. 查询MIN/MAX值SELECT MIN(order_id), MAX(order_id) FROM user_orders;-- 结果:MIN=1, MAX=100000-- 2. 查询近似行数(MySQL)SHOW TABLE STATUS LIKE 'user_orders';-- 结果:Rows=100000-- 3. 计算分布因子:(100000-1+1)/100000 = 1.0-- 判断:0.05 ≤ 1.0 ≤ 100 → 均匀切分-- 4. 生成分片SQL(chunkSize=10000)-- Split 0:SELECT * FROM user_orders WHERE order_id >= 1 AND order_id < 10001;-- Split 1:SELECT * FROM user_orders WHERE order_id >= 10001 AND order_id < 20001;-- Split 2:SELECT * FROM user_orders WHERE order_id >= 20001 AND order_id < 30001;-- ...继续到Split 9-- Split 9:SELECT * FROM user_orders WHERE order_id >= 90001 AND order_id <= 100000;
对应代码实现:
public static Object[] queryMinMax(JdbcConnection jdbc, TableId tableId, String columnName)throws SQLException {final String minMaxQuery =String.format("SELECT MIN(%s), MAX(%s) FROM %s",quote(columnName), quote(columnName), quote(tableId));return jdbc.queryAndMap(minMaxQuery,rs -> {if (!rs.next()) {throw new SQLException(String.format("No result returned after running query [%s]",minMaxQuery));}return rowToArray(rs, 2);});}
public static long queryApproximateRowCnt(JdbcConnection jdbc, TableId tableId)throws SQLException {final String useDatabaseStatement = String.format("USE %s;", quote(tableId.catalog()));final String rowCountQuery = String.format("SHOW TABLE STATUS LIKE '%s';", tableId.table());jdbc.execute(useDatabaseStatement);return jdbc.queryAndMap(rowCountQuery,rs -> {if (!rs.next() || rs.getMetaData().getColumnCount() < 5) {throw new SQLException(String.format("No result returned after running query [%s]",rowCountQuery));}return rs.getLong(5); // Rows列});}
4.2.2 普通JDBC连接器的DATE类型切分(仅供参考)
// 普通JDBC连接器支持DATE类型切分,CDC模式不支持switch (splitColumnType.getSqlType()) {case DATE:return dateColumnSplitChunks(table, splitColumnName, min, max, chunkSize);}
表结构:
CREATE TABLE daily_reports (id BIGINT AUTO_INCREMENT PRIMARY KEY, -- ✅ MySQL CDC使用此列切分report_date DATE, -- ❌ MySQL CDC不支持此列切分revenue DECIMAL(15,2),created_at TIMESTAMP);
MySQL CDC的实际切分方式:
-- MySQL CDC会使用id列进行切分,而不是report_date-- 1. 查询MIN/MAX值(基于id列)SELECT MIN(id), MAX(id) FROM daily_reports;-- 结果:MIN=1, MAX=365-- 2. 查询近似行数SHOW TABLE STATUS LIKE 'daily_reports';-- 结果:Rows=365-- 3. 计算分布因子(基于id列)-- 分布因子:(365-1+1)/365 = 1-- 判断:1 < 100 → 使用均匀切分-- 4. 生成分片SQL(基于id列)-- Split 0:SELECT * FROM daily_reports WHERE id >= 1 AND id < 92;-- Split 1:SELECT * FROM daily_reports WHERE id >= 92 AND id < 183;-- Split 2:SELECT * FROM daily_reports WHERE id >= 183 AND id < 274;-- Split 3:SELECT * FROM daily_reports WHERE id >= 274 AND id <= 365;
4.3 不均匀切分策略SQL示例与实现
4.3.1 数值类型 - 稀疏ID表
表结构:
CREATE TABLE sparse_transactions (transaction_id BIGINT PRIMARY KEY,account_id INT,amount DECIMAL(15,2));-- 数据特点:ID范围1-1000000,但只有1000行数据
切分过程SQL:
-- 1. 查询MIN/MAX值SELECT MIN(transaction_id), MAX(transaction_id) FROM sparse_transactions;-- 结果:MIN=1, MAX=1000000-- 2. 查询近似行数SHOW TABLE STATUS LIKE 'sparse_transactions';-- 结果:Rows=1000-- 3. 计算分布因子:(1000000-1+1)/1000 = 1000-- 判断:1000 > 100 → 数据分布不均匀-- 4. 不均匀切分SQL生成(chunkSize=100)-- 动态查询每个分片的边界值-- 查询第1个分片的结束值SELECT MAX(transaction_id) FROM (SELECT transaction_id FROM sparse_transactionsWHERE transaction_id >= 1ORDER BY transaction_id ASCLIMIT 100) AS T;-- 假设结果:15000-- Split 0:SELECT * FROM sparse_transactionsWHERE transaction_id >= 1 AND transaction_id < 15000;-- 查询第2个分片的结束值SELECT MAX(transaction_id) FROM (SELECT transaction_id FROM sparse_transactionsWHERE transaction_id >= 15000ORDER BY transaction_id ASCLIMIT 100) AS T;-- 假设结果:35000-- Split 1:SELECT * FROM sparse_transactionsWHERE transaction_id >= 15000 AND transaction_id < 35000;-- 继续此过程直到所有数据被分片
对应代码实现:
public static Object queryNextChunkMax(JdbcConnection jdbc,TableId tableId,String splitColumnName,int chunkSize,Object includedLowerBound)throws SQLException {String quotedColumn = quote(splitColumnName);String query =String.format("SELECT MAX(%s) FROM ("+ "SELECT %s FROM %s WHERE %s >= ? ORDER BY %s ASC LIMIT %s"+ ") AS T",quotedColumn,quotedColumn,quote(tableId),quotedColumn,quotedColumn,chunkSize);return jdbc.prepareQueryAndMap(query,ps -> ps.setObject(1, includedLowerBound),rs -> {if (!rs.next()) {throw new SQLException(String.format("No result returned after running query [%s]", query));}return rs.getObject(1);});}
4.3.2 字符串类型切分策略详解
⚠️ 重要说明: MySQL CDC连接器仅支持哈希取模方式切分字符串,而普通JDBC连接器还支持字符集编码方式。
4.3.2.1 MySQL CDC的字符串切分(哈希取模)
表结构:
CREATE TABLE customer_profiles (customer_code VARCHAR(50) PRIMARY KEY,name VARCHAR(100),email VARCHAR(100));-- 数据特点:customer_code为字符串,如 'CUST001', 'CUST002'等
切分过程SQL:
-- 字符串类型使用哈希取模切分-- 1. 查询总行数SHOW TABLE STATUS LIKE 'customer_profiles';-- 结果:假设40000行-- 2. 计算分片数:40000 / 8096 ≈ 5个分片-- 3. 生成哈希取模分片SQL(使用MD5哈希,SeaTunnel默认)-- Split 0:SELECT * FROM customer_profilesWHERE ABS(MD5(customer_code) % 5) = 0;-- Split 1:SELECT * FROM customer_profilesWHERE ABS(MD5(customer_code) % 5) = 1;-- Split 2:SELECT * FROM customer_profilesWHERE ABS(MD5(customer_code) % 5) = 2;-- Split 3:SELECT * FROM customer_profilesWHERE ABS(MD5(customer_code) % 5) = 3;-- Split 4:SELECT * FROM customer_profilesWHERE ABS(MD5(customer_code) % 5) = 4;
4.3.2.2 普通JDBC的字符串切分(字符集编码)
⚠️ 注意: 以下内容仅适用于普通JDBC连接器,MySQL CDC不支持此方式。
配置参数:
# 启用字符集编码切分模式(仅普通JDBC)split.string_split_mode = charset_basedsplit.string_split_mode_collate = "0123456789abcdefghijklmnopqrstuvwxyz"
public enum StringSplitMode {SAMPLE("sample"), // 默认:采样方式(实际还是哈希)CHARSET_BASED("charset_based"); // 字符集编码方式}
字符集编码算法核心:
// 字符串编码为BigInteger的核心算法public static BigInteger encodeStringToNumericRange(String str, int maxLength, boolean paddingAtEnd,boolean isCaseInsensitive, String orderedCharset, int radix) {// 1. 字符串转换为ASCII索引表示String asciiString = stringToAsciiString(str, maxLength, paddingAtEnd,isCaseInsensitive, orderedCharset);// 2. 解析为基数数组int[] baseArray = parseBaseNumber(asciiString);// 3. 转换为BigInteger(类似进制转换)return toDecimal(baseArray, radix);}
字符集编码切分示例:
-- 假设字符集:"0123456789abcdefghijklmnopqrstuvwxyz"(37个字符)-- 字符串"cust001"编码过程:-- 1. 'c'→12, 'u'→30, 's'→28, 't'→29, '0'→0, '0'→0, '1'→1-- 2. BigInteger = 12*37^6 + 30*37^5 + 28*37^4 + 29*37^3 + 0*37^2 + 0*37^1 + 1*37^0-- 3. 按数值范围进行均匀切分-- Split 0: 编码值范围 [0, 50000000000)SELECT * FROM customer_profilesWHERE encode_string_to_bigint(customer_code) >= 0AND encode_string_to_bigint(customer_code) < 50000000000;-- Split 1: 编码值范围 [50000000000, 100000000000)SELECT * FROM customer_profilesWHERE encode_string_to_bigint(customer_code) >= 50000000000AND encode_string_to_bigint(customer_code) < 100000000000;
4.3.2.3 两种字符串切分方式对比
|
|
|
|
|---|---|---|
| 支持连接器 |
✅ 普通JDBC |
✅ 普通JDBC |
| 切分原理 |
|
|
| 数据分布 |
|
|
| 性能特点 |
|
|
| 适用场景 |
|
|
| 配置复杂度 |
|
|
实际应用建议:
- MySQL CDC场景:只能使用哈希取模,无其他选择
- 普通JDBC场景:
-
默认使用哈希取模(性能更好) -
需要保持字符串顺序时使用字符集编码 -
字符集编码适合固定格式的字符串(如编号、代码等)
对应代码实现:
default String hashModForField(String fieldName, int mod) {return "ABS(MD5(" + quoteIdentifier(fieldName) + ") % " + mod + ")";}
不同数据库的哈希实现:
public String hashModForField(String nativeType, String fieldName, int mod) {String quoteFieldName = quoteIdentifier(fieldName);if (StringUtils.isNotBlank(nativeType)) {quoteFieldName = convertType(quoteFieldName, nativeType);}return "(ABS(HASHTEXT(" + quoteFieldName + ")) % " + mod + ")";}
4.4 采样切分策略SQL示例与实现
4.4.1 超大表采样切分
表结构:
CREATE TABLE big_log_events (event_id BIGINT,user_id INT,event_type VARCHAR(50),timestamp TIMESTAMP,INDEX idx_event_id (event_id));-- 数据特点:5000万行,event_id分布不均匀
切分过程SQL:
-- 1. 查询MIN/MAX值SELECT MIN(event_id), MAX(event_id) FROM big_log_events;-- 结果:MIN=1, MAX=1000000-- 2. 查询近似行数SHOW TABLE STATUS LIKE 'big_log_events';-- 结果:Rows=50000000-- 3. 计算分布因子:(1000000-1+1)/50000000 = 0.02-- 预估分片数:50000000/8096 ≈ 6177-- 判断:0.02 < 0.05 且 6177 > 1000 → 触发采样切分-- 4. 采样查询(采样率 1/1000,即inverseSamplingRate=1000)SELECT event_id FROM big_log_eventsWHERE MOD((event_id - (SELECT MIN(event_id) FROM big_log_events)), 1000) = 0ORDER BY event_id;-- 采样约50000行数据-- 5. 根据采样结果计算分片边界-- 假设采样后得到边界值:[1, 15000, 28000, 45000, 67000, ...]-- 6. 生成最终分片SQL-- Split 0:SELECT * FROM big_log_eventsWHERE event_id >= 1 AND event_id < 15000;-- Split 1:SELECT * FROM big_log_eventsWHERE event_id >= 15000 AND event_id < 28000;-- Split 2:SELECT * FROM big_log_eventsWHERE event_id >= 28000 AND event_id < 45000;-- 继续直到所有分片
对应代码实现:
public static Object[] sampleDataFromColumn(JdbcConnection jdbc, TableId tableId, String columnName, int inverseSamplingRate)throws SQLException {final String minQuery =String.format("SELECT %s FROM %s WHERE MOD((%s - (SELECT MIN(%s) FROM %s)), %s) = 0 ORDER BY %s",quote(columnName),quote(tableId),quote(columnName),quote(columnName),quote(tableId),inverseSamplingRate,quote(columnName));return jdbc.queryAndMap(minQuery,resultSet -> {List<Object> results = new ArrayList<>();while (resultSet.next()) {results.add(resultSet.getObject(1));}return results.toArray();});}
5. SQL查询模式总结
5.1 各策略SQL查询模式对比
|
|
|
|
|
|---|---|---|---|
| 均匀切分 |
|
WHERE col >= start AND col < end |
WHERE order_id >= 1 AND order_id < 10001 |
| 均匀切分 |
|
|
WHERE ABS(CRC32(name) % 4) = 0 |
| 不均匀切分 |
|
|
SELECT MAX(id) FROM (SELECT id FROM table WHERE id >= ? ORDER BY id LIMIT ?) |
| 不均匀切分 |
|
|
WHERE ABS(MD5(name) % 4) = 0 |
| 采样切分 |
|
|
WHERE MOD((id - (SELECT MIN(id) FROM table)), 1000) = 0 |
| 采样切分 |
|
|
WHERE ABS(CRC32(name) % 1000) = 0 |
5.2 多数据库SQL差异对比
|
|
|
|
|
|---|---|---|---|
| MySQL | MD5(field) |
SHOW TABLE STATUS |
LIMIT n |
| PostgreSQL | HASHTEXT(field) |
pg_class.reltuples |
LIMIT n |
| SQL Server | HASHBYTES('MD5', field) |
sys.dm_db_partition_stats |
TOP n |
| Oracle | ORA_HASH(field) |
all_tables.num_rows |
ROWNUM <= n |
6. 性能优化与配置
6. 性能优化与配置
6.1 分布因子调优
# 分布因子配置chunk-key.even-distribution.factor.upper-bound = 100.0 # 上限,默认100.0chunk-key.even-distribution.factor.lower-bound = 0.05 # 下限,默认0.05
参数说明:
chunk-key.even-distribution.factor.upper-bound:均匀分布因子上限,用于判断数据是否均匀分布chunk-key.even-distribution.factor.lower-bound:均匀分布因子下限,计算公式:(MAX(id) - MIN(id) + 1) / row count
6.2 采样策略调优
# 采样配置sample-sharding.threshold = 1000 # 采样阈值,默认1000inverse-sampling.rate = 1000 # 采样率倒数,默认1000
参数说明:
sample-sharding.threshold:触发采样切分策略的预估分片数阈值inverse-sampling.rate:采样率的倒数,例如1000表示1/1000的采样率
6.3 快照切分配置
# 快照切分配置snapshot.split.size = 8096 # 分片大小,默认8096行snapshot.fetch.size = 1024 # 每次拉取大小,默认1024行
参数说明:
snapshot.split.size:表快照的分片大小(行数)snapshot.fetch.size:读取表快照时每次轮询的最大拉取大小
6.4 核心配置参数
|
|
|
|
|
|---|---|---|---|
snapshot.split.size |
|
|
|
snapshot.fetch.size |
|
|
|
chunk-key.even-distribution.factor.upper-bound |
|
|
|
chunk-key.even-distribution.factor.lower-bound |
|
|
|
sample-sharding.threshold |
|
|
|
inverse-sampling.rate |
|
|
|
server-id |
|
|
|
server-time-zone |
|
|
|
connect.timeout.ms |
|
|
|
connect.max-retries |
|
|
|
connection.pool.size |
|
|
|
6.5 配置示例
source {Mysql-CDC {# 基础连接配置url = "jdbc:mysql://localhost:3306/test"username = "root"password = "123456"table-names = ["test.user_table"]# 快照切分配置snapshot.split.size = 8096snapshot.fetch.size = 1024# 分布因子配置chunk-key.even-distribution.factor.upper-bound = 100.0chunk-key.even-distribution.factor.lower-bound = 0.05# 采样策略配置sample-sharding.threshold = 1000inverse-sampling.rate = 1000# 连接配置server-id = "5400"server-time-zone = "Asia/Shanghai"connect.timeout.ms = 30000connect.max-retries = 3connection.pool.size = 20# 启动模式startup.mode = "initial"# 其他配置exactly_once = falseformat = "DEFAULT"}}
7. 切分策略控制与现场应用
7.1 策略控制参数总结
通过调整关键参数,可以精确控制SeaTunnel使用哪种切分策略,以应对不同的现场场景:
1. 强制使用均匀切分策略
适用场景: 数据分布相对均匀,追求最佳并行性能
source {Mysql-CDC {url = "jdbc:mysql://localhost:3306/test"username = "root"password = "123456"table-names = ["test.uniform_table"]# 强制均匀切分配置chunk-key.even-distribution.factor.upper-bound = 10000.0 # 大幅提高上限chunk-key.even-distribution.factor.lower-bound = 0.001 # 大幅降低下限sample-sharding.threshold = 100000 # 极高阈值避免采样snapshot.split.size = 8096 # 标准分片大小}}
2. 强制使用不均匀切分策略
适用场景: 数据分布不均,但表不是特别大
source {Mysql-CDC {url = "jdbc:mysql://localhost:3306/test"username = "root"password = "123456"table-names = ["test.sparse_table"]# 强制不均匀切分配置chunk-key.even-distribution.factor.upper-bound = 0.1 # 极低上限chunk-key.even-distribution.factor.lower-bound = 0.1 # 极低下限sample-sharding.threshold = 100000 # 极高阈值避免采样snapshot.split.size = 5000 # 适中分片大小}}
3. 强制使用采样切分策略
适用场景: 超大表,需要高效切分
source {Mysql-CDC {url = "jdbc:mysql://localhost:3306/test"username = "root"password = "123456"table-names = ["test.huge_table"]# 强制采样切分配置chunk-key.even-distribution.factor.upper-bound = 0.01 # 极低上限chunk-key.even-distribution.factor.lower-bound = 0.01 # 极低下限sample-sharding.threshold = 100 # 极低阈值强制采样inverse-sampling.rate = 500 # 提高采样率snapshot.split.size = 10000 # 较大分片大小}}
4. 避免采样策略(业务库压力大)
适用场景: 大表但业务库压力大,不能使用采样
source {Mysql-CDC {url = "jdbc:mysql://localhost:3306/test"username = "root"password = "123456"table-names = ["test.large_table"]# 避免采样配置chunk-key.even-distribution.factor.upper-bound = 1000.0 # 放宽上限chunk-key.even-distribution.factor.lower-bound = 0.001 # 放宽下限sample-sharding.threshold = 50000 # 极高阈值snapshot.split.size = 50000 # 大分片减少总数connection.pool.size = 5 # 减少连接数snapshot.fetch.size = 1024 # 控制拉取大小}}
5. 高并行性能优化
适用场景: 追求最大并行度和处理速度
source {Mysql-CDC {url = "jdbc:mysql://localhost:3306/test"username = "root"password = "123456"table-names = ["test.performance_table"]# 高并行配置snapshot.split.size = 2000 # 小分片增加并行度snapshot.fetch.size = 2048 # 增加拉取大小connection.pool.size = 30 # 增加连接池chunk-key.even-distribution.factor.upper-bound = 1000.0 # 优先均匀切分sample-sharding.threshold = 10000 # 适中阈值}}
7.2 参数决策矩阵
|
|
|
|
|
|
|
|---|---|---|---|---|---|
| 数据均匀,追求性能 |
|
|
|
|
|
| 数据稀疏,中等表 |
|
|
|
|
|
| 超大表,允许采样 |
|
|
|
|
|
| 大表,业务库压力大 |
|
|
|
|
|
| 高并行需求 |
|
|
|
|
|
7.3 核心控制参数说明
策略选择控制:
chunk-key.even-distribution.factor.upper-bound: 控制是否使用均匀切分chunk-key.even-distribution.factor.lower-bound: 控制分布判断的敏感度sample-sharding.threshold: 控制是否触发采样策略
性能调优控制:
snapshot.split.size: 控制并行度和内存使用snapshot.fetch.size: 控制数据库查询压力connection.pool.size: 控制数据库连接压力inverse-sampling.rate: 控制采样精度
8. 总结
8. 总结
SeaTunnel MySQL CDC连接器的表切分机制通过以下核心组件实现:
- AbstractJdbcSourceChunkSplitter:核心切分逻辑
- MySqlUtils:MySQL特定的SQL查询实现
- JdbcDialect:数据库方言支持
三种切分策略:
- 均匀切分:适用于数据分布均匀的数值和日期类型
- 不均匀切分:适用于数据分布稀疏的场景
- 采样切分:适用于超大表的高效切分
决策机制:
-
通过分布因子判断数据分布特征 -
根据表大小选择合适的切分策略 -
支持多种数据类型的特殊处理
通过精确的参数控制,这套机制能够应对各种复杂的现场场景,确保MySQL CDC在处理各种规模和类型的表时都能实现高效、均衡的数据切分。
附 | 切分流程
SeaTunnel切分策略决策参数
Apache SeaTunnel
Apache SeaTunnel是一个云原生的多模态、高性能海量数据集成工具。北京时间 2023 年 6 月1 日,全球最大的开源软件基金会ApacheSoftware Foundation正式宣布Apache SeaTunnel毕业成为Apache顶级项目。目前,SeaTunnel在GitHub上Star数量已达8k+,社区达到6000+人规模。SeaTunnel支持在云数据库、本地数据源、SaaS、大模型等170多种数据源之间进行数据实时和批量同步,支持CDC、DDL变更、整库同步等功能,更是可以和大模型打通,让大模型链接企业内部的数据。
同步Demo
新手入门
最佳实践
测试报告
源码解析

