关注我们
作者 | 梁尧博(本文由AI辅助生成)
概述
Apache SeaTunnel MySQL CDC连接器为了实现并行读取,需要将大表切分成多个分片(Split)。对于非主键表,连接器提供了多种智能切分策略来保证数据的完整性和读取效率。本系列将详细介绍 Apache SeaTunnel 支持的核心切分策略,切分策略机制及实现方式,并对比各个切分策略的优劣势。
1. 切分列选择策略
1. 切分列选择策略
1.1 选择优先级
1. 用户配置的snapshotSplitColumn(建议是唯一键)2. 主键列(按数据类型优先级选择)3. 唯一键列(按数据类型优先级选择)4. 无可用列 → 单分片策略
1.2 支持的数据类型
MySQL CDC连接器支持的切分列类型:
根据AbstractJdbcSourceChunkSplitter.isEvenlySplitColumn()方法的实现:
// AbstractJdbcSourceChunkSplitter.isEvenlySplitColumn()switch (fromDbzColumn(splitColumn).getSqlType()) {case TINYINT:case SMALLINT:case INT:case BIGINT:case DECIMAL:case STRING:return true;default:return false;}
✅ 支持的类型:
- 数值类型:TINYINT、SMALLINT、INT、BIGINT、DECIMAL
- 字符串类型:STRING(使用哈希切分)
❌ 注意:MySQL CDC不支持日期时间类型切分
不支持的类型:
-
❌ DATE:不支持作为切分列 -
❌ DATETIME:不支持作为切分列 -
❌ TIMESTAMP:不支持作为切分列 -
❌ TIME:不支持作为切分列
对比:普通JDBC连接器的支持情况
值得注意的是,普通JDBC连接器(DynamicChunkSplitter)支持DATE类型切分:
// DynamicChunkSplitter支持的类型switch (splitColumnType.getSqlType()) {case TINYINT:case SMALLINT:case INT:case BIGINT:case DECIMAL:case DOUBLE:case FLOAT:return evenlyColumnSplitChunks(table, splitColumnName, min, max, chunkSize);case STRING:// 字符串切分逻辑case DATE: // ✅ 普通JDBC支持DATE类型return dateColumnSplitChunks(table, splitColumnName, min, max, chunkSize);}
实际影响和解决方案
如果表只有日期时间类型的索引列,MySQL CDC将:
-
无法找到合适的切分列 -
回退到单分片模式 -
失去并行读取的优势
1.3 数据类型优先级
// 优先级:1最高,6最低
TINYINT(1) > SMALLINT(2) > INT(3) > BIGINT(4) > DECIMAL(5) > STRING(6)
2. 切分策略决策机制
2. 切分策略决策机制
SeaTunnel通过一套精密的决策算法来确定使用哪种切分策略,这个决策过程基于数据分布特征和表大小等因素。
2.1 决策流程概述
// 核心决策逻辑位于 AbstractJdbcSourceChunkSplitter.generateSplits()public Collection<SnapshotSplit> generateSplits(JdbcConnection jdbc, TableId tableId) {// 1. 获取配置参数final int chunkSize = sourceConfig.getSplitSize(); // 默认:8096final double distributionFactorUpper = sourceConfig.getDistributionFactorUpper(); // 默认:100.0final double distributionFactorLower = sourceConfig.getDistributionFactorLower(); // 默认:0.05final int sampleShardingThreshold = sourceConfig.getSampleShardingThreshold(); // 默认:1000// 2. 检查切分列类型if (isEvenlySplitColumn(splitColumn)) {// 3. 查询近似行数和计算分布因子long approximateRowCnt = queryApproximateRowCnt(jdbc, tableId);double distributionFactor = calculateDistributionFactor(tableId, min, max, approximateRowCnt);// 4. 判断数据分布是否均匀boolean dataIsEvenlyDistributed =distributionFactor >= distributionFactorLower &&distributionFactor <= distributionFactorUpper;if (dataIsEvenlyDistributed) {// 均匀切分策略return splitEvenlySizedChunks(...);} else {// 5. 检查是否需要采样策略int shardCount = (int) (approximateRowCnt / chunkSize);if (sampleShardingThreshold < shardCount) {// 采样切分策略return efficientShardingThroughSampling(...);} else {// 不均匀切分策略return splitUnevenlySizedChunks(...);}}} else {// 字符串类型:不均匀切分策略return splitUnevenlySizedChunks(...);}}
2.2 分布因子计算
核心公式:
distributionFactor = (MAX - MIN + 1) / approximateRowCount
计算逻辑:
protected double calculateDistributionFactor(TableId tableId, Object min, Object max, long approximateRowCnt) {if (approximateRowCnt == 0) {return Double.MAX_VALUE; // 空表处理}BigDecimal difference = ObjectUtils.minus(max, min);final BigDecimal subRowCnt = difference.add(BigDecimal.valueOf(1));double distributionFactor = subRowCnt.divide(new BigDecimal(approximateRowCnt), 4, ROUND_CEILING).doubleValue();return distributionFactor;}
分布因子含义:
- factor ≈ 1.0:数据分布理想,ID连续且无空隙
- factor > 100:数据稀疏,ID范围远大于行数(如:ID 1-100万,但只有1000行)
- factor < 0.05:数据密集,多行共享相似的ID值(如:时间戳列,同一秒内多条记录)
2.3 决策条件详解
条件1:切分列类型检查
// 支持均匀切分的数据类型private boolean isEvenlySplitColumn(Column splitColumn) {return splitColumn.isNumeric() || splitColumn.isTemporalType();}
条件2:数据分布均匀性判断
boolean dataIsEvenlyDistributed =doubleCompare(distributionFactor, distributionFactorLower) >= 0 &&doubleCompare(distributionFactor, distributionFactorUpper) <= 0;// 即:0.05 ≤ distributionFactor ≤ 100
条件3:采样策略触发条件
int shardCount = (int) (approximateRowCnt / chunkSize);if (sampleShardingThreshold < shardCount) {// 预估分片数超过1000时,启用采样策略}
2.4 实际决策示例
示例1:理想均匀分布
表:user_orders切分列:order_id (BIGINT)数据范围:1 - 100,000行数:100,000chunkSize:10,000计算:distributionFactor = (100000 - 1 + 1) / 100000 = 1.0判断:0.05 ≤ 1.0 ≤ 100 → 数据均匀分布结果:使用均匀切分策略,生成10个分片
示例2:数据稀疏,触发采样
表:big_transactions切分列:transaction_id (BIGINT)数据范围:1 - 10,000,000行数:50,000chunkSize:1,000计算:distributionFactor = (10000000 - 1 + 1) / 50000 = 200预估分片数 = 50000 / 1000 = 50判断:200 > 100 → 数据分布不均匀
50 < 1000 → 不触发采样结果:使用不均匀切分策略示例3:大表触发采样策略表:log_events切分列:event_id (BIGINT)数据范围:1 - 1,000,00行数:5,000,000chunkSize:1,000计算:distributionFactor = (100000 - 1 + 1) / 5000000 = 0.2预估分片数 = 5000000 / 1000 = 5000判断:0.02 < 0.05 → 数据分布不均匀5000 > 1000 → 触发采样策略结果:使用采样切分策略,采样后生成5000个分片
示例4:时间戳列密集分布(假设支持时间戳类型)
表:sensor_data切分列:timestamp (TIMESTAMP)数据范围:2023-01-01 00:00:00 - 2023-01-01 01:00:00 (3600秒)行数:1,000,000chunkSize:10,000计算:distributionFactor = 3600 / 1000000 = 0.0036判断:0.0036 < 0.05 → 数据分布不均匀预估分片数 = 1000000 / 10000 = 100 < 1000结果:使用不均匀切分策略
2.5 策略选择总结
|
|
|
|
|
|
|---|---|---|---|---|
|
|
|
|
|
|
|
|
|
|
|
|
|
|
|
|
|
|
|
|
|
|
|
|
3. 三种核心切分策略
3. 三种核心切分策略
3.1 均匀切分(Evenly Sized Chunks)
适用场景: 数据分布均匀的数值列
判断条件:
// 分布因子计算distributionFactor = (max - min + 1) / approximateRowCount// 均匀分布判断distributionFactorLower <= distributionFactor <= distributionFactorUpper// 默认:0.05 <= distributionFactor <= 100
切分逻辑:
// 动态chunk大小计算dynamicChunkSize = Math.max((int)(distributionFactor * chunkSize), 1)// 切分范围计算chunkStart = nullchunkEnd = min + dynamicChunkSizewhile (chunkEnd <= max) {splits.add(ChunkRange.of(chunkStart, chunkEnd))chunkStart = chunkEndchunkEnd = chunkEnd + dynamicChunkSize}// 添加最后一个分片splits.add(ChunkRange.of(chunkStart, null))
示例:
表:user_table,主键:id,范围:1-10000,行数:10000distributionFactor = (10000-1+1)/10000 = 1.0chunkSize = 1000,dynamicChunkSize = 1000分片结果:Split1: [null, 1000] // id <= 1000Split2: [1000, 2000] // 1000 < id <= 2000Split3: [2000, 3000] // 2000 < id <= 3000...Split10: [9000, null] // id > 9000
3.2 不均匀切分(Unevenly Sized Chunks)
适用场景: 数据分布不均匀或非数值列
切分逻辑:
// 连续查询下一个chunk的最大值Object chunkStart = nullObject chunkEnd = queryNextChunkMax(jdbc, min, tableId, splitColumn, max, chunkSize)while (chunkEnd != null && chunkEnd <= max) {splits.add(ChunkRange.of(chunkStart, chunkEnd))chunkStart = chunkEndchunkEnd = queryNextChunkMax(jdbc, chunkEnd, tableId, splitColumn, max, chunkSize)}splits.add(ChunkRange.of(chunkStart, null))
SQL示例:
-- 查询下一个chunk的最大值SELECT MAX(split_column) FROM (SELECT split_column FROM table_nameWHERE split_column >= ?ORDER BY split_columnLIMIT ?) t
示例:
表:order_table,切分列:create_time,chunkSize=1000查询过程:1. 查询前1000行的最大create_time → '2023-01-15 10:30:00'2. 查询接下来1000行的最大create_time → '2023-02-20 15:45:00'3. 继续查询...分片结果:Split1: [null, '2023-01-15 10:30:00']Split2: ['2023-01-15 10:30:00', '2023-02-20 15:45:00']Split3: ['2023-02-20 15:45:00', '2023-03-25 09:20:00']...
3.3 采样切分(Sampling-based Sharding)
适用场景: 大表且数据分布极不均匀
触发条件:
// 当预估分片数超过阈值时启用int shardCount = (int)(approximateRowCount / chunkSize)if (sampleShardingThreshold < shardCount) {// 使用采样切分}// 默认阈值:1000
采样逻辑:
// 采样数据Object[] sampleData = sampleDataFromColumn(jdbc, tableId, splitColumn, inverseSamplingRate)// 计算每个分片的样本数double approxSamplePerShard = (double)sampleData.length / shardCount// 根据样本数据确定分片边界for (int i = 0; i < shardCount; i++) {Object chunkStart = lastEndObject chunkEnd = (i < shardCount - 1)? sampleData[(int)((i + 1) * approxSamplePerShard)]: nullsplits.add(ChunkRange.of(chunkStart, chunkEnd))}
示例:
表:big_table,行数:1000万,chunkSize=10000,预估分片数=1000inverseSamplingRate=1000(采样率1/1000)采样过程:1. 从表中采样10000行数据2. 将采样数据按切分列排序3. 根据1000个分片需求,每10个样本确定一个分片边界分片结果:基于采样数据的分布确定边界
4. SQL查询案例详解与代码实现
4. SQL查询案例详解与代码实现
4.1 核心SQL查询方法映射
|
|
|
|
|
|---|---|---|---|
|
|
queryMinMax() |
MySqlUtils.java |
|
|
|
queryApproximateRowCnt() |
MySqlUtils.java |
|
|
|
queryNextChunkMax() |
MySqlUtils.java |
|
|
|
sampleDataFromColumn() |
MySqlUtils.java |
|
|
|
hashModForField() |
MysqlDialect.java |
|
4.2 均匀切分策略SQL示例与实现
4.2.1 数值类型(BIGINT)- 自增ID表
表结构:
CREATE TABLE user_orders (order_id BIGINT AUTO_INCREMENT PRIMARY KEY,user_id INT,amount DECIMAL(10,2),created_at TIMESTAMP);-- 数据范围:order_id 1-100000,共100000行
切分过程SQL:
-- 1. 查询MIN/MAX值SELECT MIN(order_id), MAX(order_id) FROM user_orders;-- 结果:MIN=1, MAX=100000-- 2. 查询近似行数(MySQL)SHOW TABLE STATUS LIKE 'user_orders';-- 结果:Rows=100000-- 3. 计算分布因子:(100000-1+1)/100000 = 1.0-- 判断:0.05 ≤ 1.0 ≤ 100 → 均匀切分-- 4. 生成分片SQL(chunkSize=10000)-- Split 0:SELECT * FROM user_orders WHERE order_id >= 1 AND order_id < 10001;-- Split 1:SELECT * FROM user_orders WHERE order_id >= 10001 AND order_id < 20001;-- Split 2:SELECT * FROM user_orders WHERE order_id >= 20001 AND order_id < 30001;-- ...继续到Split 9-- Split 9:SELECT * FROM user_orders WHERE order_id >= 90001 AND order_id <= 100000;
对应代码实现:
public static Object[] queryMinMax(JdbcConnection jdbc, TableId tableId, String columnName)throws SQLException {final String minMaxQuery =String.format("SELECT MIN(%s), MAX(%s) FROM %s",quote(columnName), quote(columnName), quote(tableId));return jdbc.queryAndMap(minMaxQuery,rs -> {if (!rs.next()) {throw new SQLException(String.format("No result returned after running query [%s]",minMaxQuery));}return rowToArray(rs, 2);});}
public static long queryApproximateRowCnt(JdbcConnection jdbc, TableId tableId)throws SQLException {final String useDatabaseStatement = String.format("USE %s;", quote(tableId.catalog()));final String rowCountQuery = String.format("SHOW TABLE STATUS LIKE '%s';", tableId.table());jdbc.execute(useDatabaseStatement);return jdbc.queryAndMap(rowCountQuery,rs -> {if (!rs.next() || rs.getMetaData().getColumnCount() < 5) {throw new SQLException(String.format("No result returned after running query [%s]",rowCountQuery));}return rs.getLong(5); // Rows列});}
4.2.2 普通JDBC连接器的DATE类型切分(仅供参考)
// 普通JDBC连接器支持DATE类型切分,CDC模式不支持switch (splitColumnType.getSqlType()) {case DATE:return dateColumnSplitChunks(table, splitColumnName, min, max, chunkSize);}
表结构:
CREATE TABLE daily_reports (id BIGINT AUTO_INCREMENT PRIMARY KEY, -- ✅ MySQL CDC使用此列切分report_date DATE, -- ❌ MySQL CDC不支持此列切分revenue DECIMAL(15,2),created_at TIMESTAMP);
MySQL CDC的实际切分方式:
-- MySQL CDC会使用id列进行切分,而不是report_date-- 1. 查询MIN/MAX值(基于id列)SELECT MIN(id), MAX(id) FROM daily_reports;-- 结果:MIN=1, MAX=365-- 2. 查询近似行数SHOW TABLE STATUS LIKE 'daily_reports';-- 结果:Rows=365-- 3. 计算分布因子(基于id列)-- 分布因子:(365-1+1)/365 = 1-- 判断:1 < 100 → 使用均匀切分-- 4. 生成分片SQL(基于id列)-- Split 0:SELECT * FROM daily_reports WHERE id >= 1 AND id < 92;-- Split 1:SELECT * FROM daily_reports WHERE id >= 92 AND id < 183;-- Split 2:SELECT * FROM daily_reports WHERE id >= 183 AND id < 274;-- Split 3:SELECT * FROM daily_reports WHERE id >= 274 AND id <= 365;
4.3 不均匀切分策略SQL示例与实现
4.3.1 数值类型 - 稀疏ID表
表结构:
CREATE TABLE sparse_transactions (transaction_id BIGINT PRIMARY KEY,account_id INT,amount DECIMAL(15,2));-- 数据特点:ID范围1-1000000,但只有1000行数据
切分过程SQL:
-- 1. 查询MIN/MAX值SELECT MIN(transaction_id), MAX(transaction_id) FROM sparse_transactions;-- 结果:MIN=1, MAX=1000000-- 2. 查询近似行数SHOW TABLE STATUS LIKE 'sparse_transactions';-- 结果:Rows=1000-- 3. 计算分布因子:(1000000-1+1)/1000 = 1000-- 判断:1000 > 100 → 数据分布不均匀-- 4. 不均匀切分SQL生成(chunkSize=100)-- 动态查询每个分片的边界值-- 查询第1个分片的结束值SELECT MAX(transaction_id) FROM (SELECT transaction_id FROM sparse_transactionsWHERE transaction_id >= 1ORDER BY transaction_id ASCLIMIT 100) AS T;-- 假设结果:15000-- Split 0:SELECT * FROM sparse_transactionsWHERE transaction_id >= 1 AND transaction_id < 15000;-- 查询第2个分片的结束值SELECT MAX(transaction_id) FROM (SELECT transaction_id FROM sparse_transactionsWHERE transaction_id >= 15000ORDER BY transaction_id ASCLIMIT 100) AS T;-- 假设结果:35000-- Split 1:SELECT * FROM sparse_transactionsWHERE transaction_id >= 15000 AND transaction_id < 35000;-- 继续此过程直到所有数据被分片
对应代码实现:
public static Object queryNextChunkMax(JdbcConnection jdbc,TableId tableId,String splitColumnName,int chunkSize,Object includedLowerBound)throws SQLException {String quotedColumn = quote(splitColumnName);String query =String.format("SELECT MAX(%s) FROM ("+ "SELECT %s FROM %s WHERE %s >= ? ORDER BY %s ASC LIMIT %s"+ ") AS T",quotedColumn,quotedColumn,quote(tableId),quotedColumn,quotedColumn,chunkSize);return jdbc.prepareQueryAndMap(query,ps -> ps.setObject(1, includedLowerBound),rs -> {if (!rs.next()) {throw new SQLException(String.format("No result returned after running query [%s]", query));}return rs.getObject(1);});}
4.3.2 字符串类型切分策略详解
⚠️ 重要说明: MySQL CDC连接器仅支持哈希取模方式切分字符串,而普通JDBC连接器还支持字符集编码方式。
4.3.2.1 MySQL CDC的字符串切分(哈希取模)
表结构:
CREATE TABLE customer_profiles (customer_code VARCHAR(50) PRIMARY KEY,name VARCHAR(100),email VARCHAR(100));-- 数据特点:customer_code为字符串,如 'CUST001', 'CUST002'等
切分过程SQL:
-- 字符串类型使用哈希取模切分-- 1. 查询总行数SHOW TABLE STATUS LIKE 'customer_profiles';-- 结果:假设40000行-- 2. 计算分片数:40000 / 8096 ≈ 5个分片-- 3. 生成哈希取模分片SQL(使用MD5哈希,SeaTunnel默认)-- Split 0:SELECT * FROM customer_profilesWHERE ABS(MD5(customer_code) % 5) = 0;-- Split 1:SELECT * FROM customer_profilesWHERE ABS(MD5(customer_code) % 5) = 1;-- Split 2:SELECT * FROM customer_profilesWHERE ABS(MD5(customer_code) % 5) = 2;-- Split 3:SELECT * FROM customer_profilesWHERE ABS(MD5(customer_code) % 5) = 3;-- Split 4:SELECT * FROM customer_profilesWHERE ABS(MD5(customer_code) % 5) = 4;
4.3.2.2 普通JDBC的字符串切分(字符集编码)
⚠️ 注意: 以下内容仅适用于普通JDBC连接器,MySQL CDC不支持此方式。
配置参数:
# 启用字符集编码切分模式(仅普通JDBC)split.string_split_mode = charset_basedsplit.string_split_mode_collate = "0123456789abcdefghijklmnopqrstuvwxyz"
public enum StringSplitMode {SAMPLE("sample"), // 默认:采样方式(实际还是哈希)CHARSET_BASED("charset_based"); // 字符集编码方式}
字符集编码算法核心:
// 字符串编码为BigInteger的核心算法public static BigInteger encodeStringToNumericRange(String str, int maxLength, boolean paddingAtEnd,boolean isCaseInsensitive, String orderedCharset, int radix) {// 1. 字符串转换为ASCII索引表示String asciiString = stringToAsciiString(str, maxLength, paddingAtEnd,isCaseInsensitive, orderedCharset);// 2. 解析为基数数组int[] baseArray = parseBaseNumber(asciiString);// 3. 转换为BigInteger(类似进制转换)return toDecimal(baseArray, radix);}
字符集编码切分示例:
-- 假设字符集:"0123456789abcdefghijklmnopqrstuvwxyz"(37个字符)-- 字符串"cust001"编码过程:-- 1. 'c'→12, 'u'→30, 's'→28, 't'→29, '0'→0, '0'→0, '1'→1-- 2. BigInteger = 12*37^6 + 30*37^5 + 28*37^4 + 29*37^3 + 0*37^2 + 0*37^1 + 1*37^0-- 3. 按数值范围进行均匀切分-- Split 0: 编码值范围 [0, 50000000000)SELECT * FROM customer_profilesWHERE encode_string_to_bigint(customer_code) >= 0AND encode_string_to_bigint(customer_code) < 50000000000;-- Split 1: 编码值范围 [50000000000, 100000000000)SELECT * FROM customer_profilesWHERE encode_string_to_bigint(customer_code) >= 50000000000AND encode_string_to_bigint(customer_code) < 100000000000;
4.3.2.3 两种字符串切分方式对比
|
|
|
|
|---|---|---|
| 支持连接器 |
✅ 普通JDBC |
✅ 普通JDBC |
| 切分原理 |
|
|
| 数据分布 |
|
|
| 性能特点 |
|
|
| 适用场景 |
|
|
| 配置复杂度 |
|
|
实际应用建议:
- MySQL CDC场景:只能使用哈希取模,无其他选择
- 普通JDBC场景:
-
默认使用哈希取模(性能更好) -
需要保持字符串顺序时使用字符集编码 -
字符集编码适合固定格式的字符串(如编号、代码等)
对应代码实现:
default String hashModForField(String fieldName, int mod) {return "ABS(MD5(" + quoteIdentifier(fieldName) + ") % " + mod + ")";}
不同数据库的哈希实现:
public String hashModForField(String nativeType, String fieldName, int mod) {String quoteFieldName = quoteIdentifier(fieldName);if (StringUtils.isNotBlank(nativeType)) {quoteFieldName = convertType(quoteFieldName, nativeType);}return "(ABS(HASHTEXT(" + quoteFieldName + ")) % " + mod + ")";}
4.4 采样切分策略SQL示例与实现
4.4.1 超大表采样切分
表结构:
CREATE TABLE big_log_events (event_id BIGINT,user_id INT,event_type VARCHAR(50),timestamp TIMESTAMP,INDEX idx_event_id (event_id));-- 数据特点:5000万行,event_id分布不均匀
切分过程SQL:
-- 1. 查询MIN/MAX值SELECT MIN(event_id), MAX(event_id) FROM big_log_events;-- 结果:MIN=1, MAX=1000000-- 2. 查询近似行数SHOW TABLE STATUS LIKE 'big_log_events';-- 结果:Rows=50000000-- 3. 计算分布因子:(1000000-1+1)/50000000 = 0.02-- 预估分片数:50000000/8096 ≈ 6177-- 判断:0.02 < 0.05 且 6177 > 1000 → 触发采样切分-- 4. 采样查询(采样率 1/1000,即inverseSamplingRate=1000)SELECT event_id FROM big_log_eventsWHERE MOD((event_id - (SELECT MIN(event_id) FROM big_log_events)), 1000) = 0ORDER BY event_id;-- 采样约50000行数据-- 5. 根据采样结果计算分片边界-- 假设采样后得到边界值:[1, 15000, 28000, 45000, 67000, ...]-- 6. 生成最终分片SQL-- Split 0:SELECT * FROM big_log_eventsWHERE event_id >= 1 AND event_id < 15000;-- Split 1:SELECT * FROM big_log_eventsWHERE event_id >= 15000 AND event_id < 28000;-- Split 2:SELECT * FROM big_log_eventsWHERE event_id >= 28000 AND event_id < 45000;-- 继续直到所有分片
对应代码实现:
public static Object[] sampleDataFromColumn(JdbcConnection jdbc, TableId tableId, String columnName, int inverseSamplingRate)throws SQLException {final String minQuery =String.format("SELECT %s FROM %s WHERE MOD((%s - (SELECT MIN(%s) FROM %s)), %s) = 0 ORDER BY %s",quote(columnName),quote(tableId),quote(columnName),quote(columnName),quote(tableId),inverseSamplingRate,quote(columnName));return jdbc.queryAndMap(minQuery,resultSet -> {List<Object> results = new ArrayList<>();while (resultSet.next()) {results.add(resultSet.getObject(1));}return results.toArray();});}
5. SQL查询模式总结
5.1 各策略SQL查询模式对比
|
|
|
|
|
|---|---|---|---|
| 均匀切分 |
|
WHERE col >= start AND col < end |
WHERE order_id >= 1 AND order_id < 10001 |
| 均匀切分 |
|
|
WHERE ABS(CRC32(name) % 4) = 0 |
| 不均匀切分 |
|
|
SELECT MAX(id) FROM (SELECT id FROM table WHERE id >= ? ORDER BY id LIMIT ?) |
| 不均匀切分 |
|
|
WHERE ABS(MD5(name) % 4) = 0 |
| 采样切分 |
|
|
WHERE MOD((id - (SELECT MIN(id) FROM table)), 1000) = 0 |
| 采样切分 |
|
|
WHERE ABS(CRC32(name) % 1000) = 0 |
5.2 多数据库SQL差异对比
|
|
|
|
|
|---|---|---|---|
| MySQL | MD5(field) |
SHOW TABLE STATUS |
LIMIT n |
| PostgreSQL | HASHTEXT(field) |
pg_class.reltuples |
LIMIT n |
| SQL Server | HASHBYTES('MD5', field) |
sys.dm_db_partition_stats |
TOP n |
| Oracle | ORA_HASH(field) |
all_tables.num_rows |
ROWNUM <= n |
6. 性能优化与配置
6. 性能优化与配置
6.1 分布因子调优
# 分布因子配置chunk-key.even-distribution.factor.upper-bound = 100.0 # 上限,默认100.0chunk-key.even-distribution.factor.lower-bound = 0.05 # 下限,默认0.05
参数说明:
chunk-key.even-distribution.factor.upper-bound:均匀分布因子上限,用于判断数据是否均匀分布chunk-key.even-distribution.factor.lower-bound:均匀分布因子下限,计算公式:(MAX(id) - MIN(id) + 1) / row count
6.2 采样策略调优
# 采样配置sample-sharding.threshold = 1000 # 采样阈值,默认1000inverse-sampling.rate = 1000 # 采样率倒数,默认1000
参数说明:
sample-sharding.threshold:触发采样切分策略的预估分片数阈值inverse-sampling.rate:采样率的倒数,例如1000表示1/1000的采样率
6.3 快照切分配置
# 快照切分配置snapshot.split.size = 8096 # 分片大小,默认8096行snapshot.fetch.size = 1024 # 每次拉取大小,默认1024行
参数说明:
snapshot.split.size:表快照的分片大小(行数)snapshot.fetch.size:读取表快照时每次轮询的最大拉取大小
6.4 核心配置参数
|
|
|
|
|
|---|---|---|---|
snapshot.split.size |
|
|
|
snapshot.fetch.size |
|
|
|
chunk-key.even-distribution.factor.upper-bound |
|
|
|
chunk-key.even-distribution.factor.lower-bound |
|
|
|
sample-sharding.threshold |
|
|
|
inverse-sampling.rate |
|
|
|
server-id |
|
|
|
server-time-zone |
|
|
|
connect.timeout.ms |
|
|
|
connect.max-retries |
|
|
|
connection.pool.size |
|
|
|
6.5 配置示例
source {Mysql-CDC {# 基础连接配置url = "jdbc:mysql://localhost:3306/test"username = "root"password = "123456"table-names = ["test.user_table"]# 快照切分配置snapshot.split.size = 8096snapshot.fetch.size = 1024# 分布因子配置chunk-key.even-distribution.factor.upper-bound = 100.0chunk-key.even-distribution.factor.lower-bound = 0.05# 采样策略配置sample-sharding.threshold = 1000inverse-sampling.rate = 1000# 连接配置server-id = "5400"server-time-zone = "Asia/Shanghai"connect.timeout.ms = 30000connect.max-retries = 3connection.pool.size = 20# 启动模式startup.mode = "initial"# 其他配置exactly_once = falseformat = "DEFAULT"}}
7. 切分策略控制与现场应用
7.1 策略控制参数总结
通过调整关键参数,可以精确控制SeaTunnel使用哪种切分策略,以应对不同的现场场景:
1. 强制使用均匀切分策略
适用场景: 数据分布相对均匀,追求最佳并行性能
source {Mysql-CDC {url = "jdbc:mysql://localhost:3306/test"username = "root"password = "123456"table-names = ["test.uniform_table"]# 强制均匀切分配置chunk-key.even-distribution.factor.upper-bound = 10000.0 # 大幅提高上限chunk-key.even-distribution.factor.lower-bound = 0.001 # 大幅降低下限sample-sharding.threshold = 100000 # 极高阈值避免采样snapshot.split.size = 8096 # 标准分片大小}}
2. 强制使用不均匀切分策略
适用场景: 数据分布不均,但表不是特别大
source {Mysql-CDC {url = "jdbc:mysql://localhost:3306/test"username = "root"password = "123456"table-names = ["test.sparse_table"]# 强制不均匀切分配置chunk-key.even-distribution.factor.upper-bound = 0.1 # 极低上限chunk-key.even-distribution.factor.lower-bound = 0.1 # 极低下限sample-sharding.threshold = 100000 # 极高阈值避免采样snapshot.split.size = 5000 # 适中分片大小}}
3. 强制使用采样切分策略
适用场景: 超大表,需要高效切分
source {Mysql-CDC {url = "jdbc:mysql://localhost:3306/test"username = "root"password = "123456"table-names = ["test.huge_table"]# 强制采样切分配置chunk-key.even-distribution.factor.upper-bound = 0.01 # 极低上限chunk-key.even-distribution.factor.lower-bound = 0.01 # 极低下限sample-sharding.threshold = 100 # 极低阈值强制采样inverse-sampling.rate = 500 # 提高采样率snapshot.split.size = 10000 # 较大分片大小}}
4. 避免采样策略(业务库压力大)
适用场景: 大表但业务库压力大,不能使用采样
source {Mysql-CDC {url = "jdbc:mysql://localhost:3306/test"username = "root"password = "123456"table-names = ["test.large_table"]# 避免采样配置chunk-key.even-distribution.factor.upper-bound = 1000.0 # 放宽上限chunk-key.even-distribution.factor.lower-bound = 0.001 # 放宽下限sample-sharding.threshold = 50000 # 极高阈值snapshot.split.size = 50000 # 大分片减少总数connection.pool.size = 5 # 减少连接数snapshot.fetch.size = 1024 # 控制拉取大小}}
5. 高并行性能优化
适用场景: 追求最大并行度和处理速度
source {Mysql-CDC {url = "jdbc:mysql://localhost:3306/test"username = "root"password = "123456"table-names = ["test.performance_table"]# 高并行配置snapshot.split.size = 2000 # 小分片增加并行度snapshot.fetch.size = 2048 # 增加拉取大小connection.pool.size = 30 # 增加连接池chunk-key.even-distribution.factor.upper-bound = 1000.0 # 优先均匀切分sample-sharding.threshold = 10000 # 适中阈值}}
7.2 参数决策矩阵
|
|
|
|
|
|
|
|---|---|---|---|---|---|
| 数据均匀,追求性能 |
|
|
|
|
|
| 数据稀疏,中等表 |
|
|
|
|
|
| 超大表,允许采样 |
|
|
|
|
|
| 大表,业务库压力大 |
|
|
|
|
|
| 高并行需求 |
|
|
|
|
|
7.3 核心控制参数说明
策略选择控制:
chunk-key.even-distribution.factor.upper-bound: 控制是否使用均匀切分chunk-key.even-distribution.factor.lower-bound: 控制分布判断的敏感度sample-sharding.threshold: 控制是否触发采样策略
性能调优控制:
snapshot.split.size: 控制并行度和内存使用snapshot.fetch.size: 控制数据库查询压力connection.pool.size: 控制数据库连接压力inverse-sampling.rate: 控制采样精度
8. 总结
8. 总结
SeaTunnel MySQL CDC连接器的表切分机制通过以下核心组件实现:
- AbstractJdbcSourceChunkSplitter:核心切分逻辑
- MySqlUtils:MySQL特定的SQL查询实现
- JdbcDialect:数据库方言支持
三种切分策略:
- 均匀切分:适用于数据分布均匀的数值和日期类型
- 不均匀切分:适用于数据分布稀疏的场景
- 采样切分:适用于超大表的高效切分
决策机制:
-
通过分布因子判断数据分布特征 -
根据表大小选择合适的切分策略 -
支持多种数据类型的特殊处理
通过精确的参数控制,这套机制能够应对各种复杂的现场场景,确保MySQL CDC在处理各种规模和类型的表时都能实现高效、均衡的数据切分。
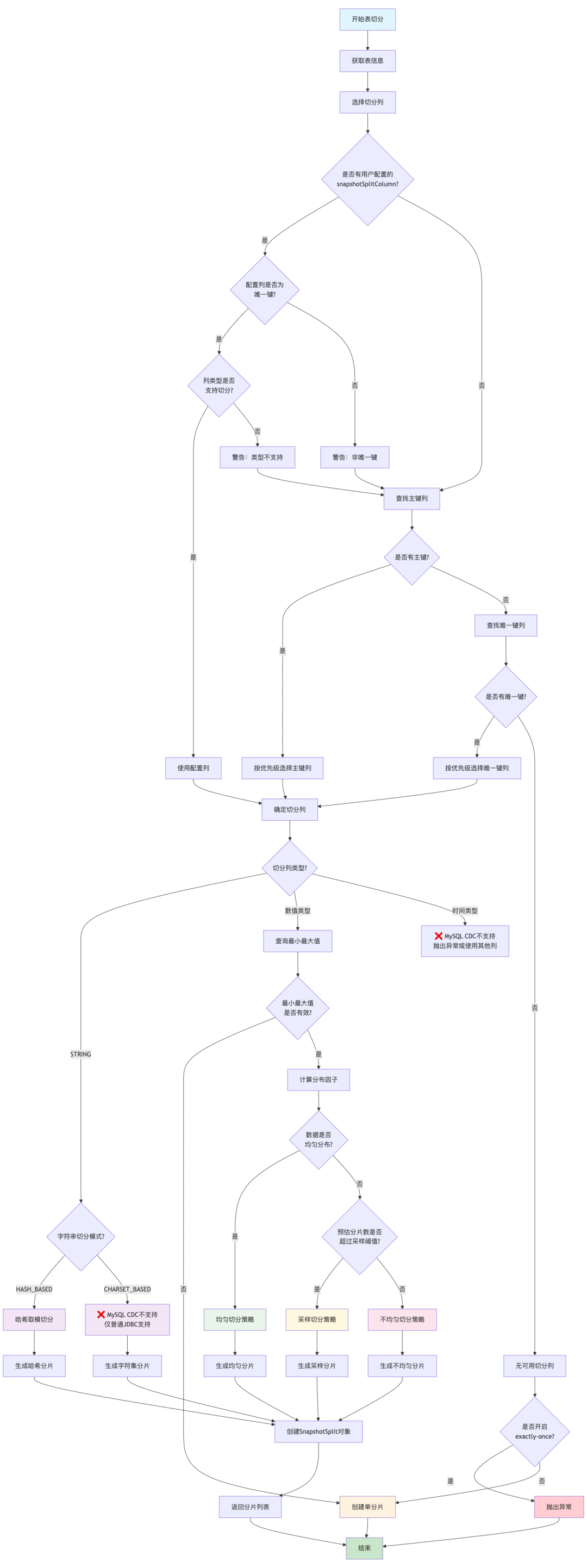
附 | 切分流程
SeaTunnel切分策略决策参数
·END·
白鲸开源
白鲸开源是一家开源原生的DataOps商业公司,是国家高新技术企业,由多个Apache Foundation Member成立,80%员工都是 Apache Committer,运营2个全球Apache开源项目(DolphinScheduler, SeaTunnel)。白鲸开源已根据全球最佳实践发布商业版产品WhaleStudio(含白鲸数据调度平台WhaleScheduler和白鲸数据集成平台WhaleTunnel)。我们致力于打造下一代开源原生的DataOps 平台,助力企业在大数据和云时代,智能化地完成多数据源、多云及信创环境的数据集成、调度开发和治理,以提高企业解决数据问题的效率,提升企业分析洞察能力和决策能力。
了解更多
金融行业的应用实例
国内某头部理财服务提供商基于白鲸调度系统建立统一调度和监控运维
白鲸调度系统助力国内头部券商打造国产信创化 DataOps 平台
白鲸开源 DataOps 平台助力证券行业实现信创数字化转型
最佳实践 | 从Airflow迁移到Apache DolphinScheduler
Apache DolphinScheduler VS WhaleScheduler
代立冬:基于Apache Doris+WhaleTunnel 实现多源实时数据仓库解决方案探索实践
商业版技术解析实例
驾驭数据的未来:WhaleStudio与DataOps的完美结合
运营开源项目
点个在看你最好看

