1688上线退货包运费,将服务做到极致
电商行业
1688上线退货包运费,将服务做到极致
1688要为退货运费买单
几乎每个人网购必看的三要素:价格、是否包邮、退货运费。
退货是售后服务的重要一环,拼多多力推“退货包运费”,淘宝也有自己的运费险。减少买家退货负担的同时,也能增加买家下单的几率。
日前,1688发布通知称,为了进一步提升买家的采购体验并促进买卖双方的合作效率和转化率,平台计划在2024年3月初推出“退货包运费服务”。
该服务是指买家在退货时选择官方上门取件,可自动减免运费(包括首重和续重),最高可减免12元。

图源:1688
同时,1688会通过商品和交易流程中的专属标签展示这项服务。换句话说,和拼多多一样,未来1688的商品页面也会出现“退货包运费”标签。
1688平台还将在服务上线的同时为那些还未开通安心购·现货版的商品添加“退货包运费”标识。符合条件的买家将能够看到并享受这一权益,这项权益的费用完全由1688平台承担,商家无需负担任何费用。
需要注意的是,1688平台将根据店铺的销售业绩、权益核销情况以及平台的运营策略,不定期地调整退货包运费权益的补贴周期、适用的订单范围及金额等。商家可以通过商家工作台查阅这些调整的详细信息。
平台将提前通知补贴的结束时间。补贴一旦结束,退货包运费权益的标签将从相关商品上撤下。
据了解,此前1688的运费争议规则一般是围绕“谁过错,谁承担”的原则处理。平台和部分商家也有赠送运费险,不过会存在运费险赔付不足的情况。
1688此次推出“退货包运费服务”能在很大程度上降低买家因商品问题或不合适而产生的退货运费顾虑,增强了消费者的信心,使得他们更愿意在平台上进行交易。
同时,这项服务能大大提升买卖双方沟通和交易效率,减少双方因退货运费问题引发的纠纷,提高整体售后服务质量和效率。
满意的退货体验还能进一步增加买家再次购买的可能性,有利于培养回头客,提升用户粘性和忠诚度。
1688正在寻找新的增量
在消费降级的时代背景下,不仅仅是拼多多乘风而起,1688也正在成为C端消费者追求高性价比和实用性的首选购物平台。
今年春节,以95后、00后为代表的Z世代已经开始在1688上寻找源头工厂,定制平替年货。仅1月份,1688上“平替”一词的日均搜索人数同比增长1821%,搜索次数同比增长1587%。

在供给端,1688更是承接着各大电商平台卖家和线下实体店商家的供货压力。
数据显示,2023年1688买家会员数高达2亿,B类买家数6500万,年交易额高达8000亿,年动销商品数1.5亿,百亿规模产地100个,源头厂商100万。
同时,平台的年轻人群客户提升50%,PLUS会员提升200%,跨境买家数提升76%。
2023年11月,阿里巴巴集团CEO吴泳铭宣布将1688、闲鱼、钉钉、夸克升级为阿里第一批战略级创新业务。
未来这些创新业务将在组织上将以独立子公司的方式运营,同时阿里将以3-5年为周期持续投入。
吴泳铭曾表示,1688是阿里巴巴历史最悠久的业务,服务了中国制造业的主流厂商,具备二次创业的基础和潜力,有望从B2B业务延展到中小企业和消费者的采购,同时具备支持跨境交易的服务能力。
大量年轻用户的涌入,让1688重新获得了生机,也极大地提振了1688迈向下一阶段的信心。
今年1月,1688 CEO余涌点明了1688在2024年要做的事情,重点抓用户体验和用户履约,主要推进“全场可赊”、“全场包邮”、“预计达”和“信用退”。
2月2日起,1688已经对全品类发布商品的起批量要求进行调整,由发布商品的起批量要求≥2调整为发布商品的起批量要求≥1。此举进一步满足平台买家高频次小单采购的消费需求。
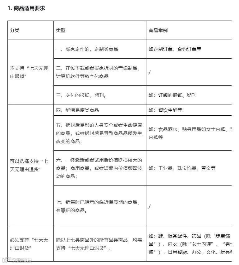
同日,1688调整后的《商品七日无理由退货服务相关规则》正式生效。除了部分品类,1688几乎所有品类商品均支持七天无理由退货。

七天无理由退货商品适用要求 图源:1688平台规则
3月1日,1688调整了《1688超时说明规则》部分场景的要求:针对已发货买家未收到货场景,对于交易诚信记录良好的买家申请退款,若买家申请退款,平台将依据大数据能力,多方位综合评估后,自动达成退款协议。
在用户体验上,1688正在向主流电商平台看齐,七天无理由退货、退货包运费等举措的推出将为平台带来更多的竞争优势。
此外,1688还在发力跨境业务。官方数据显示,2024年1月,1688跨境GMV同比提升了1.5倍,跨境订单数同比提升了1.2倍,跨境交易买家数同比提升了1.1倍。
余涌曾表示,“平替生意有3-5年的好日子,跨境也有3-5年的好生意。”如今看来,1688就是要平替和跨境两手抓,力争实现双倍增长。
平台都在狂卷售后
去年年底,淘宝、京东、抖音电商和快手电商相继效仿拼多多推出了“仅退款”服务。至此 “仅退款”成为行业新主流。消费者可在一定条件下,向商家发起只退款不退货申请。
这一举措让淘宝、京东等电商平台进一步提升了消费者购物体验,并能在一定程度上减少因退货退款而产生纠纷,为平台争取更多的用户留存。
据了解,1688方面曾表示暂时没有仅退款规则,但“不排除后续会上线”。
近期,京东自营推出“免费上门退换”服务。京东平台上凡打标“免费上门退换”标签的商品,无论大小、轻重和数量多少,均可免费上门退换,用户不用花任何运费。
京东还将在第三方商家中积极推广此项“免费上门退换”服务,预计未来一年内将覆盖超九成的第三方商家。
此外,快手电商将在3月底上线闪电退货服务。即满足相应条件下,系统将自动同意用户的退货申请,并向用户发送商家的退货地址。
流量封顶的当下,电商平台低价竞争已经进入到了白热化阶段,为了吸引更多用户和商家,各大电商平台正在使出浑身解数。
上述电商平台在售后服务上的一系列动作,归根结底都是在争抢用户。在激烈竞争中,做好用户体验的电商平台无疑能更快抢占先机。
只不过相比于主流电商平台,从B端赛道扩展至C端的1688仍将面临更多挑战。
此前得益于B2B属性,1688积累了大量的定制单和老客户订单,使得平台退款率仅6%,退货率仅1%。但是随着大量C端消费者的加入,平台服务对象发生了很大改变,也逐渐暴露出服务上的漏洞。
从黑猫投诉2月份的消费者反馈上来看,1688仍存在假货拒绝退款、商家不处理投诉、退货申请不及时同意等等问题。
目前1688平台已经在退货退款等方面进行规则完善。预计随着1688规则逐渐落实到位,用户消费体验能更进一步。
近期,1688宣布将对2月19日至3月31日期间入驻的新商家保障生意效果,为新商家的获客数和订单量进行“双保”。
1688在用户侧不断提升服务的同时,也在进一步加大供给侧投入,打造价格和品类优势。“源头心智”将是1688的一大竞争优势。